打开网易新闻 查看精彩图片

打开网易新闻 查看精彩图片

上半年,代建行业有新动向。

作为地方土地市场重要拿地主体的城投公司,拿地占比明显下降,上半年占比45%,较去年同期降5个百分点。而城投拿地是代建企业深度挖掘的增量“窗口”和主要利润贡献点,随着城投拿地占比减少,城投代建的业务竞争愈发激烈。

值得注意的是,2025年上半年,多家代建企业通过战略签约方式深化代建业务布局,合作内容呈现出多元化。

据不完全统计,上半年有7家代建企业与不同的委托方就不同业务类型进行了合作,并有表现出全国化布局的趋势,上述7家代建企业合作项目遍布淄博、北京、绍兴、佛山、重庆、武汉等地。

好消息是,政府代建制政策持续落地,上半年14个省市出台代建管理办法,积极鼓励政府项目实行代建制。不过,代建企业仍面临一项挑战,即现房政策若落地将加速企业“洗牌”。

打开网易新闻 查看精彩图片

2025年以来,各省市继续推进政府投资项目代建制改革,以提高项目建设管理专业化水平和投资效益。

根据CRIC不完全统计,二季度共计6个省市政府围绕政府代建制度出台政策,略低于一季度。2025年上半年,出台政策省市达到14个,较去年同期增加一个城市。由此可见,随着代建市场愈发成熟,各地方政府正在积极鼓励实行项目代建制。

各地区在代建制管理方面存在一些共性特点。

首先,从代建制的定义来看,各地区基本遵循了“代建单位负责项目组织实施,控制项目投资、质量、工期,项目建成后移交给使用单位”这一核心理念。

其次,在代建范围的设定上,各地区根据自身实际情况,制定了不同的标准和条件。比如湖南省规定,财政性资金占项目总投资50%以上且总投资3000万元以上的非经营性政府投资项目,应当实行代建制。洛阳市则规定,总投资在2000万元及以上的市级政府投资项目必须代建。部分三四线城市门槛较低,南雄建安费800万元即强制代建。

与此同时,各地在代建单位的资质要求方面也做了相关要求。

除此之外,各省市在代建制管理的规范与实践中呈现出了新的特点和趋势,反映了代建制管理的持续创新与完善。

第一,精细化管理。例如洛阳市规定,总投资在2000万元及以上的市级政府投资项目必须代建,包括机关办公楼、学校、医院、文体场馆等。特殊情况下,2000万元以下项目经市政府批准也可申请代建。这种分级管理模式既能集中资源管好大项目,又为小型项目保留了灵活性。

第二,强化绿色建造与技术升级。典型如内蒙古自治区政府投资项目明确提出,提倡代建项目采用先进技术、先进设备、先进工艺、新型建筑材料、智能建造和现代管理方式,全面落实绿色建筑和绿色建材相关要求,以提高设计、建造及运维管理的科学化水平,实现节约工程投资、合理缩短工期、管理精细化的目标,推进建筑信息化、工业化、绿色化发展。

第三,完善创新激励与惩罚机制。在监督考核机制的完善和责任追究制度的建立方面,各地区也在不断探索。例如,河源市源城区代建合同实行以概算批复为目标总价的激励制度。奖励金总额原则上不超过代建管理费的10%,纳入项目总概算。部分城市在规范中明确了项目实施过程中回避、考核及廉洁制度等,这些监督考核机制的完善和责任追究制度的建立,有利于规范代建行为,提高项目管理水平,确保政府投资项目的顺利实施。

打开网易新闻 查看精彩图片

今年上半年,城投拿地呈现出“总量微增、占比下降”的特征。

根据CRIC监测的重点30城数据显示,2025年上半年城投及平台公司参与拿地的建面超过2200万平方米,较2024年上半年微增4%,占比为45%,较2024年上半年、2024年全年分别下降5个百分点和19个百分点。

这也从侧面反映出30个核心城市土地市场率先止跌回稳,土地成交总量上升同时,市场参与主体愈发多元化,城投托底的比例在降低。这一点从二季度部分民企开始拿地也可见一斑。

从历年走势来看,城投拿地比例波动上行后快速回落。

2022年-2024年城投拿地占比基本维持50%以上,其中2022年、2024年城投托底的比例均高达60%。对于代建市场而言,虽然城投拿地占比下降,但较央企、民企拿地而言依旧占据半壁江山。在增量保持稳定的情况下,未来潜在代建需求仍充足。

分季度来看,2025年二季度城投及平台公司拿地占比为41%,较一季度下降8.7个百分点,较2024年同期下降14.4个百分点。

实际上,2025年上半年城投拿地与2023年上半年走势相似,一二季度呈现下降趋势,主要原因是核心城市供地多以优质地块为主,企业拿地的积极性较高。

打开网易新闻 查看精彩图片
打开网易新闻 查看精彩图片

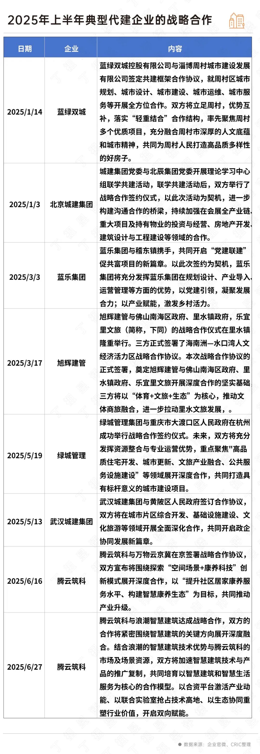
2025年上半年,多家代建企业通过战略签约方式深化业务布局,总体呈现出多元化的合作格局。

实际上,自2024年开始,“合纵连横”就成为企业发展战略中的重要一环,尤其是在代建行业由“蓝海”转向“红海”的背景下,企业持续通过资源整合、签署战略合作协议等方式提前锁定潜在委托方,在降低成本的同时提升竞争力。

根据CRIC不完全统计,上半年有7家代建企业与不同的委托方就多种业务类型进行了合作。合作项目遍布淄博、北京、绍兴、佛山、重庆、武汉等地,显示企业全国化布局趋势。

从合作主体来看,政企合作成为主流,跨界融合(科技+建筑、文旅+体育)加速,智慧化、生态化成为核心方向,整体主要分为三类:

第一,通过政企合作持续积累行业资源,多聚焦在头部代建企业中。聚焦城市功能提升,覆盖规划、基建、产业升级、公共服务等领域,以“政府资源+企业专业能力”推动区域发展。比如今年一季度,旭辉建管与佛山南海区政府、里水镇政府,乐宜里文旅(简称,下同)达成三方战略,并签署了海南洲—水口湾人文经济活力区战略合作协议。未来将以“体育+文旅+生态”为核心,推动文体商旅融合。

代建企业与政府进行战略合作,一方面借助政府资源,优先获取这些项目机会,从而扩大业务规模,提高市场占有率;另一方面代建企业参与政府项目建设,能够展示其专业能力和管理水平。此外,政企合作模式下会有一定的扶持政策,如简化审批流程、税收优惠等,均有助于降低项目开发成本,提高项目运作效率。

第二,国企资源整合,实现优势互补、利益最大化。主要围绕产业导入与运营管理激活地方资源(如文化、生态),助力共同富裕与乡村活力提升。其中既有民营企业与当地的城投、镇直属企业的合作,也有国企与国企之间的资源整合与优势互补。比如蓝绿双城年初与淄博周村城建围绕城市全周期开发展开合作,就周村区城市规划、城市设计、城市建设、城市运维、城市服务等开展全方位合作,聚焦高品质住宅与城市更新。

与地方国企之间的深度绑定和资源整合可以强化企业市场竞争力、拓展业务版图。国企通常在城市更新、保障性住房、基建工程等领域具备较强的政府合作基础和项目获取能力,部分地方政府倾向于优先选择本地国企或有国资背景的企业承接项目。

第三,民企跨界联盟,以科技赋能代建。如腾云筑科在6月份和万物云、浪潮智慧建筑达成战略合作,分别在“空间场景+康养科技”创新模式与智慧建筑的关键方向开展深度融合,通过科技企业赋能代建(AIoT/康养科技),以技术互补为核心(场景资源+科技能力),探索智慧社区、康养服务、建筑数字化等新业态。

值得一提的是,从多家代建企业合作的业务范围来看,呈现出多元化的趋势。涵盖了城市更新、文旅融合、乡村振兴、产业链整合以及智慧化建设。如绿城管理、武汉城建集团与当地政府的合作聚焦提升城市功能、打造标杆项目,在城市更新领域深度布局。而旭辉建管与海南洲—水口湾人文经济活力区战略合作协议,主打文旅结合,通过激活人文经济、拉动区域产业。

综合而言,通过战略合作的方式,代建企业可以深度绑定委托方,且大部分合作高度契合“好房子”建设、城市更新、乡村振兴等国家政策导向,能够帮助企业获取政府支持与项目机会。此外,政企合作中带动区域发展同时,也让企业竞争力实现重构和提升,未来代建赛道中,资源整合能力是关键所在,企业需要兼具规划、产业导入、科技应用等综合能力。

未来,企业与政府、地方国企、民营企业的合作将会持续加强。随着战略合作深化进行,代建企业将进一步向“城市服务商”转型,参与城市全周期运维。而跨界生态的扩张,也会让代建企业技、文旅、康养企业协同,形成多产业联动生态。

打开网易新闻 查看精彩图片
打开网易新闻 查看精彩图片

从整个代建行业发展来看,自2024年以来,代建赛道在进驻企业逐步饱和后迎来增速放缓、竞争加剧、企业分化的新阶段,代建企业竞争格局或将迎来重塑。

代建行业政策红利持续释放,政府代建制政策在14省市密集落地,预计2025年下半年将有更多省市出台代建实施细则,在推动代建行业规范化发展的同时,也加速了市场分化。头部企业通过战略合作抢占优质政府资源,中小代建企业则面临业务收缩风险。特别是现房政策潜在落地可能引发行业“洗牌”,将倒逼企业提升全周期管理能力。

未来代建行业仍将会保持“强者恒强”、“特色为王”发展态势,只有坚持“长期主义”和具备“核心竞争力”企业,才能在“蓝海变红海”的代建赛道构筑护城河。

打开网易新闻 查看精彩图片