来源:中国基金报

打开网易新闻 查看精彩图片
打开网易新闻 查看精彩图片

【导读】明志科技就ST云动拖欠货款3096.55万元及逾期付款损失441.42万元提起诉讼

因一笔3100万元左右的拖欠货款明志科技将ST云动(证券代码:000903)告上法庭。

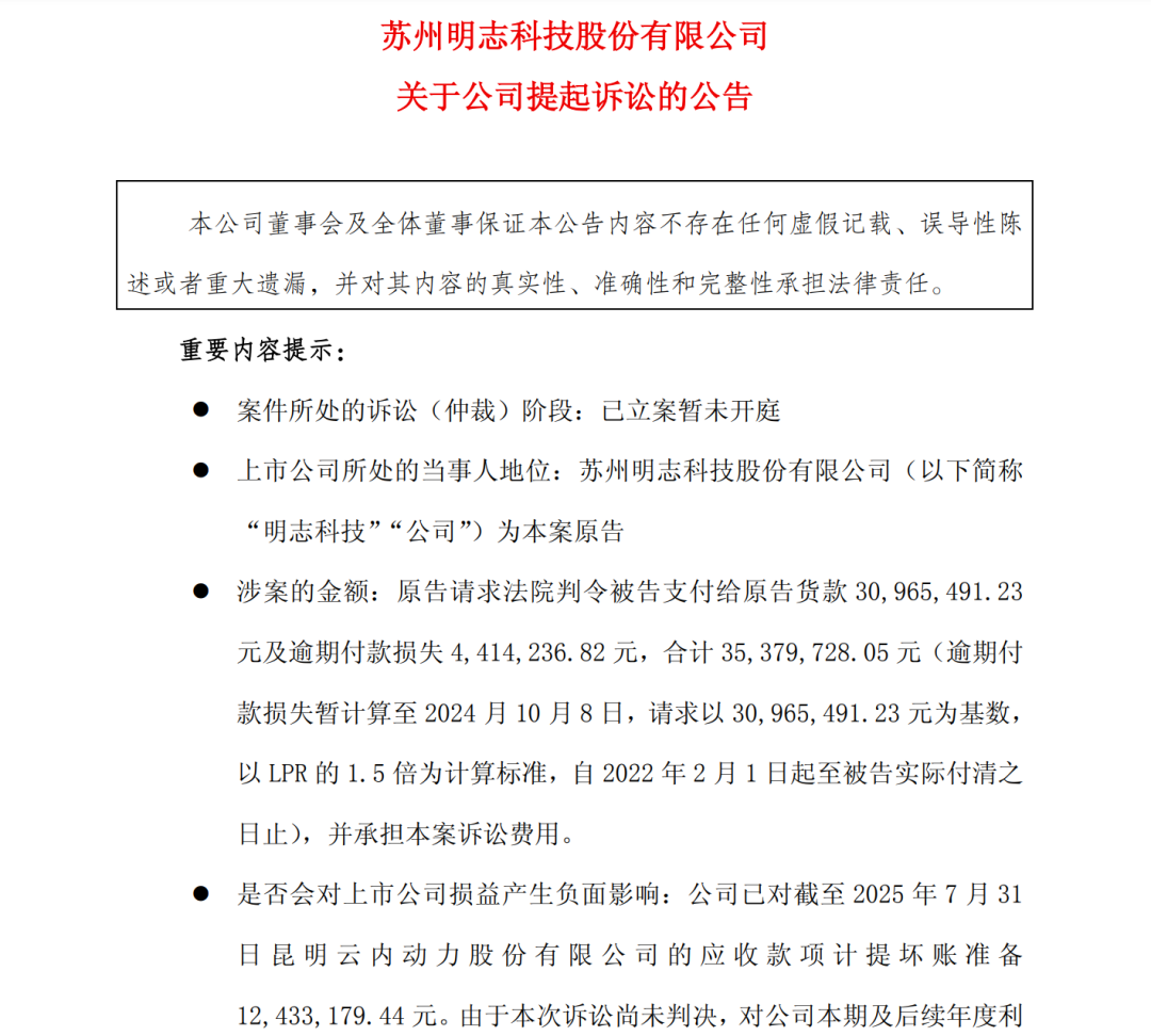
8月5日晚间,明志科技公告称,公司就昆明云内动力股份有限公司(即ST云动)拖欠货款3096.55万元及逾期付款损失441.42万元提起诉讼,合计涉诉金额3537.97万元。

打开网易新闻 查看精彩图片

根据公告,该案件目前处于已立案暂未开庭阶段。

明志科技表示,公司已对截至2025年7月31日ST云动的应收款项计提坏账准备1243.32万元,案件尚未开庭,对公司利润影响存在不确定性。

ST云动被指拖欠3096.55万元货款

公告显示,此次诉讼的导火索为ST云动拖欠明志科技3096.55万元货款。

明志科技称,自2005年开始,为支持ST云动的D系列发动机铝合金缸盖开发,其付出了长期和艰辛的努力。2016年12月28日,双方签订了《云内动力-苏州明志长期战略框架协议》《D19TCI-EU5缸盖毛坯和4D25缸盖毛坯供货框架协议》(以下统称为“协议”)。协议签订后,明志科技依约完成了D19TCI-EU5缸盖毛坯和4D25缸盖毛坯的保供交付任务,保证了ST云动D系列发动机的市场发展需求,履行了协议约定的全部义务。然时至今日,ST云动仍结欠原告货款3096.55万元未支付。

“公司多次与被告沟通清偿拖欠货款事宜,均未得到有效解决,致使公司资金被占用,被告的行为已严重侵害公司的合法权益。为维护公司合法权益,公司依据相关法律规定向法院提起诉讼。”明志科技表示。

明志科技请求昆明市官渡区人民法院判令ST云动支付货款3096.55万元及逾期付款损失441.42万元,合计3537.97万元(逾期付款损失暂计算至2024年10月8日,请求以3096.55万元为基数,以LPR的1.5倍为计算标准,自2022年2月1日起至被告实际付清之日止),并承担本案诉讼费用。

截至记者发稿,ST云动尚未对上述诉讼事项发布公告或说明。

拖欠货款额占明志科技2024年净利近50%

明志科技专注于砂型铸造领域,以高端制芯装备和高品质铸品为两大业务,为客户提供高效智能制芯装备、铸件产品的研发与制造。

2024年,明志科技实现营收6.31亿元,同比增长18.37%;实现归母净利润6634万元,同比增长352.42%。

据此计算,ST云动拖欠的3096.55万元货款,约占明志科技2024年归母净利润的47%。

另一边,3096.55万元的资金总额对ST云动而言,也是一笔不小的开支。

资料显示,云内动力自1999年成立以来,一直致力于柴油机的研发、生产与销售。2017年公司完成发行股份及支付现金购买铭特科技100%股权资产事项后,公司主营业务变为柴油机的研发、生产与销售,电子、通讯、计算机软硬件等智能化产品的生产、销售及技术服务、咨询等。2021年公司新增了汽油机的研发、生产与销售业务。

因公司披露的2021年度报告、2022年度报告存在虚假记载,根据《深圳证券交易所股票上市规则》第9.8.1条规定,云内动力股票自2025年7月10日开市起被实施其他风险警示,即变身为ST云动。

2022年至2024年,ST云动业绩已连续3年亏损,归母净利润分别为-13.22亿元、-12.92亿元、-12.17亿元。

根据2024年年报,ST云动面临较大的短期偿债压力。截至2024年年末,公司货币资金余额为19.02亿元,但短期借款达44.50亿元。

7月13日,ST云动发布2025年半年度业绩预告,预计上半年亏损1亿元至1.5亿元。公司表示,为应对市场变化并提升市场份额,公司优化调整了与主要客户的产品结算模式和结算周期,受此影响,报告期内公司发动机产品平均销售单价有所下调,导致公司营业收入和单台发动机毛利率同比下滑,在此背景下,公司当期经营利润未能覆盖期间费用,预计整体亏损较上年同期有所增加。

8月5日,明志科技上涨0.71%,报收于19.74元/股,总市值为24.47亿元。ST云动上涨0.65%,报收于3.10元/股,总市值为59.98亿元。

打开网易新闻 查看精彩图片
(文章来源:中国基金报)
打开网易新闻 查看精彩图片
(文章来源:中国基金报)