打开网易新闻 查看精彩图片

深圳医保能不能在其他城市使用

这个问题是非常多人咨询的

首先明确

深圳医保可以在其他城市使用

有没有办理异地就医备案很重要

打开网易新闻 查看精彩图片

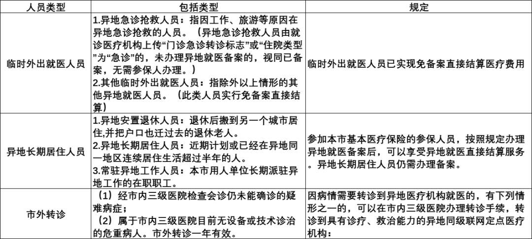
重点提醒

异地就医备案

并不是所有人异地就医都需要去办理备案的!只有特定的在外地长期居住人才需要办理!然后备案的人门诊报销比例和深圳是完全一样的;

其他人群直接前往市外联网定点基层医疗机构就医,和外地医院工作人员确认好是可以报销的,然后你就可以绑定该医院定点医疗机构,然后你去该医院看门诊就可以享受报销了。

具体的异地就医人员包括:

打开网易新闻 查看精彩图片

异地就医待遇

一档医保异地门诊待遇

在异地联网定点医疗机构就医可以直接结算,并按规定享受普通门诊统筹待遇。(异地联网定点医疗机构是指开通异地就医直接结算服务的医保定点医疗机构,可通过国家医保平台查询。

打开网易新闻 查看精彩图片

二档医保异地门诊待遇

选定一家异地联网定点基层医疗机构(一级及以下医疗机构)就医后,可实现直接结算,并按规定享受普通门诊统筹待遇

打开网易新闻 查看精彩图片

异地住院

在异地已开通联网结算的医院住院,可享受的医保待遇如下:

1.已按规定办理长期异地就医备案或市外转诊手续的,可享受与深圳市内就医相同的医保报销比例。

2.在异地急诊抢救就医的,医疗机构在办理“门诊结算”或“入院登记”时,应按接口标准规范要求如实上传“门诊急诊转诊标志”或“住院类型”为“急诊”,这时将视同已备案,可以直接结算。基本医疗费用支付比例为深圳市内就医支付比例的90%。

3.临时外出就医的,省内支付比例为深圳市内就医支付比例的90%,省外支付比例为深圳市内就医支付比例的80%。

异地就医备案流程

第一步可以扫描下方二维码,关注深圳本地宝并回复【异地就医】选择你想使用的入口即可,例如使用深圳医保公众号入口;点击深圳医保公众号入口;然后点击医保网办,点击掌上办事。

打开网易新闻 查看精彩图片
打开网易新闻 查看精彩图片
打开网易新闻 查看精彩图片

✅第二步:登录后,点击异地就医,然后点击异地就医备案。

打开网易新闻 查看精彩图片
打开网易新闻 查看精彩图片

✅第三步:填写验证码后点击确认,然后查看提示后再点击确认

打开网易新闻 查看精彩图片
打开网易新闻 查看精彩图片

✅第四步:查看相关须知,点击我已阅读,点击开始办理,然后填写相关信息,点击确认,后续按流程上传材料即可。

打开网易新闻 查看精彩图片
打开网易新闻 查看精彩图片

✅第五步:提交完成后会进入审核,相关进度进度可以点击查询进度进行查询

打开网易新闻 查看精彩图片

猜你需要:

回复【保障房】即可获取深圳保障房建设/供应计划、可申请房源类型
回复【公租房】即可获取深圳公租房房源最新消息,申请条件/指南

➤小tips:

打开网易新闻 查看精彩图片

打开网易新闻 查看精彩图片

▌说明:本文由深圳本地宝整理发布,未经允许请勿转载!

如涉及侵权或对版权有疑问,请邮件联系wdz@bendibao.com删除处理

▌信息来源:深圳医保、深圳本地宝综合

▌编辑:柯南(吴德祯)

▌票务合作:牧秋-18676127328