8月21日,网友发文反映,浙江宁波一初中正在开展培训活动,学校要求每个学生支付250元的“军训费”,该费用不含餐费、服装费等费用。学生每天自行到校、离校,无住宿,质疑这些钱花在哪里,收费是否合理。

打开网易新闻 查看精彩图片

21日,该网友发布以“关于海曙古林初级中学(海曙区古林镇初级中学)军训费用”为题的投诉,介绍该校正在开展为期5天的国防教育活动,参与人数近1000人,总计费用达25万元,“请问在无额外场地、无服装、无交通费、无饮料费用的情况下,这些钱具体去向如何?”

该网友附录的收费通知上说,根据上级规定的相关收费标准,现在收取新生暑期托管及国防教育活动费用,每天50元,5天共计250元。费用统一汇入委托的第三方军训公司,其中餐费学校再按标准另行收取。

8月22日,潇湘晨报记者致电该校,工作人员表示不清楚此事。随后,记者致电海曙区教育局,工作人员表示,针对该校军训收费问题的投诉,他们职能部门已经受理,正在落实调查。

打开网易新闻 查看精彩图片

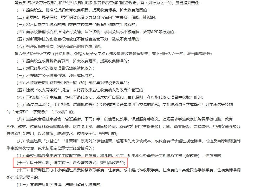
记者了解到,2023年,浙江省教育厅等部门印发《浙江省教育乱收费责任追究办法(试行)》,该办法规定,各级教育行政部门和其他相关部门违反教育收费管理和监督规定,以开展军训、研学旅行、夏令营等方式,变相高收费的,应当追究责任。

打开网易新闻 查看精彩图片

潇湘晨报记者於广强

(来源:潇湘晨报)