导读:9月1日,世界知识产权组织发布最新报告显示,今年的全球创新指数(GII)集群研究将风险资本交易活动作为一项新指标。深圳-香港-广州集群超越东京-横滨集群,跃居榜首,而圣何塞-旧金山集群则上升三位,成为第三。

打开网易新闻 查看精彩图片

报告亮点摘录:

01-创新强度最高的集群:剑桥和圣何塞-旧金山领先;宁德(中国)凭一家公司之力排名世界第五

宁德进入全球前五是一个突出的发展,主要是由于宁德时代新能源科技股份有限公司(宁德
时代)专利活动的激增——该公司是能源技术和电池创新领域的全球领导者。

打开网易新闻 查看精彩图片

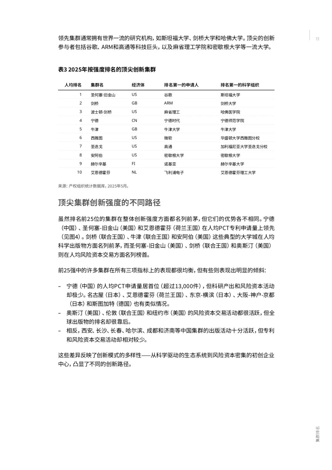
02-顶尖集群创新强度的不同路径

虽然排名前25位的集群在整体创新强度方面都名列前茅,但它们的优势各不相同。宁德(中国)、圣何塞-旧金山(美国)和艾恩德霍芬(荷兰王国)在人均PCT专利申请量上领先(见图4)。剑桥(联合王国)、牛津(联合王国)和安阿伯(美国)这些典型的大学城在人均科学出版物方面名列前茅,而圣何塞-旧金山(美国)、剑桥(联合王国)和奥斯汀(美国)则在人均风险资本交易方面名列榜首。

前25强中的许多集群在所有三项指标上的表现都很均衡,但有些则表现出明显的倾斜:

– 宁德(中国)的人均PCT申请量居首位(超过13,000件),但科研产出和风险资本活动却极少。名古屋(日本)、艾恩德霍芬(荷兰王国)、东京-横滨(日本)、大阪-神户-京都(日本)和斯图加特(德国)也有类似情况。

– 奥斯汀(美国)、伦敦(联合王国)和纽约市(美国)的风险资本交易活动都很活跃,但全球出版物的排名却很靠后。

– 相反,西安、长沙、长春、哈尔滨、成都和济南等中国集群的出版活动十分活跃,但专利和风险资本交易活动却相对较少。

这些差异反映了创新模式的多样性——从科学驱动的生态系统到风险资本密集的初创企业中心,凸显了不同的创新路径。

打开网易新闻 查看精彩图片

报告全文:

打开网易新闻 查看精彩图片
打开网易新闻 查看精彩图片
打开网易新闻 查看精彩图片
打开网易新闻 查看精彩图片
打开网易新闻 查看精彩图片
打开网易新闻 查看精彩图片
打开网易新闻 查看精彩图片
打开网易新闻 查看精彩图片
打开网易新闻 查看精彩图片
打开网易新闻 查看精彩图片
打开网易新闻 查看精彩图片
打开网易新闻 查看精彩图片
打开网易新闻 查看精彩图片
打开网易新闻 查看精彩图片
打开网易新闻 查看精彩图片
打开网易新闻 查看精彩图片
打开网易新闻 查看精彩图片
打开网易新闻 查看精彩图片
打开网易新闻 查看精彩图片
打开网易新闻 查看精彩图片
打开网易新闻 查看精彩图片
打开网易新闻 查看精彩图片
打开网易新闻 查看精彩图片
打开网易新闻 查看精彩图片
打开网易新闻 查看精彩图片