今天又是一期

深圳新出的招聘

深圳地铁招工程师、审计、

数字展厅导览员等岗位,社招校招都有;

龙岗国际艺术中心第二批招聘发布

招财务、招商、运营、营销等17个岗位;

深圳当代艺术与城市规划馆

招行政综合管理、工程管理3人;

共青团龙岗区委员会

招党政事务辅助岗3人;

还有幼儿园招资产管理员、实习生;

另外深圳社工、兼职岗位也上新了

事不宜迟,赶紧来看!

开头先附上

深圳事业单位近期招聘总表

如果觉得水娃推荐的岗位不错

可以点击页面下方的小红心

支持一下我哦!

打开网易新闻 查看精彩图片

PS:本文只介绍新出的部分招聘哦

更多招聘可以按照上图所说的方式获取!

Part1

深圳地铁招聘

1️⃣社会招聘

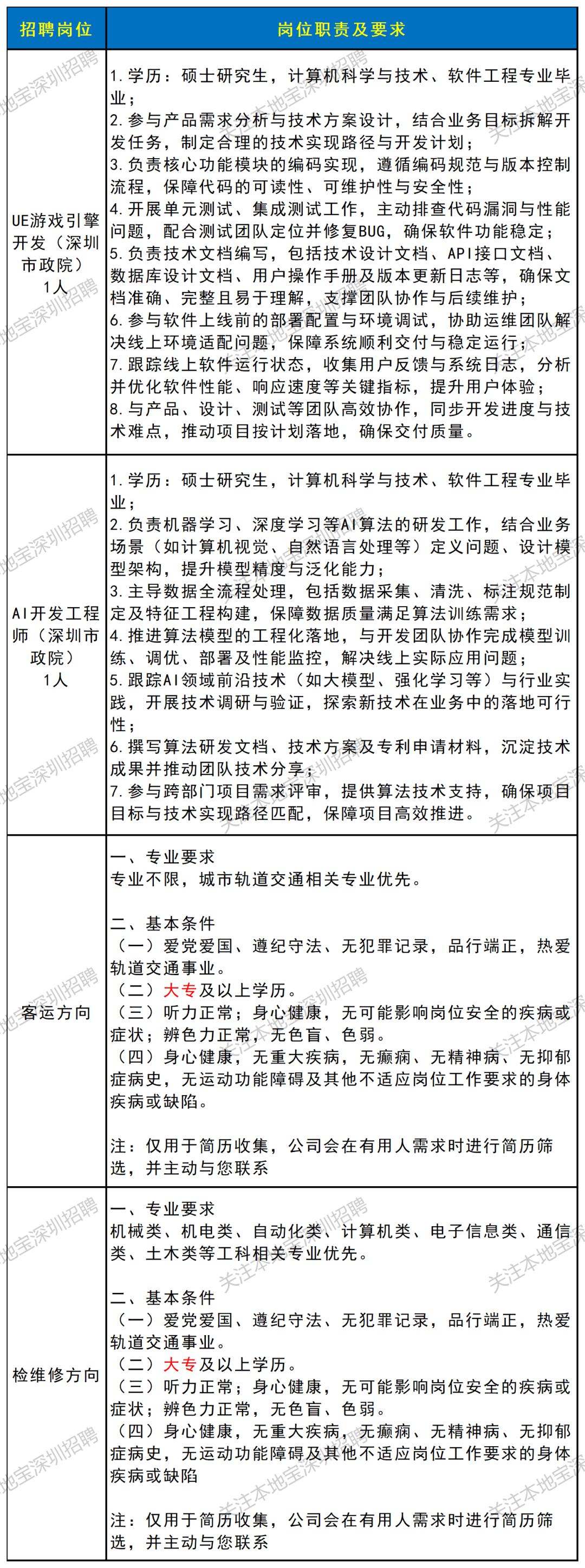
✅招聘岗位:UE游戏引擎开发、AI开发工程师、客运方向、检维修方向4个岗位,岗位要求如下图所示

打开网易新闻 查看精彩图片
打开网易新闻 查看精彩图片

2️⃣校园招聘

✅招聘对象:有的岗位有明确是2026届毕业生,有的没有说明,不过一般都是应届毕业生,以实际情况为准

✅招聘岗位:目前已上线审计岗、房地产AI应用管理岗、土建工程岗、技术岗、投资拓展岗、成本合约岗、数字展厅导览员等15个岗位47人,岗位展示如下图所示。后续如果有上新的话,招聘页面会显示。以页面实际情况为准

打开网易新闻 查看精彩图片

✅部分岗位要求如下图所示

打开网易新闻 查看精彩图片

3️⃣报名详情

简历投递入口:https://www.szmc.net/rl

(进入后,点击社会招聘、校园招聘,即可看到岗位列表。选择你想投递的岗位投递即可)

⭐推荐服务:扫描下面二维码,关注【本地宝深圳招聘】公众号,发送【地铁】即可持续获取深圳地铁校招、社招报名入口、岗位查询

打开网易新闻 查看精彩图片

Part2

龙岗国际艺术中心第二批岗位(经营板块)招聘

✅招聘提示

本次经营板块所有部门负责人均需完成公司制定的经营业绩指标,对KPI负责。所有岗位应聘者均需通过严格的背景调查和入职体检。

✅招聘岗位

1️⃣招商部

招聘招商部经理、招商专员,具体要求如下图所示

打开网易新闻 查看精彩图片

2️⃣品牌宣传部

品牌宣传经理、品牌宣传主管、品牌宣传专员,具体要求如下图所示

打开网易新闻 查看精彩图片

3️⃣艺术教育部

艺教部经理、艺教部主管、艺教部专员(市场营销/活动策划),具体要求如下图所示

打开网易新闻 查看精彩图片

4️⃣演出运营部

招聘演出运营经理、演出运营主管、演出运营专员,具体要求如下图所示

打开网易新闻 查看精彩图片

5️⃣市场营销部

招聘市场营销经理、市场营销主管、市场营销专员,具体要求如下图所示

打开网易新闻 查看精彩图片

6️⃣财务部

招聘财务经理、财务主管、财务专员,具体要求如下图所示

打开网易新闻 查看精彩图片

✅报名详情

报名时间:招满即止,第二批招聘公告9月23日发布

报名方式:简历请发送至邮箱,邮件主题请注明“姓名+应聘岗位”(如张三+人事行政经理)

报名邮箱:polyszgs@126.com

招聘流程:简历投递-初筛-面试(1~2轮)-offer发放。以上岗位,具体薪资面议。

推荐服务:扫描下方二维码,关注【本地宝深圳招聘】公众号,回复【龙岗艺术中心】即可获取深圳深圳龙岗国际艺术中心第一批、第二批招聘公告全文、职位、官方报名邮箱、开放时间最新消息等信息

打开网易新闻 查看精彩图片

Part3

深圳市当代艺术与城市规划馆招聘

✅招聘岗位

招聘行政综合管理(党务、收发文)、行政综合管理(安全、常设展运维)、工程管理,一共3人,具体要求如下图所示

打开网易新闻 查看精彩图片

✅薪酬待遇

聘用工作人员为非在编,用工性质为合同制聘用,薪酬待遇按照国家政策规定及本单位薪酬管理制度执行。

✅报名详情

报名时间:2025年9月25日8:30至9月30日17:30,截止后不再接受报名或重新提交。

报名方式:采取网络报名方式,每人限报1个岗位。在符合报名条件的前提下,请考生登录报名网站进行报名,按要求上传证明材料

报名网址:http://www.qgsydw.com

查看完整公告+下载所需材料

打开网易新闻 查看精彩图片

Part4

深圳彩虹社工招聘

✅招聘岗位

招聘项目专员、实习生,大专可报,具体要求及薪资如下图所示

打开网易新闻 查看精彩图片

✅报名详情

报名方式:简历投递邮箱,邮件标题请以“姓名+应聘岗位”命名,如经初审合格,将电话通知面试。面试时请携带个人身份证、学历证书、社工职业资格证等相关证明材料原件及复印件

⭐推荐服务:扫描下面二维码,关注【本地宝深圳招聘】公众号,回复【社工】关键词,即可了解深圳十区社工招聘最新消息、岗位表查询、官方投递入口、免费简历下载入口

打开网易新闻 查看精彩图片

Part 5

兼职招聘

1️⃣深圳大学国际交流学院招聘

招聘岗位:兼职对外汉语教师,若干人,具体要求如下图所示

上课地点:深圳大学粤海校区/沧海校区

上课时间:工作日上午/下午,课程时间根据项目具体情况安排

报名时间:2025年9月30日截止

报名方式:将简历以附件形式发送至邮箱,邮件主题标明“应聘+国际中文教师+姓名”字样,初审合格者,学院将通知参加面试

报名邮箱:ciec@szu.edu.cn

查看公告全文

打开网易新闻 查看精彩图片
打开网易新闻 查看精彩图片

2️⃣深圳财政科学研究中心招聘

招聘岗位:兼职教师,具体要求如下图所示

报名时间:本招聘通知长期有效

报名方式:把简历发送至邮箱。资待遇面聊

报名邮箱:szai@szai.cn

查看公告全文+联系方式

打开网易新闻 查看精彩图片
打开网易新闻 查看精彩图片

3️⃣更多兼职招聘

线上兼职方面,支付宝、淘宝/天猫、京东在招居家云客服岗位;线下兼职方面,迪卡侬、优衣库、永旺超市、、永辉超市、瑞幸咖啡都在招兼职

详见

推荐服务:点击下方卡片,关注【本地宝深圳招聘】公众号,回复【兼职】即可获取居家兼职、瑞幸、肯德基、必胜客、优衣库、星巴克、酒店、宜家、苹果门店等兼职报名入口

Part6

共青团深圳市龙岗区委员会招聘

✅招聘岗位

招聘党政事务辅助岗,一共3人,具体要求如下图所示

打开网易新闻 查看精彩图片

✅报名详情

报名时间:因台风“桦加沙”影响,暂停2025年9月23日-9月25日的现场报名工作,报名截止时间调整至2025年10月11日17:30(节假日不开展报名工作),即最新报名时间为:2025年9月26日至10月11日期间的工作日9:30-11:30,14:30-17:30

报名方式:现场报名,报考者须本人到场,不可委托他人代报名,每人只能报考一个岗位

现场报名地址:深圳市龙岗区中心城龙城街道青春路与飞扬路交会处丰隆深港科技园5栋A座13楼

⭐推荐服务:扫描下面二维码,关注【本地宝深圳招聘】公众号,发送【共青团】,即可了解共青团深圳市龙岗区委员会招聘公告全文、下载所需材料、岗位表、查看咨询电话等

打开网易新闻 查看精彩图片

Part7

深圳市龙华区疾病预防控制中心招聘

✅招聘岗位

招聘5名专业技术聘用人员,具体要求如下图所示

打开网易新闻 查看精彩图片

✅报名详情

报名时间:9月24日-9月29日

报名方式:网络报名,报考者将相关材料电子版发至单位报名邮箱,邮件请以“报名岗位+姓名”命名。不按要求命名的,不予审核。报名材料须提供原件扫描件,扫描件务必清晰真实,并于面试当天提供原件进行审核。

报名邮箱:lhjkzx@szlhq.gov.cn

查看完整公告+下载所需材料

打开网易新闻 查看精彩图片

推荐服务:点击下方卡片,关注【本地宝深圳招聘】公众号,回复【医院】即可获取深圳十区医院官方报名入口、报名公告、职位表、报名材料下载

Part8

深圳市龙岗区龙城街道四季第一幼儿园招聘

✅招聘岗位

招聘资产管理员(1名)、实习生(1名),具体要求如下图所示

打开网易新闻 查看精彩图片

✅报名详情

报名时间:公告发布之日起至2025年9月29日上午11:00截止报名

报名方式:投递报名材料到邮箱,邮箱主题统一命名为“姓名+岗位+手机”

报名邮箱: sjdyyey2022@lg.gov.cn

公告原文+所需材料下载

⭐推荐服务:扫描下方二维码,在【本地宝深圳招聘】公众号或者在【本地宝APP】回复【事业单位】即可持续获取深圳事业单位招聘最新公告、报名入口、岗位查询、报名材料下载

打开网易新闻 查看精彩图片

如何入驻本地宝招聘

可以点击下方小程序填写岗位信息

公司通过审核即可免费发布招聘信息

打开网易新闻 查看精彩图片

猜你需要:

兼职即可获取深最新兼职招聘信息

➤小tips:

打开网易新闻 查看精彩图片

▌说明:本文由深圳本地宝整理发布,未经允许请勿转载!

如涉及侵权或对版权有疑问,请邮件联系xiesx@bendibao.com删除处理

▌信息来源:各招聘官方平台

▌编辑:水娃(谢水霞)

▌票务合作:牧秋-18676127328、多利-18270627125