打开网易新闻 查看精彩图片

现将2025年10月宜昌市消防救援支队“双随机、一公开”监督系统随机生成的抽查单位及2025年9月“双随机、一公开”监督抽查结果予以公示。

打开网易新闻 查看精彩图片

宜昌市消防救援支队

2025年10月“双随机、一公开”

监督抽查计划公示

西陵区

打开网易新闻 查看精彩图片

伍家岗区

打开网易新闻 查看精彩图片
打开网易新闻 查看精彩图片

点军区

打开网易新闻 查看精彩图片

三峡坝区

打开网易新闻 查看精彩图片

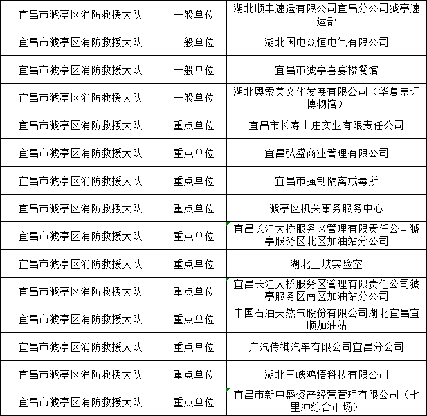
猇亭区

打开网易新闻 查看精彩图片

夷陵区

打开网易新闻 查看精彩图片

宜都市

打开网易新闻 查看精彩图片

枝江市

打开网易新闻 查看精彩图片

当阳市

打开网易新闻 查看精彩图片

秭归县

打开网易新闻 查看精彩图片

长阳县

打开网易新闻 查看精彩图片

兴山县

打开网易新闻 查看精彩图片

五峰县

打开网易新闻 查看精彩图片

远安县

打开网易新闻 查看精彩图片

打开网易新闻 查看精彩图片

宜昌市消防救援支队

2025年9月“双随机、一公开”

监督抽查结果公示

西陵区

打开网易新闻 查看精彩图片

伍家岗区

打开网易新闻 查看精彩图片
打开网易新闻 查看精彩图片

点军区

打开网易新闻 查看精彩图片

三峡坝区

打开网易新闻 查看精彩图片

猇亭区

打开网易新闻 查看精彩图片

夷陵区

打开网易新闻 查看精彩图片

宜都市

打开网易新闻 查看精彩图片

枝江市

打开网易新闻 查看精彩图片

当阳市

打开网易新闻 查看精彩图片

秭归县

打开网易新闻 查看精彩图片

长阳县

打开网易新闻 查看精彩图片

兴山县

打开网易新闻 查看精彩图片

五峰县

打开网易新闻 查看精彩图片

远安县

打开网易新闻 查看精彩图片

来源:宜昌消防

编辑:李 聪

审核:杨 真

签发:钟 乾

点击名片 关注我们~