快手新银发人群丨洞察报告

核心摘要:

随着45岁以上群体从2 020 年的4.6亿增至2 023 年的6.6亿,以“活力、价值、得劲”为核心特征的“新银发人群”已崛起成为消费市场的重要引擎。他们的需求也推动我国银发经济从“基础养老”向“品质生活”加速跃迁。

在此背景下,艾瑞咨询联合快手磁力引擎发布《2025快手新银发人群洞察报告》。洞察揭示,在政策、技术、经济的共同驱动下,随着该群体自我意识的深化,其消费需求正从满足‘可用’的基础层面向追求‘心安’的品质层面升级。这一深刻变迁,与快手平台的内容与电商生态高度契合,从而充分激发了新银发人群的消费潜力。

本白皮书通过对行业趋势、人群画像与生态优势的全面解构,深度聚焦快手主版超1亿新银发人群,详细分析其群体特征与消费习惯;并结合典型商家案例,系统梳理经营方法论,旨在为品牌及商家方提供一张把握新银发经济机遇、撬动未来增长的战略路线图。

打开网易新闻 查看精彩图片

新银发力量定义:活力绽放、价值彰显、“得劲”生活

新银发力量以45岁以上人群为核心,围绕“健康自护+兴趣自洽+价值自立”塑造全新消费新生态,展现出“活力、价值、‘得劲’”的群体共性特征,打破了传统银发群体刻板印象,构建兼具家庭责任与自我实现的经济体系。

在快手,我们通过深度研究,将新银发用户聚类为四大典型人群:务实派、活力派、从容派与佛系派。他们以各自的方式创造着属于自己的“得劲生活”——每一种态度都闪耀独特光芒,值得被看见与尊重。

打开网易新闻 查看精彩图片

我国45岁及以上人群规模占比持续攀升,释放14万亿级市场红利

2019-2023年,45岁以上人口规模长期稳定在4.6-6.6亿,占比从42.2%攀升至44.7%,凭借规模庞大且占比持续增长的态势,为市场注入显著规模红利与发展机遇。在此背景下,中国新银发人群市场消费规模已超14万亿,其占总消费的比例逐年攀升,既折射出人口老龄化加速演进趋势,也彰显该群体购买力持续提升的现实。以及随着“银发经济26条”等政策红利释放,相关生态正加速新银发人群市场消费规模向20万亿级扩容迈进。

打开网易新闻 查看精彩图片

快手新银发力量具有规模基础大、用户粘性高的特征

根据艾瑞监测数据,目前快手主版平均日活跃用户超4亿,其中,“新银发力量”占比约25%左右,各城市等级覆盖均匀,超六成消费者具备中高消费力,显示新银发力量规模基础扎实。新银发力量总有效使用快手时间TGI显著高于其他,其单日使用时长较全站均值高出2.1%,可见新银发力量核心群体呈现深度活跃的特征。

打开网易新闻 查看精彩图片

快手“需求-满足-消费”的内容电商生态精准适配新银发力量的价值观和需求

新银发力量呈现“自我优先”导向:74.0%以健康储备为首要目标,62%聚焦个人兴趣发展,仅28.4%关注子女教育,打破传统奉献型家长范式;其兴趣圈层形成以健康养生为刚性生理需求,消遣娱乐/美食/旅游构成柔性精神滋养。超50%用户关注健康内容、超40%关注美食旅游视频、28.1%关注时尚时,快手以「实用知识场景化」、「兴趣内容商品化」、「技能学习可视化」三大供给,承接「健康为基」、「兴趣为核」、「丰富为先」的人群需求,构建内容即服务、即看即消费的生态。

打开网易新闻 查看精彩图片
打开网易新闻 查看精彩图片

快手平台45岁以上新银发力量图谱及潜力分析

(*注:本报告后续分析将重点聚焦于“活力派、务实派与从容派”三类人群。)

打开网易新闻 查看精彩图片

快手平台45岁以上“新银发力量” 消费场景与品类偏好洞察

打开网易新闻 查看精彩图片

快手平台45岁以上新银发力量行业机会总览

打开网易新闻 查看精彩图片

从消费链路看内容吸引、决策安全、高性价比、品质体验是关键

打开网易新闻 查看精彩图片

快手“三重增长动力”高度切合用户决策链,可激发用户消费潜力

打开网易新闻 查看精彩图片

快手平台45岁以上“新银发力量”消费决策中蕴藏的经营法则

打开网易新闻 查看精彩图片
打开网易新闻 查看精彩图片

“三位一体”驱动引擎构建商家生意增长飞轮

产品体验上,从“可用”到“心安”依托现有信任基建,提供线上防诈提醒类安全保障、丰富语音导览适老设计;内容供给上,垂类场景化供给激活消费力,如晨间推送“养生操+早餐机”,非遗传承人直播木艺教学等情怀代际消费等;生态运营上,全周期运营激活生态协同,如KOC孵化、长效留存协同生态。

打开网易新闻 查看精彩图片

产品体验上,从「可用」到「心安」筑牢新银发力量信任基石

当中老年用户要的不仅是功能,而是“安全感”(防诈43.4%)、“掌控感”(语音助手38.2%)、“家庭归属感”(代付功能,快手从“工具型产品”升级为“数字生存保障体系”,让每一次交互都传递“被守护”的温度,构建深度信任。

打开网易新闻 查看精彩图片

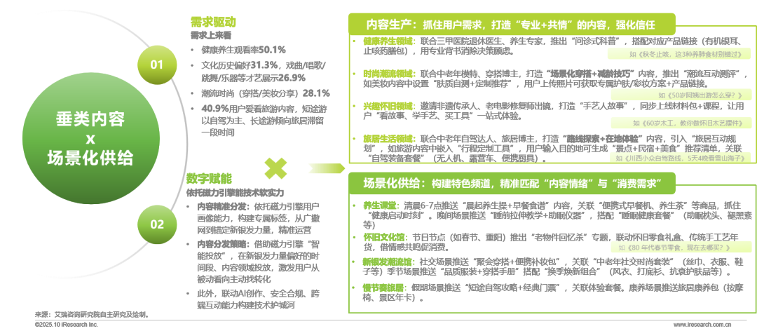
内容供给上,垂类内容×场景化供给,激活新银发力量的消费力

通过“垂类内容+场景化供给”,快手为新银发力量打造“有共鸣、可参与、能消费”的内容生态:健康频道用专业化解焦虑,怀旧频道用情感唤醒记忆,潮流频道用适配重塑审美,旅居频道用体验延伸生活。

打开网易新闻 查看精彩图片

生态运营上,从用户触达到信任构建,驱动用户留存与商户入驻

快手生态运营围绕精准触达、信任构建、长效留存、生态协同四大维度推进。契合晨间养生、家庭晚餐、睡前休闲场景,借专属运营抢占黄金时段实现精准触达;打造 “素人-专业-跨代”的KOC 体系,孵化熟人影响力以构建信任;通过简化入驻、成长激励等全周期政策,助力商户深耕生态达成长效留存;强化内容与商品关联,在健康、家庭、兴趣等场景打造 “即看即买” 闭环,驱动生态协同,全面赋能商家与用户,激活生态价值。

打开网易新闻 查看精彩图片

体系构建:让每次心跳般的需求颤动,都转化为精准的服务脉冲

打开网易新闻 查看精彩图片
打开网易新闻 查看精彩图片

趋势一:新银发力量数字融入从“被动适应”向“主动驾驭”转化

新银发力量正提出“适老化反向需求”——要求语音操控、中老年专属通道等便捷交互,在追求极速购物效率时更强调品质服务保障,倒逼平台从基础功能适配升级为体验升维。同时,也从单一功能转向深度沉浸短视频社交与直播购物,消费场景延伸至知识付费、本地生活服务(如景区门票购买),实现全域数字生存;其消费决策与社交属性深度绑定,通过微信社群、兴趣圈层获取信息,显著受同辈推荐和信任主播影响,形成拼团预约球场、长期追随直播间的社交裂变式消费。

打开网易新闻 查看精彩图片

趋势二:“线上决策+线下履约”的全渠道OMO消费模式兴起

新银发力量对非标高频生活服务(康养旅居、适老改造、本地生活)与大件商品(数码3C、家电家居、汽车)需求旺盛,这些领域因强线下属性与高信任门槛,成为OMO模式的核心战场。其通过“线上透明(专供价+信息透明)+线下兜底(验货/试用体验)”组合拳,直击用户“高决策成本与风险感”痛点,比单纯商品销售融合更具战略深度与用户粘性潜力,能够最大化地给予用户决策安全感,从而有效缩短决策周期并支撑高客单价转化。

打开网易新闻 查看精彩图片

趋势三:新银发力量消费观从“生存刚需”向“品质悦己”跃迁

快手新银发人群的消费轨迹正经历本质重构:从“功能性消费”转向“价值性消费”,更关注产品品质、品牌内涵、服务体验与情感附加值,超越单纯价格与实用性考量;其消费范畴从“生存必需”进阶为“生活必需”,在健康、休闲、文化、社交等领域持续加码,目标从维持生计升级为提升生活质量;消费态度更从“被动接纳”蜕变为“主动悦己”,决策紧扣个人兴趣与偏好,愿为自我提升、舒适体验与精神满足主动投资,宣告“悦己型消费”新常态的全面到来。

打开网易新闻 查看精彩图片

趋势四:新银发力量“她经济”向“她+他+它”经济延伸

快手新银发力量的消费半径从个体“悦己”延伸至全家庭成员覆盖,单次决策常关联美妆护肤(自我)、健康保险(配偶)、子女教育(成长)、宠物医疗(陪伴)等2-3个成员需求,实现一站式家庭解决方案;价值判断同步从性价比优先转向情感附加值主导,主动选择具备“家庭关怀”属性的定制化全家体检、亲子共学课程,以及强化情感联结的家庭旅行定制、祖孙互动体验;更以去年龄化话语权打破代际标签,通过短视频分享消费见解与生活状态,影响子女及周边人决策,正转变为跨代际消费的价值分发节点。

打开网易新闻 查看精彩图片

欢迎关注艾瑞数智获取更多内容