心肌梗死(MI)作为全球主要致死疾病之一,会导致不可逆的心肌细胞丧失和心室重构,引发组织纤维化、电传导紊乱和心腔几何结构变形,严重影响心脏的收缩与电同步功能。尽管工程化心脏补片在提供机械支撑、电连接和组织再生信号方面显示出潜力,但现有材料在弹性、导电性和解剖适配性方面仍难以全面模拟天然心肌组织。尤其是聚癸二酸甘油酯(PGS)这一具有优异弹性和生物相容性的材料,因其绝缘性和复杂的热固化过程,难以通过传统3D打印技术实现高保真、结构复杂的心脏补片制造。

为此,西安交通大学贺健康教授郭保林教授毛茅研究员合作,提出了一种基于熔融嵌入式打印(melt-based embedded printing)的新策略,首次实现了热固性PGS弹性体的直接3D打印,并通过共价键合碳纳米管(CNT)赋予其导电性能该打印平台可在高温下原位固化PGS预聚物,构建出具有解剖适配性、机械各向异性和电导性能的心脏补片。实验结果显示,这种无细胞导电补片在体外可促进心肌细胞成熟与电同步,在体内则显著改善大鼠心梗模型的心功能、减轻不良重构,并促进血管再生与免疫调节,展现出良好的临床应用前景。相关论文以“Melt-Based Embedded Printing of Macroscopically-Conformal, Electro-Conductive and Elastomeric Patches for Improved Myocardial Infarction Repair”为题,发表在

Advanced Materials
上。

打开网易新闻 查看精彩图片

研究团队首先面临的是PGS材料本身在3D打印中的工艺难题。PGS预聚物在常温下为低粘度液态,缺乏结构稳定性,难以保持打印形状,而传统热固化需在120°C真空条件下进行数小时,与逐层打印的快速固化需求不符。为此,作者设计了一种由矿物油和二氧化硅纳米颗粒组成的粘弹性支撑基质,该体系具备可调节的屈服应力、剪切稀化和触变性,能够在打印过程中稳定支撑熔融PGS丝状结构,并在高温下实现原位固化。图1展示了该打印策略的示意图及关键参数优化过程,包括温度对PGS粘度的影响、支撑基质的屈服应力调控、打印压力与速度对丝径的影响,以及最终打印出的PGS微丝的形貌特征。实验表明,该方法可实现最小22微米的打印分辨率,远超传统盐辅助打印的320微米,且打印出的PGS丝表面光滑、结构致密,无明显孔隙。

打开网易新闻 查看精彩图片

图1:PGS预聚物的熔融嵌入式打印 展示了熔融嵌入式打印策略的示意图,包括PGS预聚物在不同温度下的流动性变化、支撑基质的屈服应力调控、打印参数对丝径的影响,以及打印出的PGS微丝的表面与截面形貌。该图说明了如何通过调节支撑基质的流变性能实现高分辨率、结构稳定的PGS打印。

在确保打印质量的基础上,研究团队进一步评估了打印结构的力学性能。图2展示了不同固化时间下PGS样品的应力-应变曲线及其弹性模量、断裂应变和极限应力等参数变化。结果显示,随着固化时间从42小时延长至66小时,材料的交联密度增加,弹性模量从30kPa提升至290kPa,断裂应变则从535%降至135%。过度固化(96小时)则导致材料变脆,断裂应变进一步降低。通过优化固化时间,研究团队实现了力学性能的可调控,使打印结构既具备足够的弹性,又能保持结构稳定性。此外,图2还展示了打印出的复杂三维结构,如中空金字塔、螺旋体和蜂窝状支架,验证了该方法在构建高复杂度结构方面的能力。

打开网易新闻 查看精彩图片

图2:打印PGS结构的力学性能评估 展示了打印PGS样品的宏观与微观结构、表面粗糙度、不同固化时间下的应力-应变曲线及其力学参数变化,以及打印出的复杂三维结构(如金字塔、螺旋、蜂窝等)。结果表明,该方法可实现强丝间融合与力学性能可调,适用于构建高复杂度弹性结构。

为实现心脏补片的解剖适配与电导功能,研究团队设计并合成了一种共价键合的PGS-CNT导电复合材料。图3展示了该材料的合成流程、结构表征与性能测试结果。通过拉曼光谱和X射线光电子能谱(XPS)确认了CNT与PGS之间的共价键合,热重分析显示CNT的最大接枝率约为4.6%。与物理混合相比,化学合成的PGS-CNT在溶剂中分散性更好,打印过程中无堵塞现象。力学测试表明,CNT的引入显著提升了材料的弹性模量(最高达1.44MPa),同时保持了良好的延展性(断裂应变>76%)。电导率随CNT含量增加而提升,最高可达143.55×10⁻³ mS/m。降解实验显示,PGS-CNT在脂肪酶溶液中缓慢降解,240小时后质量保留率仍达81%,表明其具备良好的结构稳定性。

在结构设计方面,研究团队采用三维扫描获取大鼠心脏表面形态,并通过算法将二维补片图案映射至三维曲面,生成适配的打印路径。图3k展示了打印出的PGS-CNT心脏补片与心脏模型的贴合情况,验证了其良好的解剖适配性。通过有限元分析,研究团队优化了蜂窝状微结构的参数,使其在横向与纵向的弹性模量之比(Etrans/Elong)接近天然心肌(1.99 vs. 1.9–3.9),从而实现机械各向异性。循环拉伸测试进一步表明,该补片在生理应变范围内(20%)经历10万次加载后仍保持稳定,未出现明显疲劳损伤。

打开网易新闻 查看精彩图片

图3:导电PGS-CNT心脏补片的设计与制造 展示了PGS-CNT的合成流程、CNT与PGS的共价键合验证、材料力学与电导性能、降解行为,以及基于心脏三维模型的补片设计与打印结果。该图体现了材料、结构与制造工艺的协同优化,实现了具有生理力学性能的导电心脏补片。

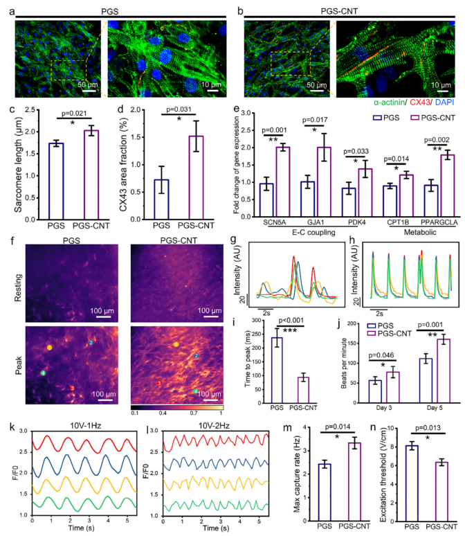
在体外功能验证中,研究团队将新生大鼠心肌细胞(CMs)接种于PGS与PGS-CNT补片上,培养5天后进行免疫荧光染色与钙瞬变记录。图4显示,PGS-CNT组的心肌细胞表现出更成熟的肌节结构、更高的CX43表达以及更同步的钙信号传播。钙瞬变峰值时间显著缩短(94.3 ms vs. 237.2 ms),自发搏动频率更高(160.5 BPM vs. 111.7 BPM)。电刺激实验进一步表明,PGS-CNT补片具有更低的刺激阈值(6.37 V/cm)和更高的最大捕获频率(3.33 Hz),显示出优异的电响应性能。

打开网易新闻 查看精彩图片

图4:PGS-CNT补片上心肌细胞的成熟与电生理功能 展示了心肌细胞在PGS与PGS-CNT补片上的蛋白表达、钙瞬变记录、电刺激响应等实验结果。PGS-CNT组表现出更高的细胞成熟度、更强的电耦合能力和更快的电响应,验证了其促进心肌组织功能性重建的潜力。

在体内实验中,研究团队将无细胞PGS-CNT补片植入大鼠心梗模型,评估其对心功能的修复效果。图5显示,术后28天,PGS-CNT组的大鼠左心室射血分数(LVEF)显著提升至67.81%,远高于MI组的33.31%;左心室缩短分数(LVFS)也明显改善(39.51% vs. 16.78%)。组织学分析显示,PGS-CNT组的心肌壁更厚、纤维化面积更小,心肌细胞肥大程度显著减轻。图6和图7进一步揭示了补片在促进血管再生与调节免疫反应方面的作用。PGS-CNT组在梗死区和补片区域的动脉密度显著增加,M2型巨噬细胞比例上升,炎症反应减轻,心肌组织保存更好。

图5:PGS-CNT补片在体内修复心功能的效果 展示了大鼠心梗模型中补片植入后的心功能变化、组织结构改善与心肌肥大减轻情况。PGS-CNT组在射血分数、心室壁厚度、纤维化面积等方面均显著优于对照组,表明其在体内具有良好的治疗效果。

打开网易新闻 查看精彩图片

图6:补片促进血管再生与免疫调节 展示了补片区域与梗死区的血管密度、动脉形成情况及巨噬细胞极化状态。PGS-CNT组表现出更高的动脉密度与M2型巨噬细胞比例,提示其在促进血管成熟与抑制炎症方面具有优势。

打开网易新闻 查看精彩图片

图7:心肌细胞保存与免疫微环境调节 展示了心肌细胞在梗死区的保存情况及M1/M2型巨噬细胞的比例变化。PGS-CNT组心肌细胞覆盖面积更大,炎症反应更弱,进一步验证其在组织保护与免疫调节方面的综合作用。

综上所述,该研究首次实现了热固性PGS弹性体的直接3D打印,并通过共价键合CNT构建出具有解剖适配性、机械各向异性和电导性能的心脏补片。该补片不仅在体外促进心肌细胞成熟与电同步,更在体内显著改善心功能、减轻重构、促进血管再生与免疫调节,展现出广阔的应用前景。未来,该打印平台有望拓展至其他热固性弹性体的制造,推动个性化、无细胞、功能集成的组织修复材料在心血管及其他软组织领域的临床转化。