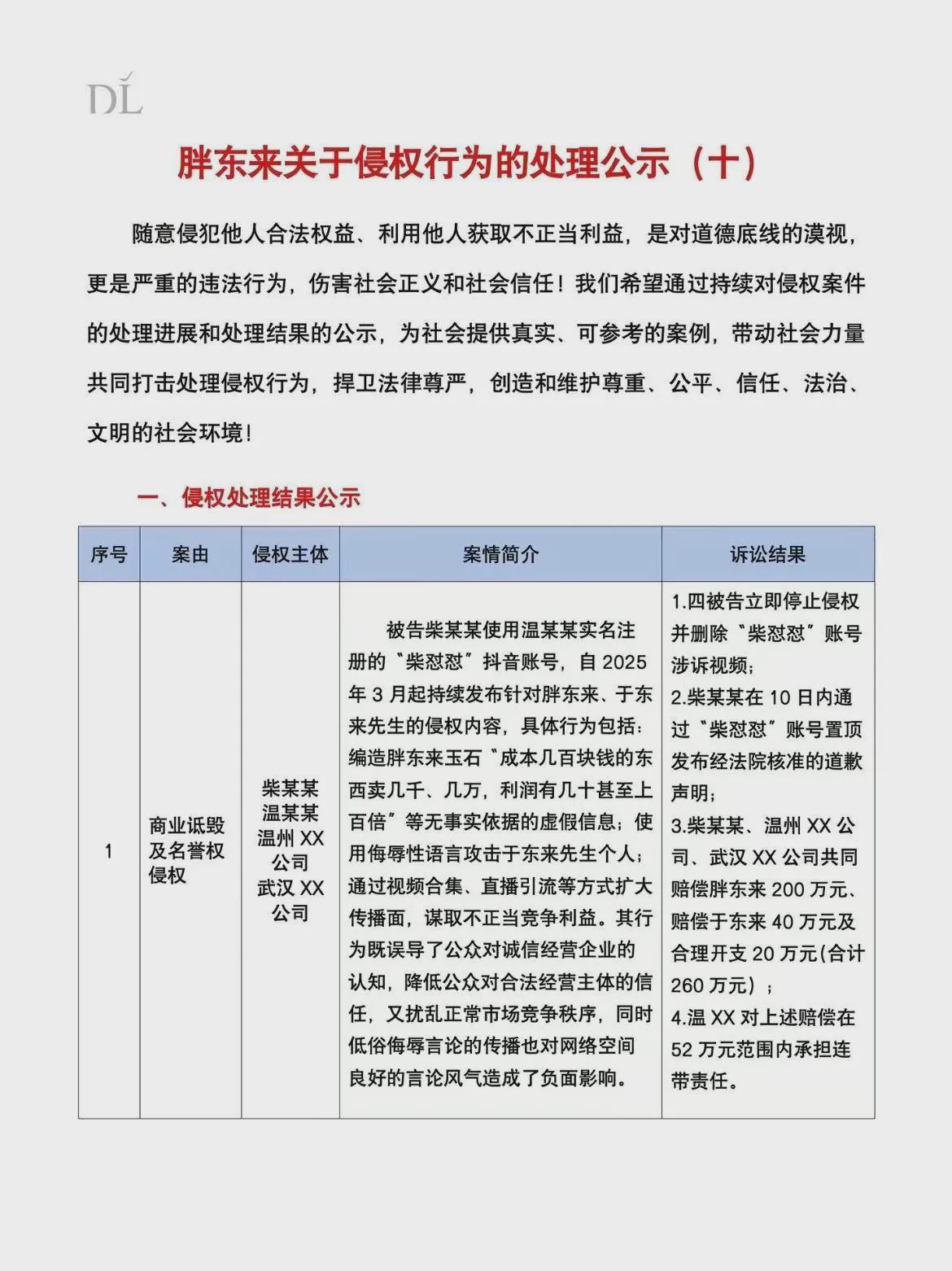
11月11日,胖东来发布侵权行为处理公示。当中包括“柴怼怼”案诉讼结果:四被告立即停止侵权并删除“柴怼怼”账号涉诉视频;柴某某在10日内通过“柴怼怼”账号置顶发布经法院核准的道歉声明;柴某某、温州XX公司、武汉XX公司共同赔偿胖东来200万元、赔偿于东来40万元及合理开支20万元(合计260万元);温XX对上述赔偿在52万元范围内承担连带责任。
打开网易新闻 查看精彩图片
图片来源:抖音截图
(编辑:王璨 林辰)
11月11日,胖东来发布侵权行为处理公示。当中包括“柴怼怼”案诉讼结果:四被告立即停止侵权并删除“柴怼怼”账号涉诉视频;柴某某在10日内通过“柴怼怼”账号置顶发布经法院核准的道歉声明;柴某某、温州XX公司、武汉XX公司共同赔偿胖东来200万元、赔偿于东来40万元及合理开支20万元(合计260万元);温XX对上述赔偿在52万元范围内承担连带责任。
图片来源:抖音截图
(编辑:王璨 林辰)
热门跟贴