平凡处记录点滴

细微处指引前行

班主任工作手册亮点集中展示

在成龙学校,有这样一本本手册,它不只是一份工作记录,更是教育时光的雕刻,是师生成长的见证。字里行间,流淌着师者的用心与智慧,定格着孩子们进步的每一个瞬间。今天,就让我们轻轻翻开,走进这份属于班主任们的“教育日记”,感受那份于细微处滋养成长的真诚。

七2班 张宇老师 从指令到高效执行

打开网易新闻 查看精彩图片

张宇老师班主任工作手册的主要亮点:

1.晨会高效革新:通过更换口号、调整组织方式,集合更迅速,氛围更有气势。

2.职责明确落实:学队长任务从“希望改正”变为“必须落实”,班级管理更清晰有效。

3.突发事件处理得当:对班级同学的事件响应及时,沟通充分,并完善了宿舍管理制度。

七3班 孙俊霞老师 在习惯中塑造品格

打开网易新闻 查看精彩图片

孙俊霞老师班主任工作手册的主要亮点:该班主任工作细致扎实,晨会管理、间操训练和纪律整顿均有明确目标和具体措施,尤其注重学生习惯培养和干部能力提升,班级进步显著,体现了以学生为本的教育理念。

七6班 秦艳春老师 以规划促进参与

打开网易新闻 查看精彩图片

秦艳春老师班主任工作手册的主要亮点:这份手册规划详实,从课堂纪律到文化墙布置均有点睛之笔,尤其"值日班长总结制"能有效提升学生参与感。建议在安全员职责落实上增加具体培训步骤。

九5班 王慧老师 以目标引领备考

打开网易新闻 查看精彩图片

王慧老师班主任工作手册的主要亮点:这份班主任工作手册内容详实、结构清晰,涵盖工作重点、实施办法、效果、不足与反思等模块。其工作重点聚焦纪律、学生心态、学习方法指导与体育锻炼,贴合初三学生备考需求;实施办法具有可操作性,如《目标行动卡》、分层学科辅导、班干部与安全员管理等举措,能有效推动班级管理;效果部分体现出班级在学生学习主动性、课堂参与度、班风建设等方面的积极变化。不足与反思客观坦诚,针对监督力度、学生小组积极性、学生焦虑疲惫及懒散拖拉等问题提出改进方向,有助于后续工作优化。

八1班 秘相磊老师 在观摩中精进求实

打开网易新闻 查看精彩图片

秘相磊老师班主任工作手册的主要亮点:这份手册聚焦晨会、时间观念、课堂效率,工作重点明确。通过观摩找不足并制定改进计划,措施具体;时间管理有实效但存在管理局限;课堂效率提升有成果但需关注学生深度参与。整体务实且具有反思性,对班级管理有推动作用。

五2班 王灵芳老师 于常规中锤炼细节

打开网易新闻 查看精彩图片

王灵芳老师班主任工作手册的主要亮点:这份手册围绕时间、安全、课堂、卫生、大课间等班级重点,措施具体且有针对性。能及时跟踪落实效果,对问题学生和不足有明确改进方向,同时结合年级组任务,是一份细致且具有执行力的班主任工作记录。

六3班 周琳老师 在跟踪中落实成效

打开网易新闻 查看精彩图片

周琳老师班主任工作手册的主要亮点:这份手册工作重点明确,涵盖物品检查、纪律治理、时间管理等模块。措施具体且有针对性,能跟踪学生个体与整体表现,对成效与不足有清晰反思,是一份细致且具有指导性的班主任工作记录。

九6班 辛蕾老师 以激励驱动成长

打开网易新闻 查看精彩图片

辛蕾老师班主任工作手册的主要亮点:这份手册记录详实,反思深刻。不仅具体记录了晨会观摩、尖子生培养和时间管理三项重点工作的方法与显著成效,还能坦诚分析学生自主管理能力不足这一核心问题,体现了班主任敏锐的观察力和务实的作风,具有很强的实践指导价值。

八6班 刁敬云老师 于细微处成就规范

打开网易新闻 查看精彩图片

刁敬云老师班主任工作手册的主要亮点:这份手册是班主任精细化管理的优秀范本。其核心理念“于细微处见真章”在晨会流程标准化、纪律管理自主化等具体措施中得到充分体现,操作性强且成效显著。它不仅有效提升了班级秩序和凝聚力,更通过赋能班干部、正向激励等方式促进了学生能力的全面发展,体现了先进的教育理念。

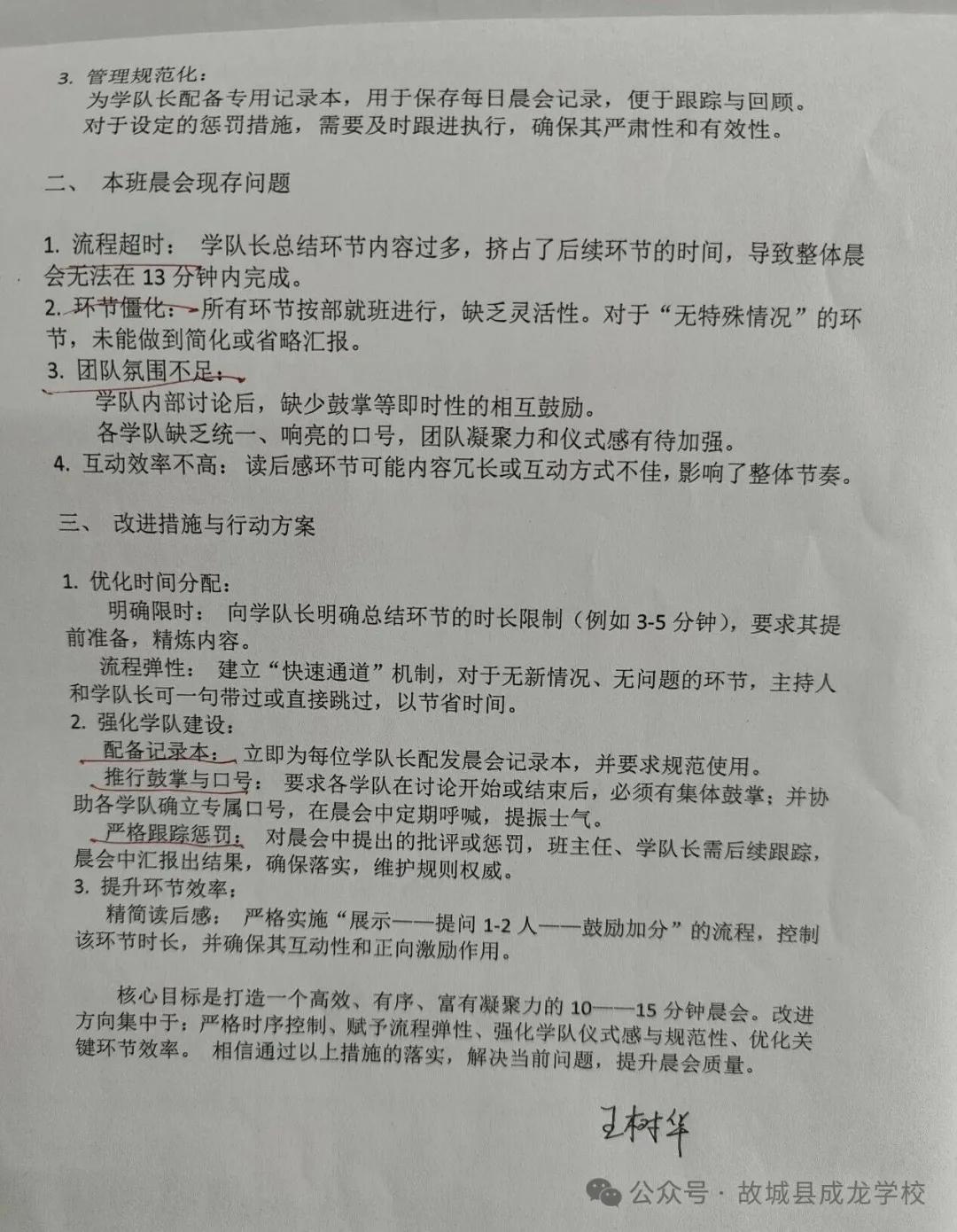
六2班 王树华老师 用务实培养自律

打开网易新闻 查看精彩图片
打开网易新闻 查看精彩图片

王树华老师班主任工作手册的主要亮点:这份手册展现了班主任王树华老师细致务实的管理风格。手册针对课堂纪律、迟到问题和晨会效率等具体挑战,提出了“入室三部曲”“学队激励”“限时晨会”等可操作性强的解决方案,并注重过程记录与反思。其亮点在于将问题诊断与措施执行紧密结合,体现了在规范管理中培养学生习惯的持续努力。

七1班 冷晓老师 用书香浸润心灵

打开网易新闻 查看精彩图片

冷晓老师班主任工作手册的主要亮点:这份班主任工作手册记录详实、反思深入,充分体现了工作的专业性与规划性。手册不仅清晰记录了安全、纪律、阅读等具体措施与成效,更可贵的是包含了对不足的剖析(如学生自觉性、教育形式单一)及针对性改进思路(如“纪律自律卡”“每日发言人”轮换)。它不仅是事务记录,更是促进班级持续优化、班主任专业成长的宝贵工具。而其中的“师生共读”活动设计得非常出色!它通过“共读书目”和“阅读静音”制度,巧妙地将外部规则(静音)与内在引导(思考问题)相结合,不仅有效提升了纪律和专注度,更培养了学生的阅读兴趣和思辨能力。老师以身作则、融入环境,体现了教育的示范性与人文关怀,是构建书香班级的典范实践。

一页页手册,是成龙班主任们日常工作的缩影,更是他们教育情怀与专业智慧的生动体现。从晨会的激情呐喊到课间的轻声提醒,从全班的规范管理到个体的悉心关怀,他们用笔尖记录,用行动耕耘。

为我们拥有这样一支敬业、专业、乐业的班主任队伍感到自豪!为他们点赞!匠心育人,静待花开。

在成龙学校这片沃土上,每一个孩子都将在这样精细化、有温度的守护下,茁壮成长,绽放独一无二的光彩!来源:故城县成龙学校