多场景K歌系统行业丨研究报告

摘要:

行业发展环境

经济层面:国内宏观经济稳增及消费能力提升,稳固了文娱消费根基;国民人均收支同步增长,尤其是消费结构中文教消费规模攀升,也有助于释放大众娱乐消费潜力。

社会层面:音乐产业规模稳步复苏,从供给端为多场景K歌系统行业提供了丰富的内容储备与发展动能;网络K歌凸显的用户粘性以及K歌娱乐多维健康价值,为行业注入了持续的社会消费活力。

技术层面:国内头部K歌系统商不断加码研发投入,专利布局向智能化延伸;同时K歌系统技术实现跨越式迭代升级,AI已可全流程赋能K歌娱乐体验,成为驱动行业突破发展的“核心引擎”。

政策层面:文旅部、中娱协、音集协三方协同发力,构筑“内容+版权”双防线;曲库版权上,国内K歌场景已确立“二合一”版权许可机制,保障曲库版权流转和使用合法合规。

行业发展现状

中国K歌系统行业正处于生态融合期,从初始封闭娱乐场景演进至全域开放生态。并且已形成以K歌系统商为核心的结构清晰、涵盖多类参与者的完整产业生态。

2024年中国K歌系统行业市场规模达14.5亿元,受益于车载、户外等多场景业务拓展驱动,预计未来几年里继续维持较高增速,2028年将突破30亿元,增长态势稳健。

中国K歌系统行业正经历结构性转变,传统商用娱乐主导地位持续下滑,而家庭娱乐、车载娱乐、户外娱乐等场景正在迅速崛起,尤其是车载和户外新场景业务有望成为行业未来增长主力。

软硬件服务业务夯实行业发展根基,付费增值业务成为推动市场规模增长与结构优化的核心动力,驱动行业增长态势稳健且更具可持续性。

行业发展趋势

“硬件依赖”向“云网融合”转型,云网协同驱动产业升级实现轻资产运营。

数字化与AI深度融合,从运营智能化转型、沉浸式体验重构以及数字化驱动决策三大方向提供赋能。

传统封闭式经营向开放式场景化服务升级,与多元休闲生态深度耦合,形成全场景K歌娱乐覆盖。

研究对象说明

多场景K歌系统行业概念界定

本报告所研究的多场景K歌系统行业(报告正文简称为“K歌系统行业”),是在传统“卡拉OK”视频点播(VOD)商主营业务基础上发展而来的细分领域,其核心服务模式为:由K歌系统供应商提供自有歌曲曲库以及配套的软硬件技术解决方案,以满足用户在不同场景下的K歌娱乐需求。目前K歌系统行业主要覆盖商用娱乐、车载娱乐、户外娱乐及家用娱乐四大细分业务场景。

打开网易新闻 查看精彩图片
打开网易新闻 查看精彩图片

K歌系统行业发展环境 — 经济层面

宏观经济稳增及消费能力提升,筑牢文娱消费根基

2015-2024年我国宏观经济展现强劲韧性,国内生产总值从70.3万亿元增至134.9万亿元,实现近翻倍增长;同期居民消费水平同步提升,从1.9万元增至3.8万元,增幅达100%。宏观经济的持续稳健增长,为居民消费能力提升提供了坚实支撑,而居民消费实力的增强,又进一步夯实了文娱消费市场的发展根基 。作 为典型文化消费形态的K歌娱乐,也在此宏观经济与消费升级的双重背景下,获得了稳定的发展环境支撑。

打开网易新闻 查看精彩图片

人均收支同步增长,释放娱乐消费支付潜力

2015-2024年间,国内居民人均可支配收入从2.2万元增至4.1万元,人均消费支出从1.6万元升至2.8万元,二者均保持稳定增长势头。居民收支的同步提升,一方面显著增强了大众对文化娱乐消费的支付意愿,另一方面推动消费结构加速从“生存保障型”开始向“发展享受型”转变。K歌娱乐凭借高社交属性与情感释放功能,高度契合这一消费转型趋势,行业市场空间得以进一步拓宽。

打开网易新闻 查看精彩图片

居民文教消费规模攀升,直接利好K歌娱乐消费

2024年中国居民人均消费支出构成中,教育文化娱乐支出占比达11.3%,成为消费结构中的重要类别。2015-2024年间,居民人均教育文化娱乐支出从1723元增长至3189元,支出的绝对值持续上升。文教消费占比突出以及规模的提升,为K歌娱乐营造了直接利好的消费环境,推动K歌逐步成为居民精神消费升级过程中的代表性业态。

打开网易新闻 查看精彩图片

K歌系统行业发展环境 — 社会层面

音乐产业规模稳步复苏,扩容K歌娱乐消费生态

2015-2024年中国音乐产业总规模呈波动上升态势,从3018亿元增长至4929亿元,年均增速总体保持在5%以上。其中2020年受外部环境影响出现短暂下滑后,随后快速复苏并进入常态化增长阶段。作为K歌娱乐的上游内容源头,音乐产业通过优质曲目产出、技术赋能体验升级等维度实现规模扩容与创新升级,从供给端为K歌系统行业提供了丰富的内容储备与发展动能,进一步夯实了K歌娱乐的社会消费支撑底座。

打开网易新闻 查看精彩图片

K歌用户粘性高、健康价值凸显,激活社会消费活力

当前网络K歌领域用户表现突出,月独立设备数达1.0 亿台,单设备单日有效使用时长26.5分钟,用户规模与使用粘性在网络音频细分领域中优势尽显。K歌不仅满足大众的基础娱乐需求,更具备多元健康价值:生理层面,锻炼呼吸与心肺功能、提升免疫力;心理层面,释放内啡肽缓解压力、改善情绪;社交层面,以音乐为媒介促进人际连接与情感交流。高用户粘性与多维健康价值的叠加,推动K歌成为大众文娱消费的重要选择,为行业注入持续的社会消费活力。

打开网易新闻 查看精彩图片

K歌系统行业发展环境 — 技术层面

研发投入不断加码,专利布局向智能化延伸

国内头部K歌系统商高度重视研发投入,2015-2024年间专利申请年均数量超过100件,持续的技术输出为行业发展奠定坚实基础。从头部厂商专利构成来看,虽仍以音视频处理技术和软硬件开发为主,但AI人工智能、智能人机交互、大数据分析挖掘等技术专利已开始涌现,标志着K歌系统商正从传统软硬件研发向智能化、数据驱动的技术领域升级,为后续体验创新储备技术能力。

打开网易新闻 查看精彩图片

K歌系统技术迭代升级,AI全流程赋能K歌体验

K歌系统技术从依赖本地资源的机械化阶段,到数字化功能增强,再到融合AI、云计算的智能化升级,逐步突破 “功能单一”局限。在当前K 歌系统技术进入体验深耕期,AI成为核心驱动力,深度覆盖“找 - 唱 - 享”全流程。演唱前匹配用户曲库需求,演唱中优化用户演唱表现,同时还可通过GANs生成MV、多模态联动打造沉浸场景。AI赋能让K歌从单纯演唱,转变为集娱乐、社交、创作于一体的沉浸式体验,既降低了参与门槛,又构建了体验闭环,成为驱动行业突破发展的“核心引擎”,持续拓宽K歌娱乐的技术应用价值与消费体验边界。

打开网易新闻 查看精彩图片

K歌系统行业发展环境 — 监管层面

三方主体协同发力,构筑“内容+版权”双防线

K歌系统商需接受文化和旅游部(原文化部)、中国文化娱乐行业协会、中国音像著作权集体管理协会的三重协同管理,三方从“内容安全”与“版权合法”两大维度构筑监管链条,成为行业规范开展业务的前提。文化和旅游部通过政策制定、内容安全标准设立及监督执法,筑牢行业 “内容底线”;中国文化娱乐行业协会以技术服务标准制定、培训协同及政企沟通桥梁搭建,推动“技术与安全融合”;中国音像著作权集体管理协会依托“二合一”版权许可模式,开展版权收转工作并打击侵权行为,保障版权合法合规。

打开网易新闻 查看精彩图片

“二合一”版权机制落地,规范K歌版权流转

版权保护是确保K歌场景高质量发展的重要环节。经过不断探索,国内K歌场景确立了“二合一”版权许可机制,即音集协管理的音乐电视作品放映权和音著协管理音乐作品表演权,统一由音集协向作品使用者(包括K歌系统商和K歌场景各细分业态)发放使用许可并收取著作权使用费,收取后的使用费在音集协和音著协之间经协商分配,再各自向各自会员转付。同时全国及地方歌舞娱乐行业协会积极协调使用者与音集协签约,落实“先许可后使用”原则,形成多方协同的版权规范路径。

打开网易新闻 查看精彩图片
打开网易新闻 查看精彩图片

K歌系统行业发展历程

三阶段演进,从封闭场景迈向全域开放生态

中国K歌系统行业历经萌芽成型期、稳步成长期、生态融合期三个阶段发展,实现从封闭娱乐场景向全域开放生态的演进。萌芽成型期依赖包厢硬件与本地曲库,以线下传统KTV形式为主导;稳步成长期推动点歌系统全面数字化,加速产业链整合;生态融合期借助 AI、VR 等技术重构体验,深度融入大众多元生活场景。

打开网易新闻 查看精彩图片

K歌系统行业产业链图谱

产业链完备,但上中下游环节庞杂,参与者众多

K歌系统行业产业链结构清晰,涵盖上中下游多类参与者。上游以曲库资源供应商、硬件设备制造商为主;中游是K歌系统商及集成服务商,提供软硬件解决方案;下游面向商用、车载、户外、家庭等场景的的消费者。各环节协同支撑多场景K歌服务落地,已形成完整产业生态。

打开网易新闻 查看精彩图片

K歌系统行业进入壁垒

资质、技术和生态三重壁垒,共同抬高行业准入门槛

K歌系统行业准入受资质、技术、生态三重壁垒制约且相互强化。资质壁垒围绕网络运营、版权合规、线下部署展开,需跨多部门审批且合规成本高;技术壁垒聚焦实时音视频处理、专用芯片性能、多终端系统集成,头部企业借专利与生态构筑技术护城河;生态壁垒体现在用户粘性、B端长期合作绑定及曲库/研发/渠道的重资金投入,多维度提升新进入者突破难度。

打开网易新闻 查看精彩图片

K歌系统行业竞争要素

政策、市场、技术及成熟度,四维构建差异化优势

K歌系统行业的竞争围绕政策、市场、技术、成熟度四个维度展开,各维度通过不同逻辑塑造行业差异化竞争力。政策端,国家与地方政策推动行业规范化,降低合规改造成本,扶持推进行业良性发展;市场端,用户对“娱乐+社交”复合场景及多元服务的需求,驱动产品创新、拓展市场边界;技术端,云计算、专用芯片等技术迭代,优化体验并构筑技术壁垒;成熟度端,头部平台通过生态整合与模式创新,推动行业转向全域价值挖掘。

打开网易新闻 查看精彩图片

K歌系统行业商业模式

四轮驱动商业模式,增值服务成行业增长新引擎

K歌系统行业已形成从基础软硬件销售、内容版权服务、运营技术维护,再到增值服务订阅的四轮驱动商业模式。基础软硬件销售提供点歌机、服务器等设备及系统集成,构建K歌服务基础;内容版权服务依托正版曲库和云端更新能力,形成行业竞争壁垒;运营技术维护通过SaaS化管理工具和数据分析,助力商户降本增效;增值与服务订阅以会员体系、特权功能(如智能修音、特效互动)及广告收入直接创造利润增量,有望成为未来核心增长引擎。

打开网易新闻 查看精彩图片

K歌系统行业市场规模

多场景拓展驱动,刺激市场规模稳健增长

2024年中国K歌系统行业市场规模达14.5亿元,受益于车载、户外等多场景业务拓展,预计未来几年里继续维持较高增速,2028年将突破30亿元,增长态势稳健。行业核心增长动能主要集中于曲库内容与版权合作持续完善、增值与服务订阅模式扩张、硬件创新与AI等技术深度应用,尤其AI大模型、AR/VR技术成熟后,K歌系统将提供更沉浸的互动体验,进一步推动市场增长与模式创新。

打开网易新闻 查看精彩图片

软硬件服务夯实行业根基,付费增值释放增长势能

2024年中国K歌系统行业软硬件服务营收达9.6亿元,付费增值服务营收为4.4亿元;受益于多场景业务拓展与用户付费意愿提升,付费增值业务增速持续领先于软硬件服务业务,预计2028年软硬件服务业务营收达15.6亿元,付费增值业务营收将增至14.6亿元。整体来看,软硬件服务业务依托技术与服务供给(如软硬件销售、B端运营及技术维护等),夯实行业发展根基;付费增值业务则以曲库内容与功能玩法为核心,通过会员订阅、专属权益等形式深度挖掘用户价值,既充分满足用户对优质内容与服务的需求,更成为推动市场规模扩大与结构优化的核心动力,进而驱动行业呈现稳健且更具可持续性的增长态势。

打开网易新闻 查看精彩图片

K歌系统行业付费增值业务分析

付费增值业务增长依赖用户、内容、运营的联动助推

K歌系统行业付费增值业务的增长,以多场景用户基础与消费升级趋势共同构建的付费基本盘为依托,通过曲库内容与功能玩法(如会员订阅、功能特权等形式)形成付费转化的核心驱动,再以数据驱动和资源整合提升效率的精细化运营保障付费转化的可持续性,三者协同作用,推动付费增值业务实现良性且可持续的增长。

打开网易新闻 查看精彩图片

K歌系统行业细分场景业务构成

新场景业务占比提升,重塑K歌场景营收结构

中国K歌系统行业正经历结构性转变,以KTV为代表的传统商用娱乐场景占比从主导地位持续下滑,而家庭娱乐、车载娱乐、户外娱乐场景迅速崛起,预计到2028年仅户外娱乐和车载娱乐两项新场景业务将贡献超过50%营收,成为行业增长主力。这一转变标志K歌系统行业已从依赖单一场景转向“商用+家用+车载+户外”的多极生态增长模式,K歌系统正加速与智能家居、智能汽车及户外娱乐生态融合,厂商也需加强跨场景技术适配与内容运营,以把握新场景扩张带来的增长机遇。

打开网易新闻 查看精彩图片

K歌系统行业商用娱乐场景业务规模

商用娱乐场景:承压后进入缓慢复苏时期

K歌商用娱乐场景2019年业务规模达7.9亿元,受外部环境冲击,2020-2021年规模探底后进入缓慢复苏通道。预计至2028年业务规模将回升至6.9亿元,虽未完全恢复至疫情前水平,但软硬件一体化服务与付费增值业务的双轮驱动模式,正推动商用娱乐场景从“规模扩张导向” 转向 “运营效率提升导向” 的结构性优化,成为后续发展的核心支撑。

打开网易新闻 查看精彩图片

K歌系统行业车载娱乐场景业务规模

车载娱乐场景:爆发式增长拓展行业边界

K歌车载娱乐场景呈现爆发式增长态势,2021年初始业务规模仅0.5亿元,但2022年增速高达117.3%;此后持续快速扩张,2024年业务规模增长至3.4 亿元,预计2028年将攀升至11.0亿元,成为行业最大增长极。智能汽车普及与车载娱乐生态成熟驱动需求激增,软硬件服务与付费业务同步高速扩张,表明K歌娱乐正从固定场景(商用、家用)向移动场景延伸,为行业开辟了全新发展赛道。

打开网易新闻 查看精彩图片

K歌系统行业户外娱乐场景业务规模

户外娱乐场景:调整后迅速崛起为新兴潜力市场

K歌户外娱乐场景2019年业务规模为1.1亿元,经历短期调整后快速回升,2024年业务规模达到2.7亿元,并预计2028年业务规模跃升至5.8亿元。需求层面,除传统广场舞户外K歌形式外,户外健身、露营、文旅等新兴休闲生活方式的兴起,催生出更丰富的户外 K歌需求;供给层面,软硬件服务与付费增值业务的协同增长,推动K歌系统从传统室内场景加速向户外场景延伸,通过场景创新持续开拓新兴潜力市场,成为行业多元化布局的关键方向。

打开网易新闻 查看精彩图片

K歌系统行业家用娱乐场景业务规模

家用娱乐场景:需求带动规模长期稳健增长

K歌家用娱乐场景业务规模呈现长期稳健增长态势,从2019年的0.6亿元稳步提升至2028年的6.4亿元。其核心驱动力在于K歌娱乐带动家庭娱乐消费的升级,一方面,以蓝牙K歌音箱等为代表的智能家居硬件设备正在快速普及;另一方面,家庭K歌娱乐消费正从“单纯硬件购置”向“内容与服务深度消费”升级,在此背景下用户对优质曲库、会员专属服务的付费意愿也不断增强。软硬件服务与付费增值业务协同发力,成为家用娱乐场景规模稳定增长的有力支撑。

打开网易新闻 查看精彩图片
打开网易新闻 查看精彩图片

K歌系统行业发展趋势

云网协同驱动产业升级,轻资产运营重塑K歌生态

中国K歌系统行业正从“硬件依赖”向“云网融合” 转型,核心体现为两大方向:云端化部署方面,核心算力与存储资源上云,降低本地硬件依赖与维护成本,云服务商弹性调配资源保障高峰期体验,分布式节点改善传输延迟,助力门店轻资产运营与连锁化扩张;轻量化终端方面,依托 5G 与云计算,本地终端仅承担显示与基础交互,体积大幅缩小,实现多设备无缝衔接与 “一端多用”,显著提升空间利用率与运营灵活性,为行业标准化扩张奠定基础。

打开网易新闻 查看精彩图片

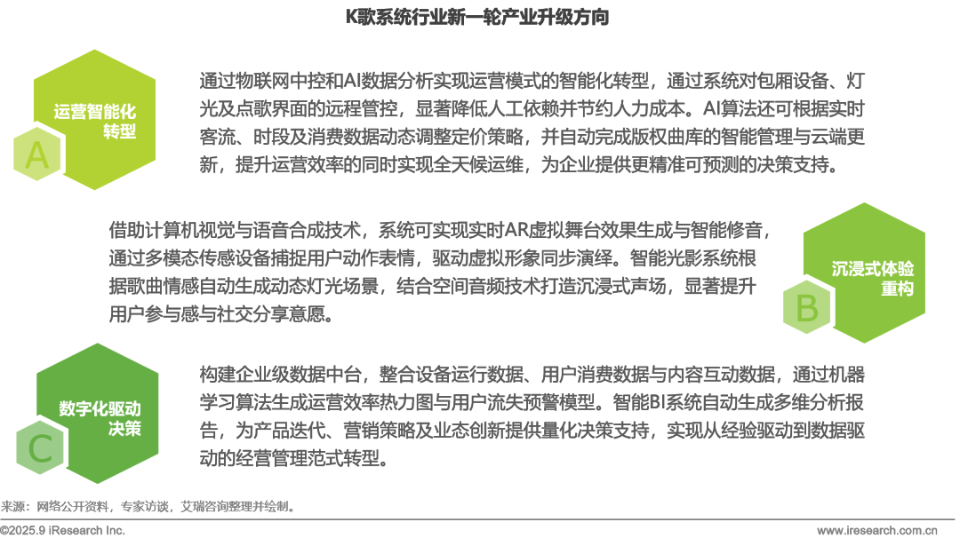
数字化与AI深度融合,赋能行业新增长

在图形计算与人工智能技术跨越式发展的驱动下,K歌系统行业正迎来以数字化与AI深度融合为核心的新一轮产业升级,具体表现为运营智能化转型、沉浸式体验重构以及数字化驱动决策三大方向。随着相关新技术在K歌系统中的应用进一步深化,将共同推动行业向更智能、高效和体验导向的未来持续演进。

打开网易新闻 查看精彩图片

深度耦合多元休闲生态,打造全场景娱乐形态

中国K歌系统行业正经历从传统封闭式经营向开放式场景化服务的战略升级,其发展呈现出与多元休闲生态深度耦合的鲜明特征。这一演进主要体现在四个核心维度:在空间布局上,行业通过线下多场景渗透,将K歌体验植入城市商业体系的多元节点;在业态创新上,通过业态融合化升级打破传统娱乐边界,构建复合型消费场域;在服务内涵上,依托内容个性化定制实现从标准化供给向精准化服务的价值提升;在运营模式上,通过运营数字化赋能完成从经验驱动到数据驱动的管理体系变革。这四大趋势共同推动行业向智能化、生态化、精细化方向演进,重塑产业价值链条。

打开网易新闻 查看精彩图片

欢迎关注艾瑞数智获取更多内容