来源:医疗器械经销商联盟

编辑:联盟菌

未经授权不得转载,且24小时后方可转载!

近期,国家发展改革委、工业和信息化部、国务院国资委等8部门联合印发了《招标人主体责任履行指引》的通知(以下简称《指引》),剑指招投标领域“明招暗定、暗箱操作、异常低价中标”等违规现象。

打开网易新闻 查看精彩图片

据了解,该《指引》自2026年1月1日正式落地实施

这也意味着自下个月1日起,全国公立医院医疗设备招标也将随之生变,值得所有医械人重点关注。

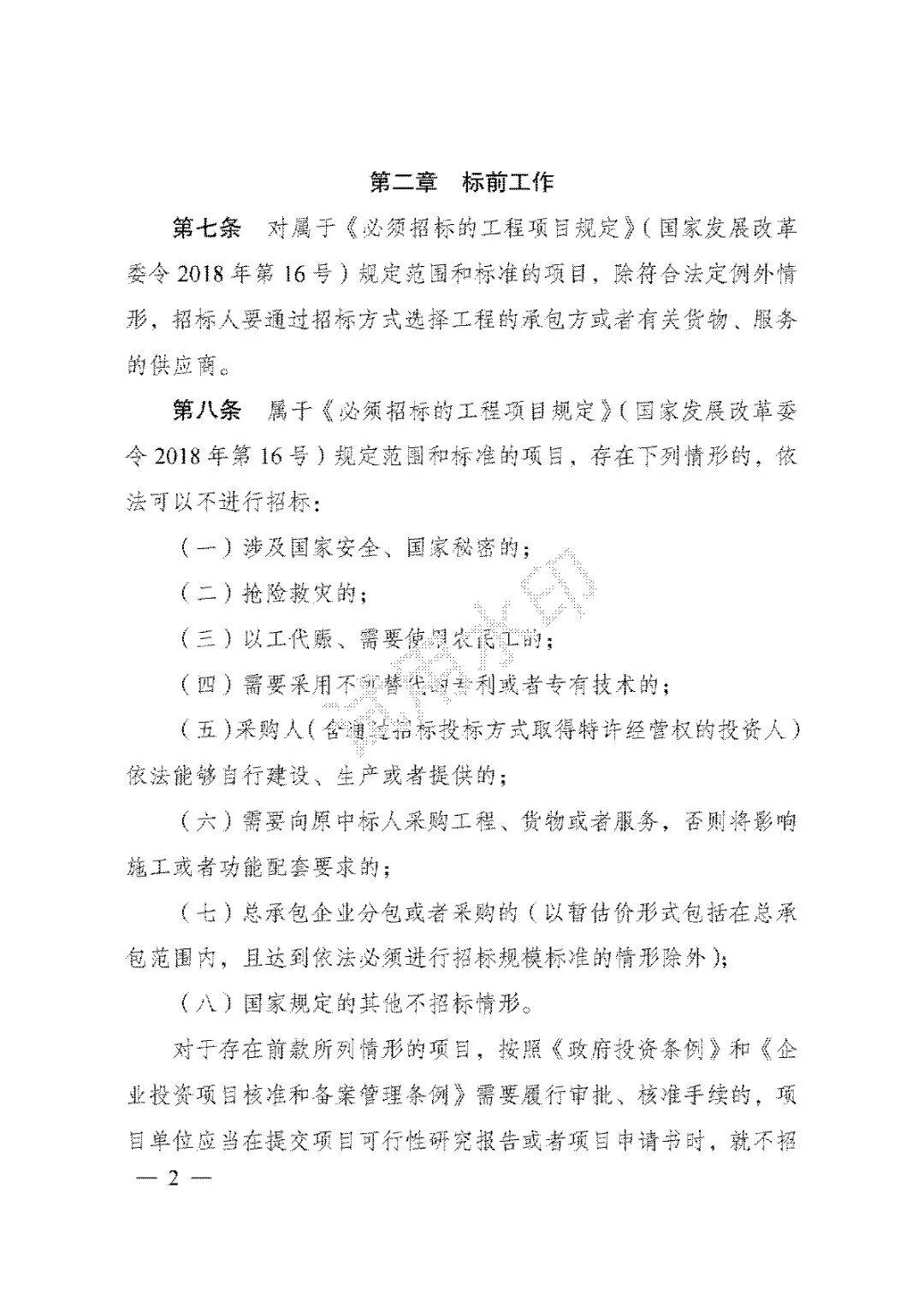
下个月1日起!

严查公立医院招标

近年来,伴随国家医疗设备更新换代政策的逐步推进,国内医疗设备采购市场规模成功突破千亿大关。然而,与市场规模一同攀升的,是招标环节的各类乱象

诸如近期公布的**中医院数字减影血管造影机采购,在历经七次文件修改仍因"参数倾向性设置"被责令重招;**中医院430万元设备采购因涉嫌为特定供应商"量身定制"条款,中标结果被撤销......

这些案例,无一不暴露出招标人(公立医院)在招标项目中存在的诸多管理漏洞

本次《指引》明确指出:

招标人的行为是否规范、权利行使是否得当直接关系到招标投标活动是否公平公正

可见,从严管理招标人行为规范成为了解决当下政府采购领域问突出问题的首要任务。

基于此,本次国家八部委联合印发的《指引》,从招标投标全周期管理角度出发,围绕标前工作、招标、开标和评标、定标、履约管理、监督管理等6个重点环节,逐项明确招标人履行主体责任的方式和要求,强调招标人要对招标投标活动的科学性、合法性、廉洁性负责。

尤其是针对招投标领域存在的“明招暗定、暗箱操作、异常低价中标”等突出问题。《指引》明确作出以下具体规定:

一是要求招标人建立招标文件合规审查机制,根据市场竞争情况设置异常价格的判定标准和处置方式,避免恶性价格竞争。

二是压实招标人对投标异常、代理机构、评标专家的监管责任,建立健全异常投标否决机制和责任追究制度;

具体如下:

打开网易新闻 查看精彩图片

三是完善招标人内部管理制度,构建从决策审查到风险防控的全流程管理体系,实施定标过程全程记录和可追溯管理,强化中标结果公平性审查。通过发布招标计划、提前公示招标文件、规范处理异议投诉等方式,主动接受监督。

无疑,随着该《指引》的正式实施,全国公立医院医疗设备招标采购将全面纳入规范化管理轨道,从招标文件制定环节即强化采购人主体责任,有效遏制恶意竞争和参数定制等违规行为。

简单来说,就是以后再出现什么参数设置有偏向性、评标专家不公,就能找到责任人了。

此外,除了明确招标人主体责任,本次《指引》还多次强调了“异常低价”投标这一行业顽疾。

医疗器械“异常低价”中标,

是时候该停止了!

近年来,医疗设备采购市场接连曝出"整套流水线1元竞标""0.1元报价夺标"等极端案例,这类非理性竞争行为不仅扰乱了正常的市场秩序,更对医疗设备质量与临床安全构成潜在威胁。

自今年起,监管部门就针对“政府采购异常低价”问题启动了紧锣密鼓的治理:10月底,国家财政部更是发布《关于推动解决政府采购异常低价问题的通知(征求意见稿)》,该文件不仅对招标人进行严管,对供应商投标行为、评标专家管理也设定了红线,整治范围持续扩大。(详见:)

而本次,新规进一步从“采购源头”对异常低价进行严查。《指引》提出:

针对技术复杂、质量要求高的采购项目采购方要采用综合评估法并合理配置价格权重;对市场竞争充分的品类,需在招标文件中预设异常低价的判定标准与处置流程;涉及长期运维服务的项目,则要求投标人提交全周期成本报价,杜绝"低价中标、高价履约"的套路。

同时,《指引》再次强化了对招标代理机构评标专家的监管责任,要求其必须对疑似低于成本价的投标及严重不平衡报价实施严格审查。

这一系列政策“组合拳”的推出,无疑标志着政府采购市场正迎来系统性重塑。

尤其是对质量安全要求更为严苛的医疗器械领域。以后想靠"1块钱竞标""1分钱抢单"这种老套路,基本是行不通了,只要报价低得离谱,马上就会被盯上严查,进一步倒逼企业从"低价抢市"转向"技术突围"。而对于医疗机构而言,通过标准化采购流程,既能避开价格陷阱,也能减少廉政风险。

可以预见,随着政策效能的持续释放,医疗器械招标市场将逐步摆脱"价格战"泥潭,形成以技术创新为核心驱动力、以临床价值为根本导向的良性竞争格局,为我国医疗事业的高质量发展注入强劲动力。

附:《指引》原文

打开网易新闻 查看精彩图片
打开网易新闻 查看精彩图片
打开网易新闻 查看精彩图片
打开网易新闻 查看精彩图片
打开网易新闻 查看精彩图片
打开网易新闻 查看精彩图片
打开网易新闻 查看精彩图片
打开网易新闻 查看精彩图片
打开网易新闻 查看精彩图片
打开网易新闻 查看精彩图片
打开网易新闻 查看精彩图片
打开网易新闻 查看精彩图片
打开网易新闻 查看精彩图片

注:以上内容仅供参考,不构成投资建议,本文中对官方政策的相关解读,仅代表本平台观点,内容以官方文件为准。如有平台转载本篇文章,须自行对该篇文章负责,医疗器械经销商联盟不对转载引起的二次传播影响负责,转载请后台联系编辑