作物基因型和微生物驱动的根际过程,共同决定了根际养分的有效性,进而调控作物养分利用效率和生产力。大豆作为粮、油、饲兼用的重要豆科作物,不仅是人类与畜禽主要的蛋白质和油脂来源,还在提升土壤肥力、维持农业生态平衡中发挥关键作用。然而,大豆改良土壤肥力的遗传基础及根际微生态调控机制尚未明确解析。

近日,福建农林大学根系生物研究中心(简称:根系中心)在国际知名期刊Journal of Advanced Research在线发表了题为Genotypically conserved core microbiota as an extended trait in rhizosphere nutrient regulation of soybean的研究论文。该研究利用大豆核心种质资源,系统解析了不同品系大豆根际养分状况及微生物群落结构特征,明确了大豆基因型-核心微生物-根际养分周转三者间的调控网络关系,证实了系统发育保守的核心微生物在根际养分周转中的关键驱动作用,并探究了其在提高宿主大豆养分效率的应用潜力,为大豆根系-微生物互作介导的养分高效育种提供了新思路与理论支撑。

打开网易新闻 查看精彩图片

该研究通过分析核心种质中不同品系大豆的根际与根围土壤的养分状况,发现根际土壤养分水平存在显著的基因型差异(图1)。进一步结合大豆核心种质资源的系统发育与根系相关的微生物群落结构特征分析,发现基因型显著调控了根际微生物群落组成和根际养分有效性,其解释的总变异分别为11.75%与2.07%,表明宿主基因型可同时调控着根际微生物组成与养分周转效率。

打开网易新闻 查看精彩图片

图1 不同基因型大豆根际与非根际土壤养分状况分析

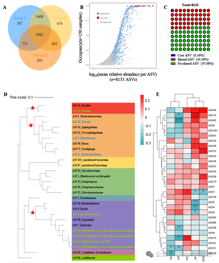
通过分析大豆种质资源根际核心微生物群,鉴定出29个系统发育保守的核心微生物(ASVs),其中大多数与根际养分有效性显著相关。值得关注的是,ASV13、ASV14和ASV12分别与根际土壤的碱解氮、有效磷和有机质显著正相关(图2)。随后,将这些核心微生物类群整合到以根瘤菌为核心的合成细菌群落中,田间试验结果进一步证实了系统发育保守的核心微生物能够驱动根际养分周转,进而促进宿主植物生长及提升宿主养分效率。

打开网易新闻 查看精彩图片

图2大豆根系核心微生物群落鉴定及根际养分的关联分析

综上所述,本研究揭示了宿主基因型-核心微生物-根际养分特性的互作关系,明确了宿主基因协同系统发育保守核心微生物调控根际养分周转的内在机制(图3),深化了对根际核心微生物生态功能的认知,为可持续农业中核心微生物资源的挖掘和利用提供了重要理论依据。

打开网易新闻 查看精彩图片

图3 大豆基因型-核心微生物群-根际养分周转调控示意图

福建农林大学根系中心毕业生王存虎博士为该论文第一作者,廖红教授和钟永嘉教授为共同通讯作者。廖红教授领衔的根系中心长期聚焦作物养分高效利用的应用基础研究,其中钟永嘉教授团队深耕作物养分高效的根际微生态机制研究,相关成果已在ISME Journal, Current Biology, Plant Cell, New Phyto, JIPB等国际知名期刊发表多篇学术论文。本研究得到了国家重点研发计划的资助。

https://www.sciencedirect.com/science/article/pii/S2090123225010252