来源:起点新闻

有没有人懂这种痒啊——

秋冬深夜,刚钻进暖烘烘的被窝,正准备美美入睡……结果腿上、胳膊或后背突然开始发痒。

起初只是隐约有点感觉,结果越抓越痒,痒到停不下来。最后皮肤抓得通红、发热,甚至挠出血痕,睡意全无。

那么问题来了:这到底是怎么回事?

你怀疑过床单,担心过螨虫,排查过过敏,但真相可能简单得让你无语——

晚上一进被窝就浑身痒

其实是种病

晚上一进被窝就浑身痒,不是普通的干燥,而是皮肤已经干到原地裂开——

它在医学上有个自己的名字:「乏脂性湿疹」(也叫干性湿疹。这是一种因皮肤干燥、水分流失而引起的湿疹类型。

说白了,就是皮肤干到屏障受损,直接发炎了......

下面是「皮肤小课堂」,告诉大家,干,是怎么引起这种湿疹的。

虽然我们皮肤的表面本身有一层薄薄的皮脂膜,它像天然的保湿膜,负责锁住水分,但秋冬季节,湿度会逐渐降低。

要是加用了室内暖气、空调、电热毯等取暖设备,会进一步加速空气干燥,很容易把这层保护膜破坏掉。

而有些人的失水格外严重,一直到皮肤屏障受损,皮肤的水分保持不住,继而加速流失——这就是术语「经表皮失水」的现象。

结果就是,皮肤容易变得干燥、紧绷、脱屑,出现像干裂土地一样的细纹,甚至裂口,有时还伴随发红和小疙瘩。

晚上进被窝就更刺激了——

体温升高、被窝干燥、皮肤表面水分蒸发加快,再加上皮肤和被子之间的摩擦,这时候神经末梢受到刺激,就会产生明显的痒感,而且越挠越痒!

尤其是小腿前侧、手臂外侧等皮脂腺较少、保湿能力差的部位,常常首当其冲。

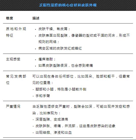
看到这里,我们可以来对号入座,看看自己的问题是不是乏脂性湿疹。

打开网易新闻 查看精彩图片

下图,就是乏脂性湿疹的皮肤病变图。

打开网易新闻 查看精彩图片

总之,如果在秋冬这种干燥季节,你的皮肤不仅干,还痒、红、起皮甚至有裂口,那基本就是它没跑了,为了它跑医院挂号的也不在少数——

尤其是 60岁以上的人群,皮肤腺体产生的汗水和油脂会随着年龄增长而减少,这层保护屏障的减弱使皮肤更容易缺水。

打开网易新闻 查看精彩图片
打开网易新闻 查看精彩图片
打开网易新闻 查看精彩图片

来源 | 丁香医生 视觉中国 央视科教