1、苏州市人工智能产业政策环境

——苏州市人工智能产业重点政策梳理

苏州市近期密集出台多项人工智能产业支持政策,围绕产业发展、芯片攻关、人才引育和创新试验区建设等方面系统布局,提出到2026年集聚超3000家人工智能企业、产业核心规模年均增长超20%的目标,并通过最高1亿元的项目资助、千万元级研发补贴及购房补贴等实质性举措,重点培育AI芯片、具身智能等特色产业集群。

打开网易新闻 查看精彩图片

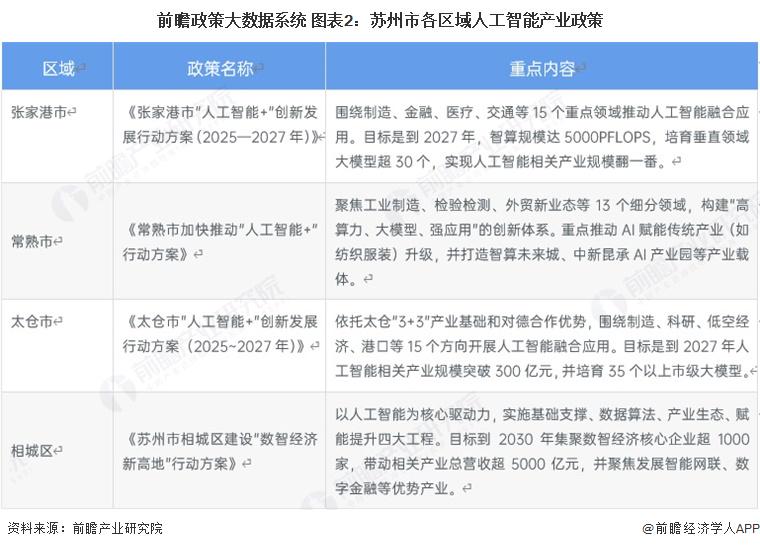
——苏州市人工智能产业各区域政策

苏州市下辖各区域结合自身产业基础,制定了差异化的人工智能发展方案:张家港市目标智算规模达5000PFLOPS并培育超30个大模型;常熟市重点推动AI赋能纺织等传统产业升级;太仓市依托对德合作优势,目标产业规模突破300亿元;相城区则致力于打造“数智经济新高地”,目标带动相关产业总营收超5000亿元,全域呈现出错位协同的发展格局。

打开网易新闻 查看精彩图片

2、苏州市人工智能产业链图谱

——苏州市人工智能产业链图谱

人工智能产业链包括上游硬件如芯片、传感器等,中游核心技术包括机器学习、计算机视觉、知识图谱以及语言识别等,以及下游应用领域如智慧金融、无人机、智能制造等。在苏州市,企业数量分布呈现上游芯片和传感器环节高度集中,中游计算机视觉较为活跃,而下游则以智能制造为主导,但其他应用领域如智慧金融和无人机相对薄弱。

打开网易新闻 查看精彩图片

注:统计时间:2025/11/7。

——苏州市人工智能产业链图谱(按区域维度)

苏州市人工智能产业呈现明显的区域集聚特征,芯片和传感器等上游硬件环节高度集中在昆山市、吴江区和苏州工业园区;中游的计算机视觉技术也以昆山和工业园区为双核心。下游的智能制造应用分布相对广泛,但昆山和吴中区更为突出,整体形成以昆山、工业园区和吴江区为引领的多层次发展格局。

打开网易新闻 查看精彩图片

注:1)统计时间:2025/11/7,2)上述数据仅列举苏州各地区企业数量前四的环节。

3、苏州市人工智能产业发展规模

——苏州市人工智能产业发展规模

2024年,苏州市人工智能产业营收达到2480.5亿元,同比增长18.4%。这一强劲增长态势,为2025年《“人工智能+”城市行动方案》等一批高规格政策的密集出台营造了绝佳开局,表明苏州的AI产业已进入发展快车道,并为实现2026年集聚超3000家企业、核心规模年均增长超20%的新目标注入了强大信心。

打开网易新闻 查看精彩图片

——苏州市人工智能产业各区发展规模

截至2025年,苏州市人工智能产业已形成梯队化、特色化的发展格局:其中,苏州工业园区是绝对核心,产业集聚效应显著,产值突破1100亿元,企业数量与创新成果均遥遥领先;相城区作为重要增长极,总产值超600亿元,并培育了近百家营收超亿元的企业;太仓市常熟市则作为新兴力量,产业规模分别突破200亿元,并依托专业化载体加速企业集聚。

打开网易新闻 查看精彩图片

4、苏州市人工智能产业企业布局分析

——苏州市人工智能产业企业总数

2024年,苏州市人工智能产业聚集核心企业近700家,产业链上下游相关企业超2100家,其中,有上市企业32家、全球独角兽企业7家、专精特新“小巨人”企业81家、国家级高新技术企业477家。

打开网易新闻 查看精彩图片

——苏州市人工智能产业企业空间布局

基于2025年苏州AI企业TOP20名单分析,苏州人工智能产业呈现“一核多极”的集聚发展格局。苏州工业园区作为绝对核心,汇聚了过半企业,覆盖工业视觉、语音交互、自动驾驶和AI制药等全产业链;虎丘区和吴中区则分别在工业视觉与家庭服务机器人领域形成特色优势。从技术应用看,产业具有鲜明的“制造业底色”,深度聚焦工业检测、智能装备等实体经济领域,完美契合“智改数转”战略需求,同时积极拓展自动驾驶、智慧医疗等新兴赛道,展现出“工业应用主导、多元场景突破”的完整生态体系。

打开网易新闻 查看精彩图片

——苏州市人工智能产业载体空间布局

苏州市首批“人工智能+”产业园构建了一个覆盖全域、功能互补的产业生态体系,以苏州国际科技园为核心引擎,囊括了相城区聚焦的智能网联汽车与大数据、吴中区深耕的软件产业、虎丘区发力的光子科技以及昆山、常熟、太仓等地打造的数字创新与人工智能应用等特色专业化园区,共同形成了以园区为节点、辐射带动全市人工智能技术创新与融合应用的集群发展格局。

打开网易新闻 查看精彩图片

5、苏州市人工智能产业融资分析

——苏州市人工智能产业融资现状分析

从人2017至2025年间,苏州人工智能产业融资经历了完整的周期波动。在2021年达到顶峰(46起,146.18亿元)后,市场于2022-2024年进入理性回调期。2025年呈现强劲回暖态势,前十个月融资频次(36起)已显著超越除2021年外的所有年份,表明资本信心恢复与产业活力重振,预示着新一轮增长周期的开启。

打开网易新闻 查看精彩图片

统计时间:2025年11月14日。

——苏州市人工智能产业融资区域分布

2024-2025年苏州人工智能产业融资格局呈现清晰的三级梯队分布:苏州工业园区以24起融资绝对领跑,成为产业核心;相城区以14起融资成为重要增长极;虎丘区、吴中区及吴江区共同构成协同支撑带,整体形成“一核引领、多点协同”的差异化发展态势。

打开网易新闻 查看精彩图片

统计时间:2025年11月14日。

6、苏州市人工智能产业投资机会分析

——苏州市各区人工智能产业发展规划

苏州市各区域正协同构建差异化的人工智能产业生态:张家港市致力于在制造、金融等15个重点领域推动“人工智能+”的广泛融合,并设定了明确的算力与大模型发展目标;常熟市则聚焦工业制造与纺织服装等特色产业,通过建设专业园区强化“算力-模型-应用”的全链条创新;太仓市凭借对德合作与本土产业基础,重点攻坚智能制造与低空经济等方向;而相城区以打造“数智经济新高地”为愿景,通过系统性工程聚焦发展智能网联、数字金融等优势产业集群,引领未来产业能级提升。

打开网易新闻 查看精彩图片

——苏州市人工智能产业优势及投资机会

苏州市人工智能产业依托多层次政策体系与雄厚的全产业链基础,通过各区域错位协同的发展格局,构建了覆盖核心技术攻关、丰富场景应用与活跃产学研融合的创新生态,为投资者在技术转化、产业链补强及行业解决方案落地等领域提供了多元化的战略机遇。

打开网易新闻 查看精彩图片

更多本行业研究分析详见前瞻产业研究院《中国人工智能数据中心(AIDC,智算中心)行业发展前景与投资战略规划分析报告》

同时前瞻产业研究院还提供产业新赛道研究、投资可行性研究、产业规划、园区规划、产业招商、产业图谱、产业大数据、智慧招商系统、行业地位证明、IPO咨询/募投可研、专精特新小巨人申报、十五五规划等解决方案。如需转载引用本篇文章内容,请注明资料来源(前瞻产业研究院)。

更多深度行业分析尽在【前瞻经济学人APP】,还可以与500+经济学家/资深行业研究员交流互动。更多企业数据、企业资讯、企业发展情况尽在【企查猫APP】,性价比最高功能最全的企业查询平台。