打开网易新闻 查看精彩图片

打开网易新闻 查看精彩图片

心肌梗死(MI)后的心脏修复一直是心血管领域的重大挑战。传统的治疗手段难以同时解决过度的纤维化和持续的炎症反应,导致许多患者最终发展为心力衰竭。近日,华中科技大学同济医学院附属协和医院程翔教授团队在Circulation发表了题为“Engineered Regulatory T Lymphocytes Promote Infarcted Heart Repair”(工程化调节性T淋巴细胞促进梗死心脏修复)的原创研究论文。该研究创新性地构建了靶向成纤维细胞活化蛋白(FAP)的嵌合抗原受体调节性T细胞(FAP CAR-Tregs),实现了免疫细胞向梗死心脏的精准归巢,并通过分泌白细胞介素-10(IL-10)发挥抗纤维化和抗炎的双重保护作用,显著改善了心梗后的心功能。

打开网易新闻 查看精彩图片

精准导航:FAP CAR-Tregs的构建与归巢

研究团队首先锁定了“导航”的目标——成纤维细胞活化蛋白(FAP)。研究发现,FAP在正常心脏中几乎不表达,但在心梗后被激活的心脏成纤维细胞(CFs)中高度表达。这使得FAP成为区分健康组织与受损区域的理想靶点。

基于此,研究人员构建了表达抗FAP单链抗体、CD28和CD3ζ信号域的CAR结构,并将其转导至小鼠Tregs中,制备出FAP CAR-Tregs(FCTRs)。体外实验证实,FCTRs能特异性识别表达FAP的成纤维细胞并被激活,表现出更强的抑制效应T细胞增殖的能力。

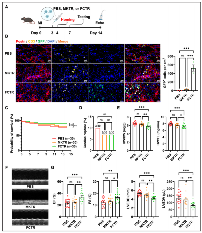
在小鼠心梗模型中,研究团队在损伤发生3天后(即成纤维细胞活化高峰期)通过静脉注射FCTRs。荧光示踪显示,这些工程化细胞如同装载了GPS,能够迅速且精准地富集于梗死区和梗死周边区,与活化的成纤维细胞共定位。与普通Tregs相比,FCTRs在心脏组织的定植效率显著提高,并在两周内逐渐被清除,显示出良好的时空特异性。

打开网易新闻 查看精彩图片

打开网易新闻 查看精彩图片

双效机制:抗纤维化与抗炎的完美协同

FCTRs到达“战场”后究竟如何发挥作用?该研究揭示了其独特的“双效”机制。

  • 首先是抗纤维化。研究表明,FCTRs治疗显著减少了梗死周边的瘢痕面积,降低了病理性心肌肥厚。机制研究发现,FCTRs通过旁分泌IL-10,阻断了TGF-β/Smad2/3信号通路。这就像是切断了成纤维细胞向肌成纤维细胞转化的“指令线”,从而从源头上抑制了过度纤维化和胶原沉积,使形成的心脏瘢痕更加“柔韧”而非僵硬,有利于维持心脏的舒缩功能。

  • 其次是抗炎与免疫微环境重塑。心梗后的炎症微环境通常充满了破坏性的M1型巨噬细胞和促炎因子。FCTRs治疗成功“策反”了这一局面:它们不仅减少了促炎细胞因子(如IL-1β、IL-6、TNFα)的释放,还促进了单核细胞向修复性的M2型巨噬细胞极化。这种免疫微环境的重塑,为受损心肌的修复提供了温床。

打开网易新闻 查看精彩图片

核心介质:IL-10的关键角色

为了确证治疗效果的核心机制,研究团队使用了IL-10基因敲除的FCTRs进行对比实验。结果显示,一旦失去了IL-10的分泌能力,FCTRs改善心功能、抑制纤维化和调节炎症的能力便大打折扣。这有力地证明了IL-10是FCTRs发挥心脏保护作用的关键效应分子。

值得注意的是,研究还对比了FAP靶向的CAR-CD8+ T细胞(即传统的杀伤性CAR-T)。结果显示,杀伤性CAR-T虽然也能到达心脏,但并不能改善心功能,这进一步凸显了利用Tregs进行“修复”而非“杀伤”在心梗治疗中的独特优势。

打开网易新闻 查看精彩图片

显著疗效与安全性评价

动物实验数据显示,接受FCTRs治疗的小鼠在心梗14天后,左室射血分数(LVEF)相对提升了约41%,缩短分数(FS)相对提升了约32%,心室扩张程度显著减轻。这一疗效优于目前报道的多种非靶向细胞疗法。

在安全性方面,研究团队进行了详尽的评估。FCTRs治疗未引起小鼠体重下降、贫血或心、肝、肺、肾等重要脏器的毒性反应。由于FAP在健康组织中表达极低,且FCTRs在完成修复任务后会逐渐从体内清除,这种疗法避免了全身免疫抑制的风险,展现出良好的临床转化安全性潜力。

打开网易新闻 查看精彩图片

FAP CAR调节T淋巴细胞介导的心脏保护机制的示意图

打开网易新闻 查看精彩图片

总结与展望

该研究在国际上首次提出了利用FAP靶向CAR-Tregs治疗心肌梗死的策略,并系统阐明了其通过IL-10依赖性机制实现抗纤维化和抗炎的双重获益。这一成果不仅为缺血性心力衰竭的防治提供了颠覆性的治疗手段,也建立了一个通用的转化平台。未来,这一基于工程化Tregs的精准治疗理念,有望扩展至肝脏、肺脏、肾脏等其他器官纤维化疾病的治疗中,具有广泛的临床应用前景。

文献来源:
Zhang M, Qin Y, Zhou T, et al. Engineered Regulatory T Lymphocytes Promote Infarcted Heart Repair. Circulation. 2026;153:00–00. DOI: 10.1161/CIRCULATIONAHA.125.076321

通讯作者:
程翔 教授(华中科技大学同济医学院附属协和医院心内科)

打开网易新闻 查看精彩图片