“写论文就像爬山,刚上路的时候你信心满满,可爬到一半,才发现前面还有无数的弯路。”

每年毕业季,总有学生被论文压到喘不过气。

有的卡在选题:不知道该聚焦哪里;

有的陷在初稿:越改越乱,逻辑成谜;

还有人被查重搞崩溃——“我都改成这样了,为什么还这么高?”

其实你不是不行,只是缺少一个能听懂你论文的老师。论文写作从来不是独行侠的战斗,它是一场需要经验、节奏和方法的系统工程。

打开网易新闻 查看精彩图片

别再一个人硬扛了。聪明的人都在用更省时省力的方式——论文辅导。

‍哪些人真的需要论文辅导?

其实,论文辅导并不是人人都需要,但如果你符合以下情况,那就值得认真考虑了:

1、导师放养型——基本不指导、不反馈。研究没方向,时间却飞快过去。

2、临近毕业型——论文写不出来、压力山大。再不行动就可能延期。

3、卡壳型——自己反复改仍没头绪,明明努力却看不到成果。

4、申请博士或出国型——需要高质量论文支撑履历与申请竞争力。

5、在职评审型——时间有限又脱离科研,写论文成最大难题。

6、科研进阶型——希望产出更高质量成果、学习系统研究方法。

论文辅导≠代写

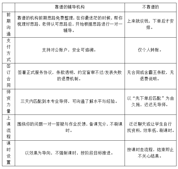
寻找论文辅导并不丢人!但最重要的是要搞清楚自己是否真的需要辅导,并且挑选到靠谱的论文辅导机构。

在决定找机构之前,不妨先看看——靠谱的论文辅导机构和不靠谱的机构到底有什么区别

打开网易新闻 查看精彩图片

不少同学跟我反馈:找对辅导机构之后,论文写作效率翻倍。

我也亲自了解过下面这家机构——从导师资质到服务流程,都非常规范。

扫码看看,或许正是你需要的帮助。

✅ 真实辅导过程

在靠谱的论文辅导中,不是一对多“刷课”,而是项目式全程陪伴。每位学员都会有专属导师,从选题确定、框架搭建到答辩修改,形成完整闭环:

1、选题阶段——帮你聚焦方向,找出有研究价值的切口;

2、文献综述阶段——手把手教你构建文献逻辑,而不是机械堆砌;

3、研究方法阶段——根据你的学科,选择合适的数据与分析路径;

4、写作阶段——章节框架、语言规范、逻辑递进逐步完善;

5、查重与答辩准备——查重优化、模拟答辩,确保顺利通过。

打开网易新闻 查看精彩图片
打开网易新闻 查看精彩图片
打开网易新闻 查看精彩图片

在论文辅导的过程中,见证了太多从迷茫到自信、从混乱到清晰的转变。

真正有效的辅导,不是帮你写,而是教你“怎么写”。

每位同学在导师的陪伴下,都能逐步走出自己的写作节奏,找到属于自己的方向。

1、有学员从“开题无从下手”,到顺利完成研究设计;

2、有学员从“查重居高不下”,到一次性通过审核;

3、有学员在反复退稿中重新建立信心,最终发表期刊论文;

4、还有不少在职生,通过系统辅导完成学位论文,实现晋升。

打开网易新闻 查看精彩图片
打开网易新闻 查看精彩图片
打开网易新闻 查看精彩图片

真正靠谱的论文辅导,不是替你写,而是教你如何写。

从选题到框架,从内容到表达,老师全程陪伴、反复打磨,让你在掌握论文写作逻辑的同时,也真正理解研究的核心与价值。

这才是“辅导”的意义——让你能独立完成论文,并顺利通过答辩。

定制专属1对1论文辅导方案

为你免费匹配导师,沟通研究思路

为你免费分析论文结构与写作难点

为你免费制定个性化论文辅导路径

注*以上内容为广告,文章内容、产品、服务均由商家提供,仅作参考,不代表本公众号观点。如有违规、侵权请联系我们,我们将及时处理。