来源:易联器械

近日,四川、河南、山西、陕西、安徽、内蒙古等地接连发布通知,开展辽宁省牵头省际联盟缝合线等5类医用耗材集中带量采购中选产品协议采购量确定工作。

医疗机构确定协议采购量2026年1月19日至2月2日

打开网易新闻 查看精彩图片

本次集采由辽宁牵头,联合天津、河北、山西、内蒙古、吉林、黑龙江、安徽、江西、河南、湖北、广西、海南、重庆、四川、贵州、云南、西藏、陕西、甘肃、青海、宁夏、新疆及新疆兵团,共24个地区组成采购联盟。集采覆盖缝合线、注射器、泵用输液器、吸氧管、真空采血管5类医用耗材,采购周期设定为3年。

从覆盖规模和需求量来看,本轮集采堪称一场耗材“小国采”。

注射器集采详情

注射器产品根据材料、功能或用途细分为5个产品分组,其中9注射器(带针)组参与申报的企业数量最多,达到88家,显示出市场对注射器的强劲需求。

注射器产品分组情况

打开网易新闻 查看精彩图片

本次集采共设置四个拟中选规则。

规则一、二为竞价中选机制,通过价格竞争产生中选企业;规则三、四则作为复活机制,只要企业申报价格满足最高有效申报价或复活价,即可获得中选资格,为更多企业提供了中选机会。

注射器(带针)产品分组中,最终共有83家企业成功中选,中选率高达94.32%,充分体现了此次采购活动的高参与度与广泛覆盖性。

其中,依据规则一、二中选的企业数量为59家,占中选企业总数的71%;规则三、四中选的企业数量为25家,占比为29%。

9注射器(带针)产品中选情况

打开网易新闻 查看精彩图片

注射器(带针)前10名中选企业情况

在前10名中选企业中,仅有4家属于A组(需求量大组),包括四川双陆医疗器械有限公司、圣光医用制品股份有限公司等;剩余7家则全部为B组企业(需求量较小组),如无锡市宇寿医疗器械有限公司、常州市双马医疗器材有限公司等。值得注意的是,第4名出现并列情况,两家企业共同享有该名次。

TOP10注射器(带针)中选企业情况

打开网易新闻 查看精彩图片

B组企业尽管在前期医院填报的采购需求量方面不占优势,但通过实施合理的低价策略,成功中标并跻身前10名。

这些企业不仅在后续协议采购量分配中获得了稳定且充足的市场份额保障,更重要的是,通过此次项目成功打入了更多医院市场,为后续待开展的注射器项目积累了宝贵的中选经验与市场基础,在未来的市场竞争中占据有利地位。

根据协议采购量分配原则,注射器(带针)在规则一、二中选的企业共计83家,处于中选企业数区间(50, 100】范围内。

打开网易新闻 查看精彩图片

在量分配规则下,中选企业的排名对其所能获取的协议采购量起着关键作用。

具体而言:

对于中选排名处于1—10的企业,其中选产品的固定协议采购量占医疗机构采购需求量的100%,即医疗机构填报的该产品需求量将全额转化为企业的实际采购量,为企业提供了稳定且充足的市场份额保障。

自第11名起,企业所能获得的固定协议采购量占医疗机构采购需求量的比例逐步递减。排名11—20的企业获得70%;排名≥21的企业获得50%。随着固定协议采购量比例的降低,相应减少的量将被纳入剩余待分配量。

而剩余待分配量的分配具有明确导向,优先给予价格较低的中选企业,同时也可在规则一、二中选的企业中,分配给已报量的企业。

由此可见,在规则一、二中选且排名靠前的企业,在协议采购量分配过程中具备显著的竞争优势,能够获取更为稳定的采购量保障。

注射器市场规模庞大

集中推动行业集中度进一步提升

在医疗健康领域,注射器作为基础且关键的医疗器械,发挥着不可或缺的作用。尽管当前注射器行业面临诸多挑战,但市场需求仍然稳健。

据市场调研数据显示,2024年全球注射器市场规模约为103.3亿美元,预计至2031年将攀升至131.8亿美元,期间年复合增长率(CAGR)为3.6%。这一稳定增长率预示着注射器市场在未来数年内将持续保持良好的发展态势。

从市场竞争格局来看,一般注射器由于生产技术门槛相对较低,吸引了众多企业参与其中,市场竞争颇为激烈。然而,在集中采购机制的有力推动下,行业正迎来深度变革与整合的契机。集采机制促使企业更加注重产品质量、成本控制与技术创新能力,具备核心竞争力的企业将在市场中脱颖而出,行业集中度有望进一步提升。

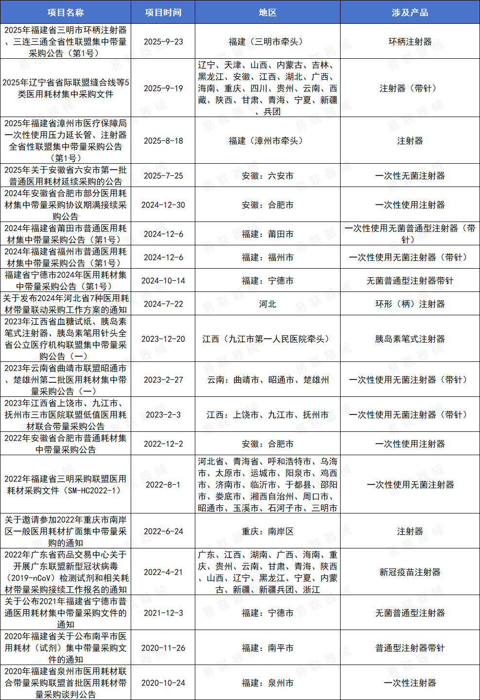
既往注射器产品带量采购项目统计

打开网易新闻 查看精彩图片

注:以上内容仅供参考,不构成投资建议,本文中对官方政策的相关解读,仅代表本平台观点,内容以官方文件为准。如有平台转载本篇文章,须自行对该篇文章负责,医疗器械经销商联盟不对转载引起的二次传播影响负责,转载请后台联系编辑

#中国CT报告