打开网易新闻 查看精彩图片

速读近日,大兴政府网站发布了两则征地公告,主要涉及榆垡镇榆垡村、黄各庄村、东瓮各庄村和镇联社,拟用北京大兴国际机场噪声区安置房及配套设施项目(榆垡组团A区、B区)建设,具体情况一起来看看。

房屋和土地管理

打开网易新闻 查看精彩图片

北京大兴国际机场噪声区安置房及配套设施项目(榆垡组团A区)征地公告

打开网易新闻 查看精彩图片
打开网易新闻 查看精彩图片
打开网易新闻 查看精彩图片

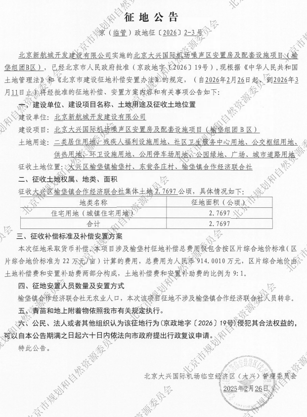
北京大兴国际机场噪声区安置房及配套设施项目(榆垡组团B区)征地公告

打开网易新闻 查看精彩图片
打开网易新闻 查看精彩图片
打开网易新闻 查看精彩图片

来源/北京市大兴区人民政府

☏事儿君热线:18618102600

☏业务合作:13910318965、13911813904