打开网易新闻 查看精彩图片

打开网易新闻 查看精彩图片

来源:赢在健康99

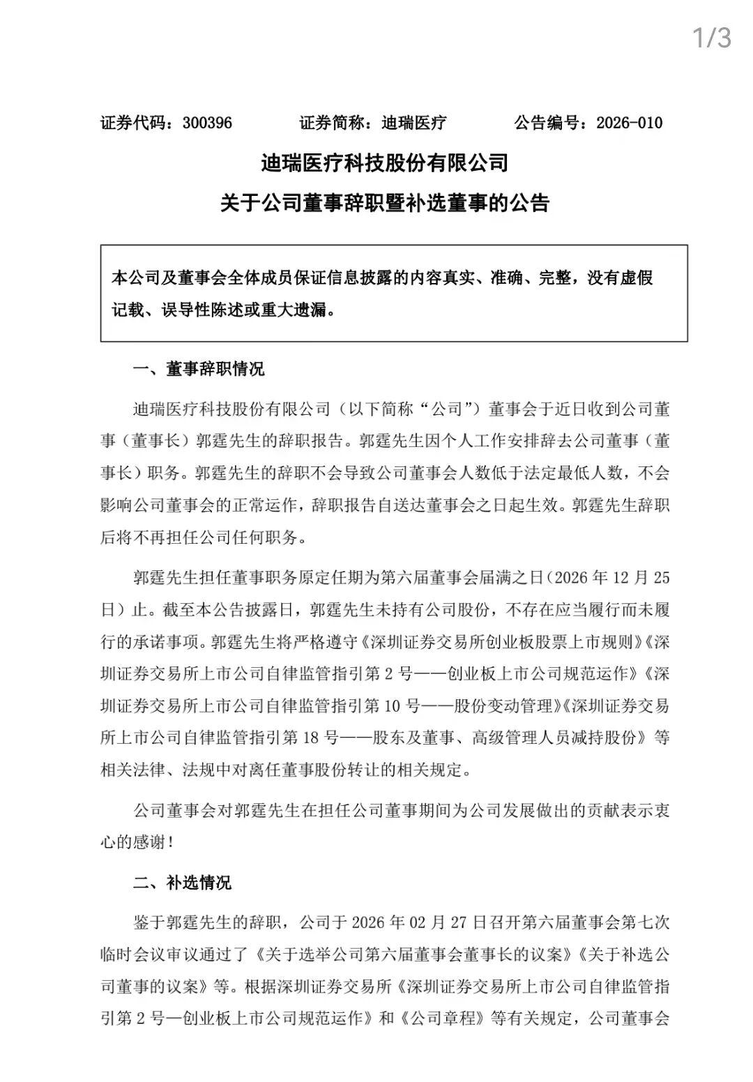
2月27日,迪瑞医疗发布《关于公司董事辞职暨补选董事的公告》:迪瑞医疗公告董事长郭霆离任,由总经理郎涛接任董事长职务。这意味着郎涛成为"董事长+总经理"双职核心人物。

打开网易新闻 查看精彩图片

迪瑞医疗成立于1992年,是国内较早布局IVD并实现全球化的企业之一。2020年华润集团用18亿元获得迪瑞医疗28%股权,成为实际控制人。

近一年以来,迪瑞医疗经历多轮重要人事调整。

时间

变动事项

离任人员

新任人员

2025年3月29日

副总经理郑国明离任

郑国明

2025年8月7日

重大调整

董事长宋清离任

总经理王学敏离任

副总经理张海涛离任

非独立董事秦锋、林茂亮离任

宋清、王学敏、张海涛、秦锋、林茂亮

郭霆接任董事长

郎涛接任总经理

孙彬接任副总经理

郎涛、刘莹、李光新任董事

2025年10月24日

非独立董事刘莹离任

刘莹

刘康接任职工代表董事

2026年2月27日

董事长郭霆离任

郭霆

郎涛兼任董事长

新任核心高管画像

郎涛(1980年出生,46岁):华润医药商业体系成长起来的"少壮派"

现任职务:董事长、总经理、法定代表人

职业轨迹:北京医药→华润医药商业北京分公司→华润医药商业集团营销中心→华润医药商业集团北京大区党委书记、总经理→华润普仁鸿总经理→华润医药商业集团党委委员、副总经理

目前还担任:华润山东医药法定代表人、董事,华润普仁鸿(北京)医药法定代表人、董事,华润医药商业集团医疗器械有限公司董事

孙彬(1981年出生,45岁):医疗专业背景

现任职务:副总经理

专业背景:解放军第309医院检验科副主任,具有医学专业背景

华润履历:华润医药商业集团医疗器械有限公司工业产品中心负责人→深圳润铭生物技术有限公司总经理。

华润整合的战略逻辑

2020年华润入主:以18亿元获得迪瑞医疗28%股权,成为实际控制人。迪瑞医疗被定位为"华润医疗科技板块唯一的医疗器械生产平台",肩负IVD国产化替代重任。

2025年8月的转折点:管理层全面换血,标志华润从"财务投资"转向"战略管控"。郭霆、郎涛、孙彬均来自华润医药商业体系,核心意图是将华润的渠道资源、供应链能力与迪瑞医疗的产品制造能力深度融合。

关键动作:

渠道协同:依托华润旗下171家医院网络,加速产品装机。凝血试剂在三级医院渗透率从8%提升至15%

供应链优化:通过国产化替代,高端光学部件进口依赖度从70%大幅下降

关联交易纽带:2026年预计关联交易额达5000万元

业绩承压与转型阵痛

2025年遭遇上市以来首次亏损:预计归母净利润亏损1.8亿-3.5亿元(2024年同期盈利1.41亿元)。

亏损原因:

行业系统性调整:集采扩容、医保控费、检验结果互认等政策影响

产品结构不均衡:试剂收入占比57%,低于同行70%-80%的健康水平

资产减值计提,市场竞争加剧

积极信号:经营活动现金流净额同比改善80.56%,显示公司主动催收应收款、严控费用的成效。

战略研判

这次人事调整本质上是华润对迪瑞医疗"二次入主"——从股权控制到管理实质掌控。郎涛从总经理升任董事长,说明华润对其整合能力认可,也意味着华润对迪瑞医疗的战略执行将更加统一和强力。

挑战在于:华润强于渠道和供应链,但在IVD产品研发和制造领域并非传统强项。如何将渠道优势转化为产品竞争力,是新管理层必须破解的难题。

短期业绩阵痛不可避免,但背靠华润央企资源、战略定位清晰,迪瑞医疗的长期转型路径已经明确。关键看新团队能否在12-18个月内实现业绩拐点。

本文为转载发布,仅做分享,文章中作者观点,与本平台无关。如若本文有与贵之处,或未经,本平台仅转,我们会立即响应!

打开网易新闻 查看精彩图片

8888领取

打开网易新闻 查看精彩图片