最近,麦可思研究发文《AI时代,文科生最需要的10大核心能力》,介绍了文科生在AI时代更受重视的相关报道。

在替代传统文科生岗位的同时,AI也催生了一批需要深厚人文素养的新型岗位,但对文科生也提出了更高的要求。

文科生更需重视培养自己专业外的能力。

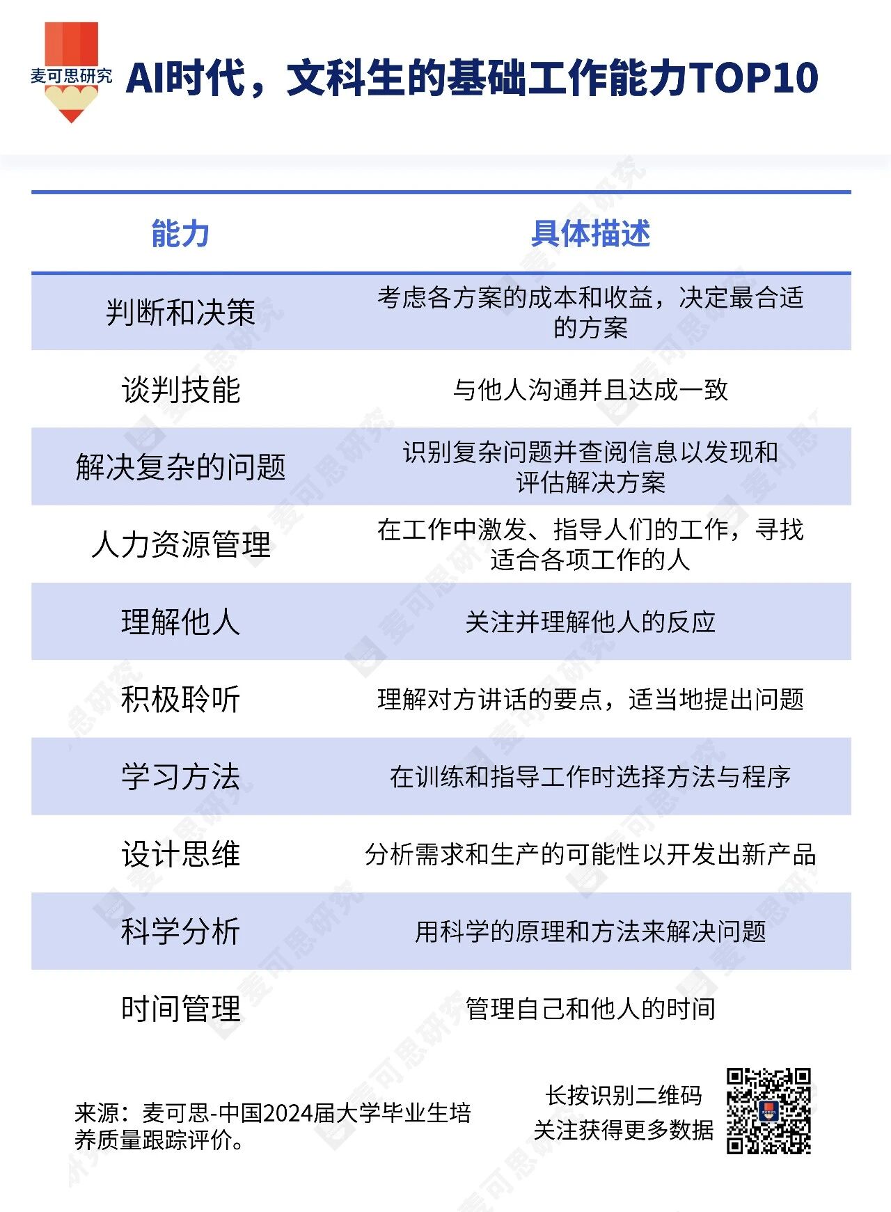
麦可思研究院发布的《2025年中国本科生就业报告》列举了文科生在AI时代最应具备的十大基础工作能力:

1)判断和决策:考虑各方案的成本和收益,决定最合适的方案;

2)谈判技能:与他人沟通并达成一致;

3)解决复杂的问题:识别复杂问题并查阅信息以发现和评估解决方案;

4)人力资源管理:在工作中激发、指导人们的工作,寻找适合各项工作的人;

5)理解他人:关注并理解他人的反应;

6)积极聆听:理解对方讲话的要点,适当地提出问题;

7)学习方法:在训练和指导工作时选择方法与程序;

8)设计思维:分析需求和生产的可能性以开发出新产品;

9)科学分析:用科学的原理和方法来解决问题;

10)时间管理:管理自己和他人的时间。

声明:麦可思研究独家原创,欢迎转载和分享,转载前请获取转载授权并注明来自“麦可思研究”。

打开网易新闻 查看精彩图片