近期

江苏多所高校发布

2026年硕士研究生调剂工作通知

部分专业还有调剂计划

研考生及时关注

南京信息工程大学

打开网易新闻 查看精彩图片

完整通知点击查看:

南京信息工程大学2026年硕士研究生招生考试调剂信息公告

南京农业大学

所有考生一旦在调剂服务系统接受拟录取通知,录取结果不得更改。调剂专业和预计调剂录取人数仅供参考,最终以录取结果为准。

打开网易新闻 查看精彩图片

点击查看完整通知:

南京师范大学

打开网易新闻 查看精彩图片

完整通知点击查看:

南京师范大学2026年调剂工作通知

南京工业大学

完整通知点击查看:

南京工业大学2026年硕士研究生调剂公告

打开网易新闻 查看精彩图片

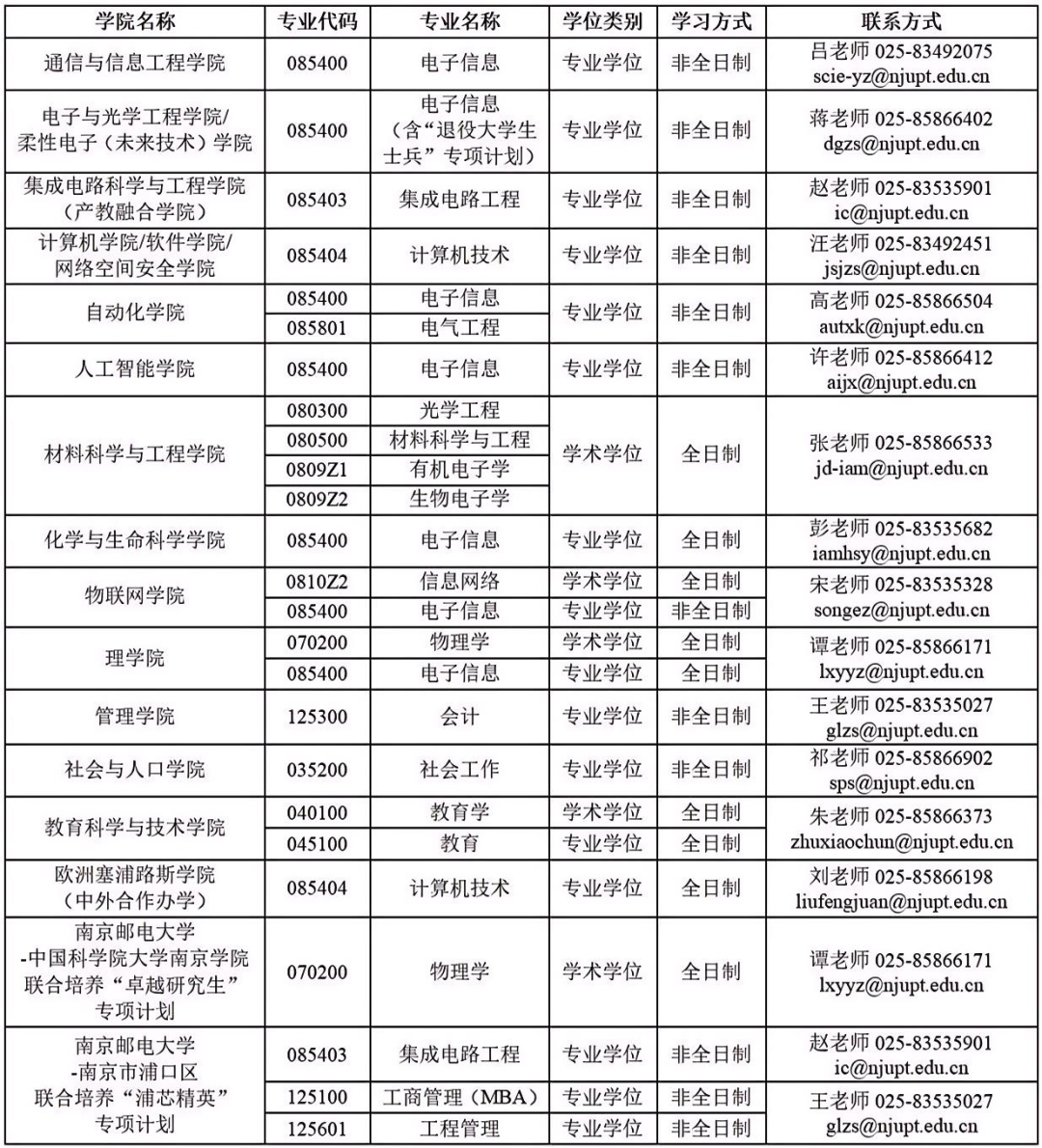
南京邮电大学

打开网易新闻 查看精彩图片

完整通知点击查看:

常州大学

根据我校2026年硕士研究生招生计划及一志愿考生复试情况,以下学科(专业)接收调剂考生:

打开网易新闻 查看精彩图片

注:详细信息(调剂要求等)请参考各学院官网的调剂公告。

点击查看完整通知:

苏州大学

打开网易新闻 查看精彩图片

完整通知点击查看:

苏州大学2026年硕士研究生接收调剂公告

南京工程学院

根据我校2026年硕士研究生招生计划及一志愿考生复试情况,经初步测算,以下专业拟接收调剂考生:

打开网易新闻 查看精彩图片
打开网易新闻 查看精彩图片

完整通知点击查看:

南京晓庄学院

打开网易新闻 查看精彩图片

完整通知点击查看:

金陵科技学院

打开网易新闻 查看精彩图片

完整通知点击查看:

江苏理工学院

打开网易新闻 查看精彩图片
打开网易新闻 查看精彩图片

有意向调剂我校的考生,请密切关注江苏理工学院研究生院网站及各学院网站,也可通过各学院联系方式咨询相关调剂信息。

完整通知点击查看:

根据《教育部部署2026年全国硕士研究生招生复试录取工作》的安排,中国研究生招生信息网的“调剂服务系统”将于4月8日正式开通。招生单位接受所有考生(含报考“退役大学生士兵计划”与普通计划之间调剂的考生等)调剂申请均须通过教育部“调剂服务系统”进行。

有调剂意向的考生,请密切关注“中国研究生招生信息网”。在系统开通后,及时登录调剂系统以及各招生单位网站,查询具体的调剂信息,并严格按照要求填报调剂志愿。为了确保调剂过程顺利,建议考生提前了解在使用“调剂服务系统”时可能遇到的问题,做好充分准备。

1.如何确定是否符合申请调剂条件?

考生初试成绩要符合第一志愿报考专业在调入地区的全国初试成绩基本要求,并符合调入专业的报考条件。同时,考生要满足招生单位调入专业学科门类要求、初试科目要求或其他调剂申请条件。

例如,有考生提出以下问题:“以2026年为例,考研总成绩为248分,一志愿报考工学门类的机械工程(专业代码080200,非照顾专业,二区国家线要求为254分),想调剂至二区的工学门类的力学(专业代码080100,照顾专业,二区国家线要求为241分),为什么不行?”

实际上,考生的初试成绩要达到调剂单位所在地区、一志愿报考专业对应的国家线,才有资格申请调剂。以上述情况为例,考生申请调剂到二区,其初试成绩须达到一志愿报考专业(机械工程080200)对应的二区国家线254分,而非调剂专业(力学080100)对应的248分。

2.考生可以从什么渠道申请调剂?

招生单位接受所有考生(含报考“退役大学生士兵计划”与普通计划之间调剂的考生等)调剂申请均须通过教育部“全国硕士生招生复试调剂服务系统”进行,严禁通过其他渠道接受考生调剂申请。

3.全国初试成绩基本要求分区是如何划定的?

教育部按照一区、二区制定并公布参加全国硕士研究生招生考试考生进入复试的初试成绩基本要求(以下简称国家分数线)。一区包括北京、天津、河北、山西、辽宁、吉林、黑龙江、上海、江苏、浙江、安徽、福建、江西、山东、河南、湖北、湖南、广东、重庆、四川、陕西等21省(市);二区包括内蒙古、广西、海南、贵州、云南、西藏、甘肃、青海、宁夏、新疆等10省(区)。原则上按学科门类分别划线,“少数民族高层次骨干人才计划”、少数民族照顾政策、工商管理等管理类专业学位、以及有关照顾专业(指工学、教育学照顾专业,具体范围由教育部根据国家战略需要、社会发展需求、考生报考情况等因素适时调整)单独划线。

4.一志愿报考一区招生单位,初试成绩仅过二区国家线,是否可以申请调剂?

一志愿报考一区招生单位,初试成绩仅过二区国家线,符合调剂要求的考生,可在调剂服务系统中申请调剂二区招生单位。

5.一志愿报考二区招生单位,初试成绩过一区国家线,是否可以申请调剂一区招生单位?

一志愿报考二区招生单位,初试成绩过一区国家线考生,符合国家规定的调剂政策及招生单位调剂要求的考生可申请调剂一区招生单位。

调剂复试录取办法由招生单位自主确定。

6.调剂服务系统可以填写几个调剂志愿?不同调剂志愿之间有何区别?

参加调剂的考生,在调剂服务系统中可一次填报三个平行调剂志愿。三个调剂志愿是平行关系,没有先后之分,互不影响。

7.全日制与非全日制之间是否可以互相调剂?

在符合国家规定的调剂政策及招生单位调剂要求的前提下,考生可在全日制与非全日制硕士研究生之间相互调剂。

调剂复试录取办法由招生单位自主确定。

8.复试通知不操作是否会被招生单位撤回?

收到招生单位发送的调剂复试通知后,建议在招生单位要求的时限内尽快对复试通知进行“接受”或“拒绝”的操作,否则招生单位可撤回已发送的复试通知。

9.待录取通知不操作是否会被招生单位撤回?

考生接到招生单位发出的调剂待录取通知后,需在招生单位规定时间内确认,否则招生单位可取消待录取通知。

10.是否可接受两个“复试通知”?

考生可以同时接受两个(或多个)招生单位的“调剂复试通知”,互不影响。接受了一个志愿的“调剂复试通知”,不会影响其他调剂志愿,但是招生单位可以看到考生所有“调剂复试通知”的历史记录。

11.是否可以接受两个(或多个)招生单位的“待录取”?

不可以。考生只能接受一个招生单位的调剂待录取。考生一旦接受调剂待录取通知,表示调剂完成,将不能再填报调剂志愿、接受复试或待录取通知。

12.已确认待录取通知,如何取消?

请联系调剂单位进行确认。

13.手机号码有变更,申请调剂时如何填写?

填报志愿时需确认手机号码为您的最新手机号码,手机号码来源于实名注册,如有误请登录“账号管理”页面,点击手机号后的“修改”按钮操作即可。修改后退出系统且关闭浏览器重新登录并同步信息后方可生效。

此外,考生可在紧急联系电话中填写其他备用联系方式,以免因为招生单位联系不上而错过重要通知。

14.工学照顾专业具体包括哪些?

工学照顾专业:

力学[0801]、冶金工程[0806]、动力工程及工程热物理[0807]、水利工程[0815]、地质资源与地质工程[0818]、矿业工程[0819]、船舶与海洋工程[0824]、航空宇航科学与技术[0825]、兵器科学与技术[0826]、核科学与技术[0827]、农业工程[0828]。

注:此内容摘自《2026年全国硕士研究生招生考试考生进入复试的初试成绩基本要求》

来源 | 各高校官微、官网、研招网资讯、招考部落

关注南京择校矩阵媒体

与 1000000 家人共同成长

点喜欢