打开网易新闻 查看精彩图片

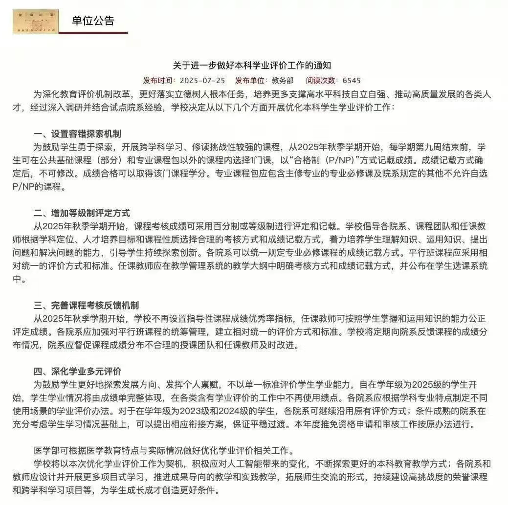
近日,北京大学发布《关于进一步做好本科学业评价工作的通知》,宣布自 2025 年秋季学期起全面取消绩点(GPA),在涉及学业评价的各类工作中不再使用绩点数据。新的学业记录方式将采用百分制、等级制和合格制(P/NP)等多元形式,不再硬性规定课程优秀率比例,并赋予教师更大的评价自主权,以鼓励学生跨学科选课、挑战高难度课程、开展深度学习。

打开网易新闻 查看精彩图片

(北京大学在校内网发布含有学业评价的工作中不再使用绩点等通知)

这一改革引发了广泛讨论。绩点在现行教育体系中长期占据着“核心指标”的地位,不仅直接影响奖学金、保研资格、出国申请,也在潜移默化中塑造了学生的选课策略与学习心态。北大的这一动作,不仅是学业评价技术层面的调整,更折射出国内高等教育正在进行的一场理念变革。

01

从中国到世界,

高校评价体系掀起“去分数化”潮

北大此举并非孤例。近年来,清华大学、复旦大学等高校陆续推进学业评价改革,降低“分数至上”的权重,探索引入等级制、合格制、过程性评价等多元化手段,以打破分数与综合评价之间的唯一绑定关系。这样的趋势,意味着高校正从单一的结果导向转向关注学生的纵向成长与综合能力培养。

放眼海外,这一变化早已开始。美国部分常春藤院校在 2020 年疫情期间,就为本科课程引入大规模 Pass/Fail 制度,让学生可以在不影响 GPA 的情况下探索不同学科;英国剑桥大学在部分学院中减少考试成绩的权重,增加论文、项目与课堂讨论的比重。国际经验表明,当“唯一指标”被拆解,学生往往更有勇气跨界选课、接受挑战性学习,而不是止步于绩点的舒适区。

这些改革的共同指向,是对优绩主义的反思。优绩主义曾是全球高等教育的核心理念,强调“凭成绩取胜”,在一定程度上保障了机会公平。但在实践中,它往往将学生的价值压缩为冰冷的数字,忽视了创造力、协作力、情感智能等更广泛的素质。据美国大学理事会2022年调查,85%的学生在选课时会优先考虑对GPA影响较小的课程,而非真正感兴趣的领域,长此以往限制了学术探索的广度与深度。

北大的做法,不是简单地取消绩点,而是通过等级制、合格制与过程性评价相结合,降低试错成本,强化能力运用与纵向成长的导向。无论是联合国教科文组织的《教育2030议程》,还是《教育强国建设规划纲要(2024—2035年)》,都强调要弱化单一分数导向,建立包括实践、科研、社会服务等在内的多维度评价体系。未来的竞争,将更多依赖创造力、跨学科能力和持续学习力,而不仅仅是一次次的分数排名。

02

成长力比成绩更重要,

教育理念需要提前落地

大学绩点改革释放出一个重要信号:学习评价的核心,正在从单一的分数排名转向多元化、过程化和纵向成长。而理念的落地,最好从更早阶段开始。高中,尤其是高三阶段,正是学生建立这种“成长型评价”意识的关键时期。

马燕,原北大附中英语教研主任、年级主任,现任北大智慧教育科学研究院副院长、北大附中英语高级教师及一高科技智库专家团成员,在一线教学中就深有体会。她指出,学生水平参差不齐,而课堂教学往往只能照顾“大多数”,很难针对每个学生进行精准辅导。如果能根据不同层次的学习水平提供差异化的学习内容和检测练习,让学生不和别人比、只和自己比,就能在看得见的进步中获得成就感与自信。这种关注个人纵向成长的方式,正是大学绩点改革理念在中学阶段的鲜活映照。

对于高三学生而言,成绩单几乎是唯一的评价依据,学习策略往往围绕分数和排名制定。但这也意味着,他们在成绩之外缺乏系统的成长记录,不清楚自己的能力在哪些方面进步最快、短板在哪些环节、学习习惯和时间投入的质量是否最佳。这种信息缺口,让备考更容易陷入短期化与被动应对。

华领通智旗下的 AI水手 S300 正是针对这一痛点提出的智慧学习方案。它利用教育垂类大模型与多源数据采集,对学生学情进行全过程、动态化跟踪,不仅记录分数,更通过知识点掌握度分析、学习行为数据、认知特征评估等维度,生成可视化的学习画像。这份画像动态呈现学生在各学科和能力维度上的成长曲线,并基于此为学生制定个性化学习策略——包括复习节奏优化、时间分配建议、针对薄弱环节的专项突破方案等。

打开网易新闻 查看精彩图片

在这种模式下,学生不再只是围绕“我比别人高多少分”来定义目标,而是学会关注“我比昨天进步了多少”。这与北大“等级制”改革倡导的理念高度一致:把评价的焦点,从横向竞争转向纵向成长。

北大取消绩点,不只是评分方式的调整,而是一场关于教育价值观的重构。它挑战了优绩主义的单一标准,释放出多元评价的信号;而国内外的改革趋势都在表明,未来的学习竞争力,将更多取决于学习者的创造力、跨学科能力和持续成长力。

分数可以衡量成绩,却无法丈量潜力;排名可以比较当下,却难以预见未来。真正的教育,不是赢在一场考试,而是赢在一生的进步。

打开网易新闻 查看精彩图片