转自:中国网

国务院国资委系统提出中央企业提升“五个价值”的导向目标,并将功能价值纳入其中。新时代赋予中央企业新的功能使命和战略任务,更加强调中央企业服务中国式现代化的核心功能,更加强调通过提升功能价值,增强战略支撑能力和价值创造能力。正确把握中央企业功能价值的丰富内涵,是进一步全面深化国资国企改革的题中之义,对推动中央企业更好履行使命,实现高质量发展具有重要的理论和实践价值。

一、正本清源,清晰理解中央企业功能价值的核心要义

“功能”作为跨学科的核心概念,指向事物或主体在特定系统中通过互动关系所产生的结构性效能与目标导向性作用,是客体本质属性的外在体现。“价值”作为人文社科领域的核心范畴,指向客体对于主体表现出来的积极意义和有用性,其本质是客体对主体需求的满足程度、意义关联或重要性评判,是“主体—客体”互动的产物。因此,功能价值可以理解为某一客体在特定系统里发挥的结构性效能,与主体需求结合后产生的积极意义,是“能做什么”的效能和“对主体有用”的价值的统一。

中央企业的功能定位明确了其在国民经济发展中的角色和使命,是理解其功能价值的前提和基础,随着国之所需和时代之变而动态演进。2015年《关于国有企业功能界定与分类的指导意见》将国有企业界定为商业类和公益类。2016年《关于完善中央企业功能分类考核的实施方案》进一步将中央企业分为商业一类、商业二类和公益类三类。2023年,新一轮国有企业改革深化提升行动聚焦“增强核心功能、提高核心竞争力”等“两个途径”,要求切实发挥国资央企在建设现代化产业体系、构建新发展格局中的科技创新、产业控制、安全支撑等“三个作用”。2024年,党的二十届三中全会提出“进一步明晰不同类型国有企业功能定位”。可见,国有企业核心功能与公有制经济的主体地位直接相关。新时代新征程上,中央企业作为党领导的国家治理体系和治理能力建设的重要组成部分,正日益成为强国建设的战略性力量、现代化产业体系建设的引领性力量、经济社会发展的支撑性力量、高水平社会主义市场经济体制建设的创新性力量。

通过溯源和解构功能价值相关基础概念,探究中央企业功能价值的核心要义,即中央企业聚焦做强、做优、做大国有资本和国有企业总目标,以增强核心功能、服务国家战略需求为根本导向,统筹履行经济责任、政治责任和社会责任,切实发挥在建设现代化产业体系、构建新发展格局中的科技创新、产业控制、安全支撑作用,更好地服务国计民生,在国民经济体系和国家治理体系中创造综合效益和贡献。它是中央企业承担国家战略使命、服务经济社会发展、满足人民群众美好生活需要所形成的综合价值体现,是中央企业本质属性与国家和社会需求在互动过程中产生的动态价值范畴,是定义中央企业本质和使命的一项基本价值表达,也是中央企业区别于一般民营企业、跨国企业和地方国企的根本标识。

二、分层拆解,深刻理解中央企业功能价值的丰富内涵

基于对中央企业功能价值核心要义的理解,本文尝试在当前国资国企改革的理论框架下对其丰富内涵进行拆解和探析(如图1所示)。当前深化国资国企改革的总目标是持续做强做优做大国有资本和国有企业。为实现这一目标,需充分用好“两个途径”,即增强核心功能、提高核心竞争力。而增强中央企业核心功能又可从两个方面入手,在资本方面,推动国有资本向关系国家安全、国民经济命脉的重要行业和关键领域集中,向关系国计民生的公共服务、应急能力、公益性领域等集中,向前瞻性战略性新兴产业集中,即“三个集中”;在企业方面,切实发挥国有企业在建设现代化产业体系、构建新发展格局中的科技创新、产业控制、安全支撑作用,即“三个作用”。“三个集中”和“三个作用”相互作用、相辅相成,共同构成了理解中央企业功能价值的四个重要维度,即科技创新、产业控制、安全支撑和国计民生。其中,科技创新是引擎驱动,产业控制是核心载体,安全支撑是底线保障,服务保障国计民生则是最终价值归宿。四大维度相互依存、协同联动,形成“需求—创新—产业—安全—民生”闭环价值循环,共同推动中央企业成为连接国家战略与市场运行的关键载体,在经济社会发展中实现政治属性、社会属性与经济属性的有机统一。

图1. 中央企业功能价值的理论拆解
打开网易新闻 查看精彩图片
图1. 中央企业功能价值的理论拆解

1. 科技创新,中央企业功能价值的引擎驱动

科技是第一生产力、人才是第一资源、创新是第一动力。在科技创新领域,中央企业功能价值主要体现为科技投入、创新产出与转化、技术自主性、创新生态建设等四个方面。中央企业凭借自身强大的研发实力和资金支持,聚焦国家重大战略需求,针对“卡脖子”技术难题开展集中攻关,打破国外技术垄断,实现核心技术自主可控,保障国家科技安全和产业竞争力。同时,不断加大对科研资源的战略性配置,持续提升研发经费强度,扩大高层次研发人员队伍,推动基础研究和科研基础设施建设向更高水平、更深层次迈进,夯实科技自立自强根基。

2. 产业控制,中央企业功能价值的核心载体

国有经济对国民经济的控制力和主导作用,是我国公有制经济主体地位的重要体现。中央企业在产业控制方面的功能价值主要体现在五个方面:一是关键行业主导,在能源、金融、军工、公用事业等关系国家安全和国民经济命脉的核心产业中保持主导地位,牢牢把握发展主动权;二是产业链主导力,在核心技术、高端制造、供应链枢纽等关键环节发挥链主和链长作用,推动构建自主可控、安全高效的产业链生态,降低关键领域对外依赖;三是新动能培育,通过战略性新兴产业布局、数字化转型、绿色技术应用和新产品开发,引导资源要素加速流向未来产业和传统产业升级领域,推动结构优化,提升增长潜力;四是标准引领与风险调控,主导行业技术标准和市场规则制定,并通过产能调节、供应链集中度管控和资源优化配置,应对市场波动和外部冲击,有效防范系统性风险;五是绿色发展,在能源利用效率、绿色低碳技术应用和综合能耗管控方面发挥引领作用,推动形成绿色低碳循环发展的现代产业体系。

3. 安全支撑,中央企业功能价值的底线保障

中央企业贯彻落实总体国家安全观,在能源粮食、信息通信、国防军工、重大基础设施等重点领域发挥兜底保障作用,确保关键领域安全运行,主要体现在四个方面:一是在战略工程承载上,承担重大工程建设与实施任务,保障国家战略部署落地;二是在战略资源储备上,建立能源储备、信息算力等战略体系,提升关键资源的储备与调控能力;三是在战略能力保障上,通过武器装备研制与前沿科技突破,确保国防和科技安全;四是在风险防范化解上,通过基础设施全生命周期管理和应急预案,强化防灾减灾与风险应对能力,筑牢国家安全屏障。

4. 国计民生,中央企业功能价值的价值归宿

服务国计民生是中央企业功能价值的最终落脚点。中央企业在服务保障国计民生方面的作用主要集中在公共服务、应急能力和公益性领域。在公共服务方面,中央企业承担电力、供水、供暖、公共交通等基础设施的建设与运营任务,并通过技术升级提升服务质量,保障公共产品和服务的普惠可及与稳定供给,提升人民生活质量。在应急能力方面,中央企业在重大突发事件中快速调配能源、物流等资源抢通生命线,保障救灾物资运输、防疫物资生产和市场供应稳定,维护社会稳定,践行社会责任,切实保障人民利益。在公益性领域,中央企业主动承担市场难以覆盖的任务,积极参与乡村振兴、区域协调发展等国家战略,加大对欠发达地区和薄弱环节的投入,通过援建农村设施、推进生态治理、支持教育医疗等补位公益短板,改善民生条件,缩小城乡、区域发展差距。

三、比类相观,准确把握中央企业功能价值的根本标识

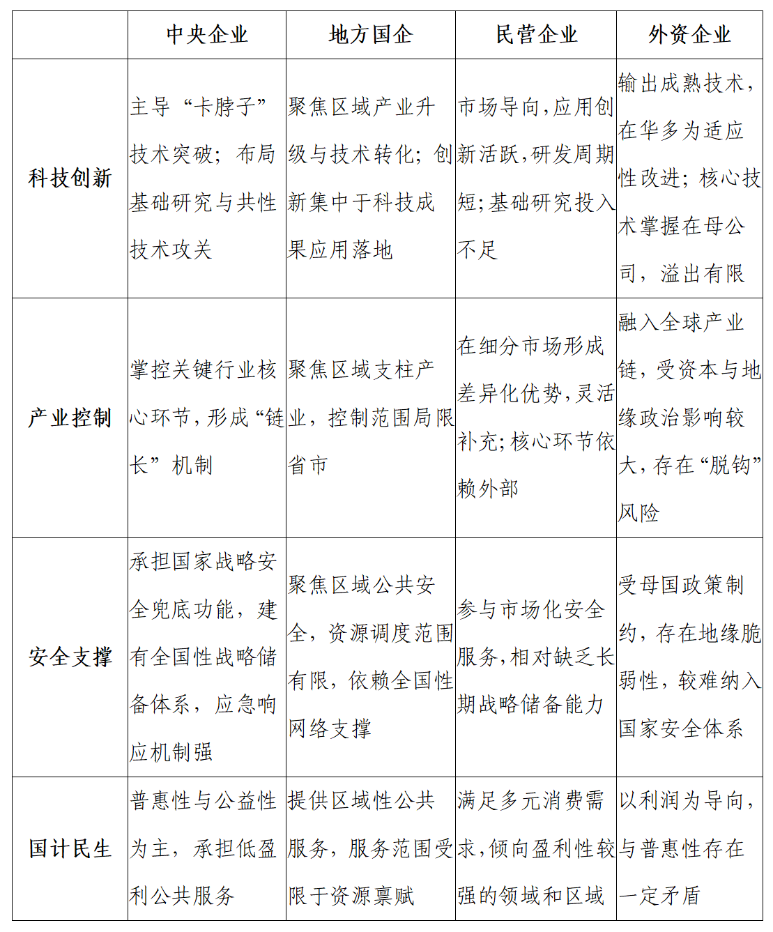
进一步把握中央企业功能价值的独特性和标识性,有必要将其置于中国特色社会主义市场经济体制的坐标系中,与地方国有企业、民营企业、外资企业等各类市场主体进行多维度比较,以凸显其核心特质。本文主要从科技创新、产业控制、安全支撑和国计民生等四个维度对不同类型企业的功能价值进行比较分析(如表1所示)。

表1. 中央企业功能价值与其他类型企业之比较

打开网易新闻 查看精彩图片

总体来看,中央企业以服务国家战略为导向,是国家战略执行者,在科技创新、产业控制、安全支撑和国计民生领域承担基础性、兜底性功能。地方国企作为区域发展引擎,连接国家战略与地方需求;民营企业应以市场利益为导向,扮演市场活力创造者角色,推动应用创新与服务效率提升;外资企业则是全球资源整合者,聚焦全球资本收益,但需在国家安全可控框架下发挥作用。地方国有企业、民营企业、外资企业三者在战略定位上区别于中央企业的国家战略使命引领,在责任范畴上尚不具备跨领域跨区域的系统布局和全局担当,在价值创造上尚未形成技术突破与产业协同的整体实力和长期定力。

四、结论与展望

中央企业功能价值作为新时代国资国企改革发展的核心命题,其深刻内涵根植于中国特色社会主义基本经济制度,贯穿于中央企业履行经济责任、政治责任与社会责任的全过程。中央企业功能价值的有效发挥,不仅是保障国家科技安全、产业安全、能源安全的关键支撑,更是推动现代化产业体系建设、构建新发展格局、满足人民群众美好生活需要的重要力量。

立足新征程,中央企业功能价值的提升仍需紧扣国家战略需求,在深化改革与创新发展中实现更高水平的突破。其一,在战略引领层面,进一步细化不同类型中央企业的功能定位,将“增强核心功能”的要求融入企业发展规划,着力推动“三个集中”,强化战略使命功能与企业生产经营的深度融合。其二,在功能价值四大维度的深化上,科技创新需进一步加大基础研究和关键核心技术攻关投入,依托国家实验室体系构建“产学研用”协同创新生态,推动更多原创性、颠覆性科技成果从“实验室”走向“产业链”;产业控制需强化“链长”机制的辐射效应,既要掌控核心技术与产能,更要带动上下游中小企业协同发展,提升产业链供应链韧性与自主可控水平;安全支撑需完善“全国性储备+区域性协同”的应急体系,优化能源、信息、基础设施等领域的风险预警与应对机制,增强应急响应和极端场景下的兜底保障能力;服务国计民生需聚焦城乡区域发展差距,通过技术升级与模式创新,扩大偏远地区、欠发达区域的公共服务覆盖范围,让国资国企改革发展成果更多更公平地惠及全体人民。其三,在评价机制建设上,进一步深化以功能价值为核心的考核体系,将科技创新成效、产业控制力度、安全支撑能力、民生服务质量等非经济性指标纳入考核重点,引导中央企业更加主动地承担国家战略使命。其四,在协同发展层面,中央企业需发挥“龙头”作用,与地方国企形成“国家战略—区域落地”联动机制,与民营企业在技术研发、市场开拓中实现优势互补,在安全可控框架下合理利用外资企业的全球资源,形成多元主体协同、共促高质量发展的新格局。

随着中国式现代化进程不断推进,中央企业功能价值的内涵将持续丰富,其在国家治理体系和治理能力现代化中的作用将更加凸显。中央企业唯有始终坚守服务国家战略的初心,不断提升价值创造能力与战略支撑能力,方能在新的历史方位上推动实现新时代的历史使命,为强国建设、民族复兴作出更大贡献。

【责任编辑:韩梦圆】