打开网易新闻 查看精彩图片

阿尔茨海默病(AD)不仅和大脑里的“垃圾蛋白”有关,还和大脑的免疫系统密切相关。科学家发现,一种叫 TREM2 的蛋白就像是大脑免疫细胞的“开关”,能帮助清除有害物质、保护神经元。人在患病时,脑脊液中会有一种可溶性的 TREM2,它的多少能反映大脑免疫系统的活跃程度。

基于此,2025年12月22日,安特卫普大学Arnon Rosenthal研究团队在Neuron杂志发表了“The Alzheimer’s disease risk genes MS4A4A and MS4A6A cooperate to negatively regulate TREM2 and microglia states”揭示了阿尔茨海默病风险基因MS4A4A和MS4A6A协同作用,负向调控TREM2及小胶质细胞状态。

打开网易新闻 查看精彩图片

研究人员在巨噬细胞、小胶质细胞、非人灵长类动物和AD小鼠模型中发现,MS4A4A 和 MS4A6A 会抑制 TREM2 蛋白(包括膜型和可溶性形式)的水平,从而削弱小胶质细胞的存活、吞噬和清理“垃圾”的能力:这些功能对抵抗阿尔茨海默病至关重要。MS4A4A 先与 MS4A6A 结合保护后者不被降解;而MS4A6A 则会结合并“占用”TREM2 的关键搭档蛋白 DAP12,阻碍其正常工作,间接降低TREM2信号。因此,这两个蛋白像一对“刹车”,共同抑制小胶质细胞的保护作用,可能加速疾病进展,也成为了AD潜在的新药靶点。

打开网易新闻 查看精彩图片

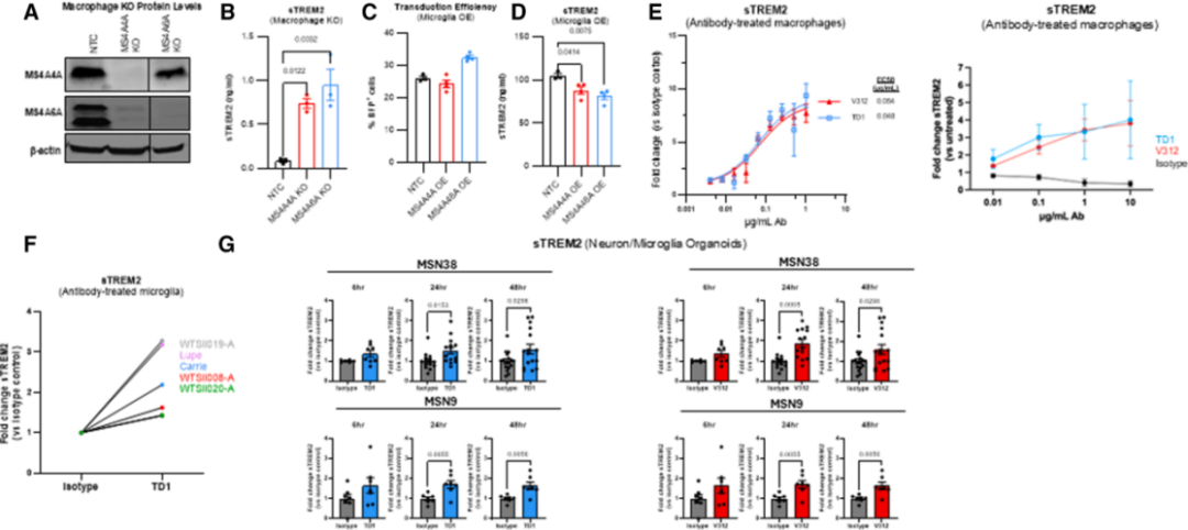
图一 MS4A4A和MS4A6A负向调控可溶性TREM2(sTREM2)

作者最初想弄清楚MS4A4A和MS4A6A是否调控TREM2。他们在人源巨噬细胞中分别敲除这两个基因,发现:敲除 MS4A6A 只让自身蛋白消失,不影响 MS4A4A;但敲除 MS4A4A 却导致 MS4A4A 和 MS4A6A 蛋白同时减少(mRNA 水平不变),说明MS4A4A在蛋白层面“保护”MS4A6A不被降解。

虽然两种敲除都不影响 TREM2 基因的表达,却显著提升了 TREM2 蛋白水平:可溶性 TREM2 增加9-11倍,膜结合型增加2-3.5倍。在 iPSC 来源的小胶质细胞(大脑中主要表达 TREM2 的细胞)中,敲除 MS4A4A 同样升高膜型 TREM2;而用CRISPRa过表达MS4A4A或MS4A6A则降低 TREM2,结果正好相反,进一步证实它们是TREM2的“负调控因子”。

脑声常谈建立了多个《动物模型构建与行为评估》交流群,群内分享各种经典和前沿的行为范式,共同交流解决动物实验中遇到的棘手问题,避坑少走弯路!有需要的老师可以扫码添加微信进入讨论群!

为验证急性作用,团队开发了靶向 MS4A4A 的抗体。处理人巨噬细胞后,48 小时内sTREM2 升高超5倍,膜 TREM2 增加 2 倍以上。该抗体还能在小胶质细胞系和更接近真实大脑环境的三维脑类器官中提升 sTREM2,说明作用稳定可靠。

相比之下,抗 MS4A6A 抗体虽能用于检测,但因 MS4A6A 主要藏在细胞内部,在未刺激状态下难以被抗体触及,限制了其功能研究。

总之,MS4A4A和MS4A6A共同抑制TREM2蛋白水平,而阻断 MS4A4A 可快速、有效地提升 TREM2,有望成为AD的新治疗策略。

打开网易新闻 查看精彩图片

图二 MS4A4A调控信号传导、细胞存活以及毒性物质的清除

研究发现,MS4A4A就像TREM2 信号的“刹车”:它通过稳定 MS4A6A 干扰 TREM2 的搭档蛋白DAP12,从而抑制小胶质细胞的保护功能。当用抗体(TD1)或基因敲除降低MS4A4A 后,细胞表面TREM2增多,对激活信号更敏感,下游 Syk 通路增强,细胞存活率和 CSF1 水平上升,即使在AD患者来源的小胶质细胞中也有效。

同时,这些细胞吞噬 Aβ、突触碎片等毒性物质的能力显著提升,溶酶体更大、关键酶 GCase 活性更高,清理能力全面增强。RNA测序也证实:MS4A4A 过表达会削弱吞噬和脂质处理相关基因,而增强DAP12则起相反作用。

简言之,抑制 MS4A4A 能“松开刹车”让小胶质细胞更有效地清除脑内垃圾、抵抗神经退行性疾病。

打开网易新闻 查看精彩图片

图三 靶向MS4A4A增强TREM2信号并激活小胶质细胞保护功能

为验证 MS4A4A 是否在体内调控TREM2 和小胶质细胞功能,作者在食蟹猴中测试了抗 MS4A4A 抗体 TD1。猴子接受两次 TD1 注射(80 mg/kg,间隔一个月),结果显示:TD1 能有效进入大脑,在血清和脑脊液中持续存在并显著提升可溶性 TREM2 水平,脑组织中总 TREM2 也升高约2倍。

对皮层小胶质细胞的 RNA 测序和脑脊液蛋白质组分析显示,TD1 激活了与细胞增殖、迁移、吞噬和溶酶体功能相关的关键通路且蛋白变化与基因表达一致。例如,脑脊液中骨桥蛋白和白细胞介素-1受体拮抗剂分别升高11倍和10倍以上;海马中集落刺激因子1受体片段也增加。

体外实验进一步证实,TD1 直接促使巨噬细胞分泌更多这些保护性因子,并增强吞噬与溶酶体活性。在另一项长期给药实验中(50天内四次注射),TD1 还显著提高了皮层小胶质细胞的增殖(Ki67阳性)和总数。

这些结果表明,TD1 在体内能有效阻断 MS4A4A,解除其对 TREM2 的抑制,从而全面激活小胶质细胞的保护功能,支持 MS4A4A 是调控脑免疫稳态的关键靶点。

打开网易新闻 查看精彩图片

图四 抑制MS4A4A增强小胶质细胞吞噬功能但未减少Aβ斑块

为评估抑制 MS4A4A的功能意义,作者将处理后上调的基因与AD患者小胶质细胞的单细胞数据比对,发现V312诱导的HLA基因特征与人脑中“高吞噬、高核糖体活性”的保护性小胶质亚群高度一致。这一特征也与抗 Aβ 药物阿杜卡努单抗的作用相似,提示两者可能激活同一种有益的小胶质状态。

V312 处理显著增强了Aβ斑块周围小胶质细胞的溶酶体标志物 LAMP2 信号且单细胞测序显示多个溶酶体基因(如 CD68、CTSC、CTSH)上调,证实其吞噬和降解能力增强。

然而,在AppNL-G-F小鼠模型中长期使用 V312 虽提升小胶质细胞活性,却未减少 Aβ 斑块总量。作者推测,这可能因为:HLA 激活未引发足够深入的细胞状态转变、治疗启动过晚或该模型本身难以清除斑块。

总之,抑制 MS4A4A 能有效增强人源小胶质细胞的吞噬功能,但仅靠这一机制在当前方案下尚不足以逆转Aβ病理。

总结

该研究揭示了AD四个风险基因(MS4A4A、MS4A6A、TREM2、TYROBP)构成的新通路,阐明MS4A4A/MS4A6A通过翻译后机制负调控TREM2-DAP12信号,抑制小胶质细胞功能。作为髓系免疫检查点,二者是极具潜力的AD治疗靶点。

文章来源

https://doi.org/10.1016/j.neuron.2025.11.022

脑声小店基于深度科研洞察,专注为动物实验提供"简器械·精实验"解决方案。我们突破高精设备局限,开发手工定制化仪器及配件,通过科研巧思将基础工具转化为创新实验方案。产品涵盖行为学装置、操作辅助工具等,使实验室在保持操作简效的同时,实现精细化数据采集,助力科研人员以创造性思维发掘简易仪器的潜在科研价值。