网易
网易号
0
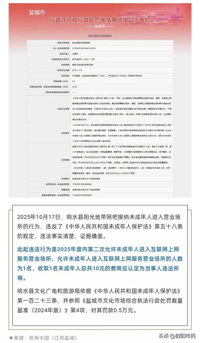
证据确凿!盐城一网吧被查处…
射阳市民
2025-12-29 17:41
·江苏
打开网易新闻 查看精彩图片
打开网易新闻 查看精彩图片
打开网易新闻体验更佳
热搜
纠风治乱为民!央视年度反腐大片第1集
酒里泡了3年的人参突然长出绿叶
取240万给外甥当彩礼 外甥称没对象
63岁痴呆老人掏光钱找去世40年妈妈
医生受贿3.5万元开具近2万支药品
U23国足1-0澳大利亚
热门跟贴
打开APP发贴
0
条跟贴
相关推荐
这是翻墙上网吧了?
柴柴搞笑菌
1跟贴
“电诈之王”陈志的黑吃黑往事
老鹰哥
34跟贴
逛商场跑这上厕所,网吧120台机子挤200人,排队如厕老板娘怒了
芭比爱生活
原来去网吧才是体验感最简单也是最爽的
二少爷影视
盐城64家A级景区免费游
现代快报
网吧偶遇这一幕,发型引发争议,一国之主怎么会玩游戏
八哥爱搞笑
1跟贴
那时的网吧时光,回不去的青春
yi70515
南博疑云 | 一幅“伪作”为何估价8800万?
新民周刊
1.5万跟贴
盐城大丰新任命副区长、区公安局长
俯瞰江苏
常州VS盐城 苏味顶流Battle!谁是你的本命鲜?
荔枝新闻
盐城:“引建培服”周周看丨1.5-1.11
射阳市民
丹麦尴尬:抵制美国代价高昂 却眼睁睁看着格陵兰离开
澎湃新闻
4829跟贴
到底什么叫洗钱?网友"完美闭环"式回答,感觉错过了一个亿
另子维爱读史
171跟贴
千禧年的轮滑风又刮回来了?
X博士
3跟贴
海底捞就餐送“黄金小马”冲上热搜
极目新闻
402跟贴
霍启刚公开个人财产:多项房产为其与郭晶晶共同持有
大象新闻
997跟贴
广东解除寒冷红色预警信号,下周气温缓慢回升
新快报新闻
29跟贴
摄影比赛第一名疑似AI图片被取消成绩 主办方:作品不符合原创性规则
封面新闻
329跟贴
重庆两名女子从重庆北站打车到沙坪坝,20公里被收195元,打车平台预估仅需20余元,当地交通执法局:黑车假冒出租车,司机涉嫌非法营运
环球网资讯
390跟贴
合川千人杀猪饭后续,一天宰猪五头,女子涨粉20万,文旅局忙疯了
天天热点见闻
热门跟贴