在绝大多数1型糖尿病患者的人生规划里,胰岛素几乎是一个无法被移除的前提条件。它像空气一样重要,却又时时提醒着疾病的存在。哪怕有再先进的胰岛素泵、再精密的血糖监测系统,身体真正缺失的那套“自动调节机制”,始终无法被替代。

也正因为如此,医学界长期形成了一种近乎默认的共识:1型糖尿病只能被“管理”,而无法被“修复”。

打开网易新闻 查看精彩图片

但如果问题并不在于“补得够不够”,而在于身体是否还有机会重新拥有分泌胰岛素的能力呢?如果胰岛β细胞不是来自供体,而是来自患者自己;如果它们被安放在一个更安全、更可控的位置,重新参与血糖调节——结局会不会不一样?这个看似激进的问题,最近第一次在现实中得到了正面回应。

01.为什么“用自己的细胞”,意义远不止安全

过去几十年里,胰岛移植并非没有成功案例。问题在于,这些成功往往伴随着代价:供体稀缺、免疫排斥、终身免疫抑制……治疗的尽头,常常是另一种长期负担。真正的转折点,来自“自体”两个字。

▲图形摘要
打开网易新闻 查看精彩图片
▲图形摘要

化学诱导多能干细胞的价值,并不只是“换了一种技术路线”,而是改变了细胞的身份属性。当胰岛样细胞来自患者自身,它们不再需要不断向免疫系统“证明自己无害”。这种身份上的一致性,让长期稳定工作第一次变得现实。

更重要的是,这些细胞并不是停留在实验室意义上的“胰岛样”,而是在体内逐渐成熟,开始对血糖变化作出真实反应。它们不只是存在,而是在参与调节。从这个角度看,这一步并不是在“治疗糖尿病”,而是在尝试恢复一项本该存在的生理功能

02.一个被忽视却至关重要的问题:把胰岛放在哪里

细胞解决了“是谁”的问题,位置解决的,则是“能不能长期用”的问题。传统胰岛移植多选择肝脏路径,这在技术上并非错误,但在临床实践中始终存在难以回避的局限:环境复杂、炎症反应强烈、后续几乎无法直接观察移植物状态。

▲化学诱导的自身多能干细胞衍生胰岛移植,用于1型糖尿病。
打开网易新闻 查看精彩图片
▲化学诱导的自身多能干细胞衍生胰岛移植,用于1型糖尿病。

相比之下,腹直肌前鞘下这个位置显得异常“低调”,却恰恰符合临床最朴素的需求——稳定、清晰、可控。在这里,移植的胰岛细胞远离高应激环境,可以被影像手段持续追踪;医生能够知道它们是否存活、是否生长、是否在发挥功能。这种“看得见”,对细胞治疗来说,意义不亚于技术本身。

也正因为如此,这个位置不只是一个“新选择”,而是一种更接近临床现实的解决方案。

03.真正值得被记住的,是血糖曲线的变化

判断一次治疗是否真正改变了疾病状态,看一句“停用胰岛素”远远不够。真正有说服力的,是长期、连续的血糖表现。

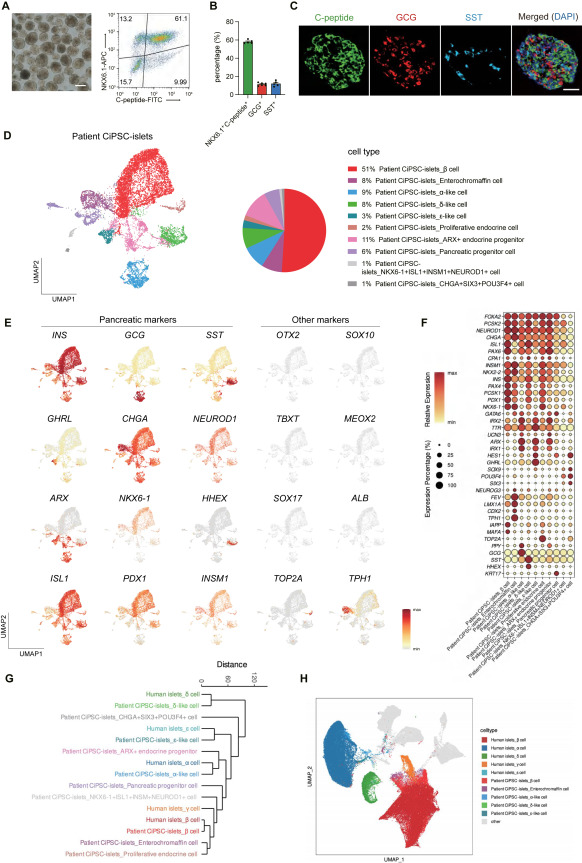
▲S1患者CiPSC胰岛的特征描述,与图1相关。
打开网易新闻 查看精彩图片
▲S1患者CiPSC胰岛的特征描述,与图1相关。

在移植完成后的几个月里,患者逐步减少并最终停止了外源胰岛素使用。更关键的是,连续血糖监测显示,血糖大部分时间稳定在目标范围之内,这种稳定并非偶发,而是持续存在。糖化血红蛋白的变化同样耐人寻味。它反映的是数月尺度上的平均血糖水平,而结果显示,数值已经接近非糖尿病人群。

这些指标共同指向一个事实:体内出现了一套新的、可持续运行的调节系统。它不需要患者不断“手动干预”,而是像健康人体那样,在后台默默工作。

04.当治疗不再只是“补偿”,故事才刚刚开始

这并不是一个可以被简单概括为“治愈”的故事。它更像是一道被撬开的门缝,让人第一次看到:1型糖尿病或许不必永远停留在被动应对的阶段。

当医学开始尝试让身体重新拥有失去的能力,而不是永远替它承担责任,治疗的逻辑本身就发生了变化。自体干细胞、功能性胰岛、可控移植位点——这些关键词背后,其实只有一个核心方向:让疾病管理,逐步回到生理本身。

也许距离普遍应用还有时间,但至少现在,人们已经知道,那条路并非不存在。

参考文献:Transplantation of chemically induced pluripotent stem-cell-derived islets under abdominal anterior rectus sheath in a type 1 diabetes patient,Shusen Wang, Yuanyuan Du, Boya Zhang,Shuang Wang∙ Hongkui Deng, hongkui,Zhongyang Shen zhongyangshen,Show more······;DOI: 10.1016/j.cell.2024.09.004。

本公众号所有文章旨在宣传生命科学领域的最新技术和研究,所有内容均不构成任何医疗指导。