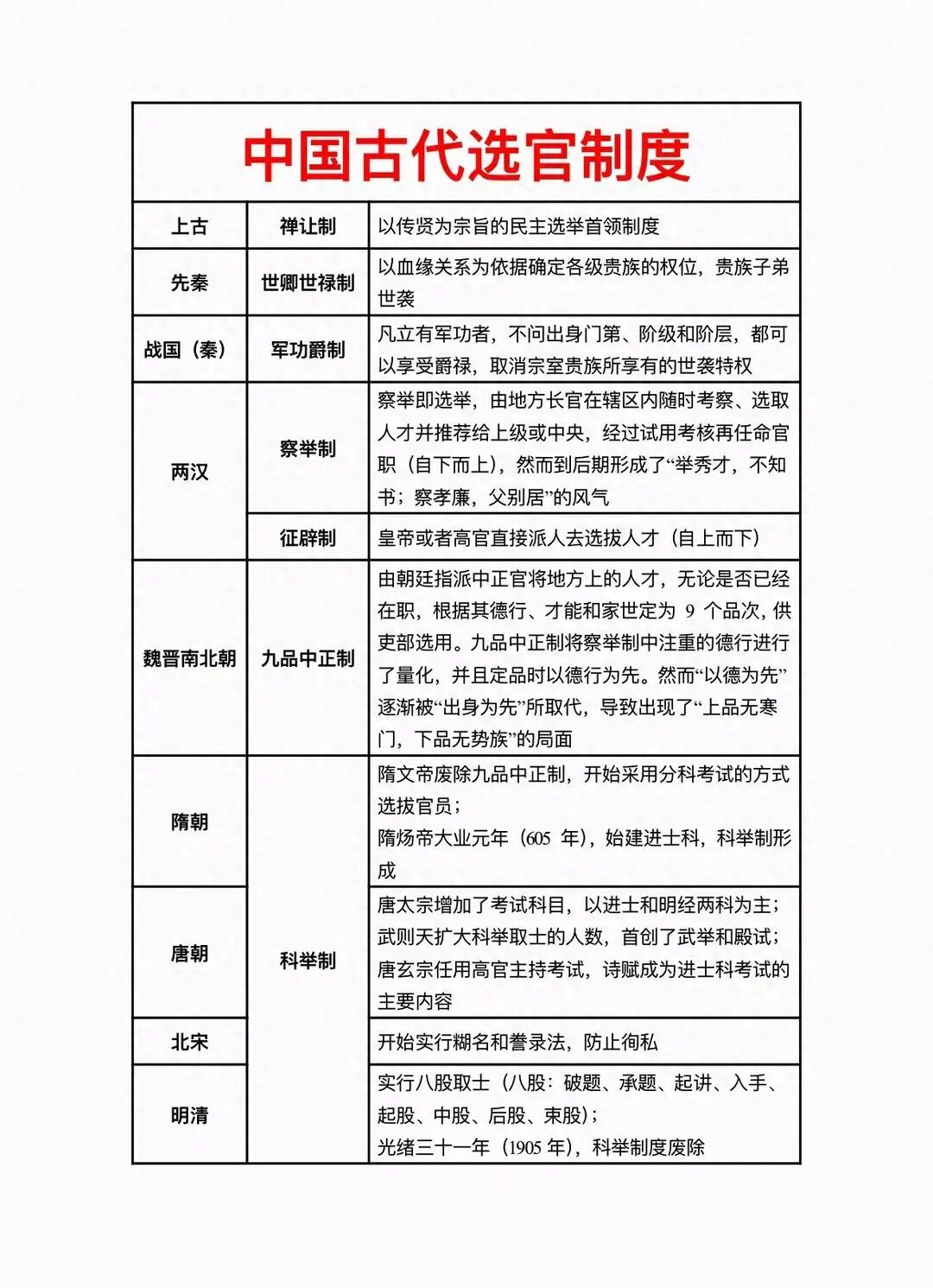
公元前134年,汉武帝敲定察举制作为选拔官吏的正式制度时,恐怕压根没料到,这一举动会改写后世七百多年的中国政治格局,更会催生一个影响深远的特殊阶层——门阀士族。

察举制:初衷美好,终被扭曲

察举制的核心很简单,就是“推荐制”:由地方长官在自己的辖区内考察、挑选人才,推荐给上级或中央,经过试用考核后,再正式任命官职。

它的初衷没任何问题,就是想通过才华和品德,筛选出真正优秀的人来做官,为朝廷效力。在刚开始推行的那几年,也确实为西汉政府输送了不少能干的人才。可传了几代之后,这制度就慢慢变了味,彻底偏离了最初的方向。

问题的关键,就出在“推荐权”上。掌握着推荐人才权力的地方长官,慢慢就变相拥有了官吏的任免权——他看上谁,谁就能一步登天,出人头地。所以这些长官自然会优先推荐自己的亲戚、门生,把好处都留给自己人。

而那些想被推荐的人,要么为了迎合选拔标准,刻意装模作样、打造“完美人设”,故作深沉、惺惺作态;要么就主动去依附、甚至贿赂这些有推荐权的长官,慢慢团结在“恩师”身边,形成一股不小的地方势力。

打开网易新闻 查看精彩图片

汉朝有个叫许武的人,就是最典型的例子。他父亲死得早,家里还有两个弟弟。为了能被推举为孝廉,许武故意做足了“好哥哥”的样子:白天耕地,非要把两个弟弟叫到地头看着;晚上不管多晚,都要教弟弟们读书,弟弟们要是不听话,他就跑到祖宗牌位前哭诉求情。

就凭着这副“孝悌”的口碑,许武真的被推举成了孝廉。可他一旦得偿所愿,就露出了真面目——把家里的土地分成三份,最肥沃的那一份留给自己,剩下两份贫瘠的给了弟弟。没想到,这反倒让弟弟们博得了“谦让”的美名,后来也被推举出仕。

许武一看,以后可能要依附弟弟们,赶紧召集宗亲解释,说自己当初是故意这么做,就是为了成全弟弟的美名,随后又把自己的土地全分给了弟弟。这就是察举制后期,民间为了迎合选拔而扭曲出来的风气,虚伪又荒唐。

事情越发展越离谱:在任的官员推荐人才,必推自己的门生故吏;那些没本事、没背景的人,也只能去依附当地有推荐权的家族。双方互相利用、互相依靠,慢慢就形成了一种特殊现象——一个家族世代为官,还控制着辖区内的大小官吏,这就是俗称的“门阀阶层”,而那些世代为官的名门望族,就被叫做“士族”。

两汉门阀:依附皇权,悄然崛起

在两汉皇权比较强大的时候,门阀士族虽然发展得很快,但基本还是依附于皇权存在,算是皇权和门阀结合的一种特殊形态。皇权要靠门阀士族出身的官吏来推行政令,而门阀士族则需要皇权给他们提供权力来源,双方各取所需。

这些门阀士族,在地方上占山为王、圈地建庄园,还私自招募亲兵,慢慢变成了地方豪强。经济上,他们搞封建地主庄园经济,霸占大量土地和劳动力;政治上,他们累世公卿、世代为官,把权力牢牢攥在自己手里。

打开网易新闻 查看精彩图片

这里要分清一个概念:门阀是一种制度,而在这种制度下受益、世代为官、垄断权力的家族,才叫士族。

到了东汉末年,皇权衰落,黄巾军起义爆发,帝国的中央军已经没能力平定叛乱了。地方门阀为了保住自己的既得利益,纷纷自行招募军队,加入到平定起义的队伍中。说白了,黄巾军最终是被效忠于中央的地方武装平定的,曹操就是其中最典型的代表。

平定黄巾军后,有关系、有背景的曹操,先后出任济南相(相当于现在的市委书记)和东郡太守;后来汉灵帝抽调全国精锐,组建西园八校尉,曹操又被征调进京,担任典军校尉,当时袁绍是中军校尉,两人地位不相上下。

可没背景的刘备,就没这么幸运了。他虽然也靠平定黄巾军的军功,得了个安喜县县尉的职位(差不多就是区县级公安局局长),可没过多久,朝廷就改了规矩:所有靠军功当官的,一律剥夺官职。

打开网易新闻 查看精彩图片

刘备被夺了官,一肚子怨气,干脆把前来遣散他的上级鞭打了两百下,带着张飞、关羽逃走了。同样是靠军功当官,曹操能被调进中央禁卫军,刘备却只能被罢免,核心差距就在于:曹操祖上是官宦世家,门第显赫;而刘备虽然号称中山靖王之后,到他父亲那一代,早就沦为普通人了。

魏晋南北朝:门阀巅峰,九品中正制的异化

东汉末年,是门阀制度发展的高峰。咱们翻开这段历史就会发现,不管是袁绍、袁术兄弟,还是曹操、孙权,在地方上都是经过几代经营的豪强地主,根基深厚。当他们所依附的皇权衰落之后,他们的势力不仅没消失,反而因为掌握了地方武装,变得越来越强,从单纯的政治世家,演化成了地方割据势力。

到了这个时候,察举制已经彻底崩坏,完全失去了选拔人才的作用。加上各地诸侯割据混战,根本没有稳定的选拔环境——今天还是刘备据守,明天就换成吕布,没过几年曹操又打了过来,察举制基本就形同虚设了。

三国时期的曹魏,显然意识到了选官制度的弊端。曹丕称帝后,境内逐渐安定,为了选拔人才,他采纳了尚书令陈群的建议,推出了“九品中正制”:把人才按照家世、道德、才能,分成九个品级,不同品级对应不同的官职。

打开网易新闻 查看精彩图片

这个制度刚推出的时候,确实改变了东汉末年选官混乱的局面,起到了澄清吏治的作用。可问题出在“中正官”身上——负责选拔人才的中正官,同时也是朝中的二品大员,相当于“官员选官员”。久而久之,这个制度也慢慢沦为了门阀制度的工具,选拔人才时,道德和才能被逐渐弱化,家世背景成了唯一的标准。

咱们必须明确一点:九品中正制本来是为了抑制门阀垄断才推出的,可当时的统治者,显然没能解决核心问题,反而让这个制度加重了门阀士族的垄断。

司马家族,就是这个制度的最大受益者。

曹魏后期,司马家族的人通过九品中正制,大量进入曹魏政权,慢慢形成合力,最终架空了曹魏皇室,建立了西晋。西晋建立后,对门阀集团更加依赖、更加放纵,西晋末期的八王之乱,根源就是初期的门第分封。

打开网易新闻 查看精彩图片

门阀制度在魏晋南北朝时期,达到了顶峰。士族们垄断了选官权力,庶族阶层(普通百姓、寒门子弟)根本没有正常的上升通道。就算有个别庶族精英,靠自己的努力当了官,也会被士族官员排挤、孤立。

他们甚至定下了严苛的规矩:不与庶族通婚、不同食、不同行、不同坐,彻底隔绝了庶族进入上层社会的可能,最终形成了“上品无寒门,下品无望族”的畸形局面。

东晋:门阀专权,“王与马共天下”

士族集团的巅峰,出现在衣冠南渡后的东晋。

西晋末期,匈奴贵族刘渊建立赵国(史称前赵),公元317年,前赵攻入西晋迁都后的长安,司马家族几乎被屠戮殆尽,这就是历史上的“永嘉之乱”。早在公元307年八王之乱期间,琅琊王司马睿就已经南下,在建邺(后来的建康,也就是今天的南京)督军。

永嘉之乱后,他在琅琊王氏和南方士族的拥护下称帝,建立了东晋王朝。

打开网易新闻 查看精彩图片

这一时期,北方大量士族为了躲避战乱,纷纷南迁,史称“衣冠南渡”。可东晋的建立,并不是一帆风顺的。

司马睿是司马懿的曾孙,血缘关系在司马皇室中已经比较疏远,没什么名望,也没什么业绩。公元307年,他从朝廷讨到一份安东将军的任命书,跑到建邺,可刚到这里的半年,当地的地主豪强根本没人搭理他,显得格外势单力孤。

当时的背景是:西晋灭吴后,江南士族一直被北方政权压制,仕途全被中原士族霸占,所以他们对没名望的司马睿,一直持观望态度;而衣冠南渡的中原士族,也急需找到一个权力代理人,来实现自己的利益诉求。司马睿在江南的冷遇,显然不符合双方的需求。

打开网易新闻 查看精彩图片

于是,一场基于各自诉求的联盟,顺势形成了。琅琊王氏的王导,看出了问题的关键:要想在吴国旧地建立以中原士族为骨干的东晋,必须得到南方士族的支持。他与时在建邺的族兄、青州刺史王敦商议,决定演一场“戏”,提高司马睿的威望。

永嘉二年(公元308年)三月初二,是建邺城一年一度的禊祓活动(人们在水边祭祀,祛除不祥)。在王导的安排下,司马睿乘坐华丽的肩舆,由浩浩荡荡的仪仗队簇拥着前行,王导、王敦等南下的中原士族,骑着马紧随其后,充当扈从。

当时正在现场的江南士族领袖纪瞻、顾荣等人,一看这阵仗,立刻意识到:这个人,就是北方士族要拥护的领袖。于是他们赶紧在路边参拜,以示臣服。事后,王导又以司马睿的名义,亲自拜访他们,并邀请江南士族参加机要军事会议。司马睿,就这样慢慢在建邺站稳了脚跟。

公元317年,东晋正式在建邺建立。这个王朝从一开始,就是由士族主导的——既然士族拥戴司马睿即位,他们自然会在政权中占据核心地位。琅琊王氏的王导、王敦兄弟,虽然背井离乡,家族势力却没受多少损失。东晋建立后,兄弟俩担任朝廷要职,王氏族人也纷纷进入政坛,当时就有“王与马,共天下”的说法。

打开网易新闻 查看精彩图片

据说司马睿登基典礼上,曾邀请王导一起坐在龙床上,这个举动让王导惊慌失措,却也道出了司马睿的无奈——王导的权势太大,已经威胁到了皇权。

东晋建立六年后,坐镇武昌的王敦(司马炎的女婿),担心自己的权力被司马睿架空,以“清君侧”的名义起兵,攻入建邺,诛杀了司马睿的亲信大臣刁怀,另一位亲信刘隗出逃。王敦自封丞相,若不是堂弟王导阻拦,司马睿恐怕也性命难保。这场“王敦之乱”,是门阀政治与皇权政治的第一次正面交锋,最终以皇权完败告终。

顺便提一句,公元313年,建邺城为了避西晋末代皇帝司马邺的名讳,改名为建康城,南京“建康”的名字,就是从这时开始的。

打开网易新闻 查看精彩图片

东晋时期南北方形势

盛极而衰:士族腐朽与侯景之乱的致命打击

东晋时期的士族阶层,享乐腐化也达到了顶峰。他们在政治上身居高位、垄断大权,却没什么实际能力,遇事只会空谈,这就是魏晋时期典型的“清谈政治”;经济上,他们封锢山泽、霸占大片土地和劳动力,甚至敢和官府争夺人口;文化上,他们崇尚清谈玄学,天天附庸风雅,看似在搞学术研究,实则就是吃喝玩乐、无所事事。

更离谱的是,为了保持所谓的“血统纯正”,他们禁止与庶族通婚,反而提倡近亲联姻,慢慢导致士族阶层的身体素质越来越差。

咱们熟知的《兰亭集序》,其实就是士族大佬王羲之,和一群腐朽的士族知识分子,在野外聚餐时写的。而王羲之的父亲王旷,正是王导的堂弟,也是琅琊王氏的核心成员。

打开网易新闻 查看精彩图片

当然,也不是所有士族都只会尸位素餐。我们熟悉的北伐名将祖逖,也是士族出身,来自中原的范阳祖氏。永嘉之乱后,他带领家族南下投奔司马睿,一心想北伐收复中原。可他的势力,比起琅琊王氏差太远,北伐途中,多次被司马睿派人节制,最终忧愤而死,北伐大业也不了了之。

门阀士族的腐朽,对东晋政权造成了致命影响——国家治理混乱,经济无法恢复,南方政权根本形成不了合力,更别说北伐统一北方了。而士族的无能和腐化,也给了庶族阶层崛起的机会。

东晋后期,淝水之战后,一大批庶族军官凭借军功,从军队中脱颖而出,慢慢获得了声望和地位。最典型的,就是后来建立刘宋的刘裕,和建立南齐的萧道成。南朝东晋之后的齐、梁、陈,开国皇帝都是庶族将领出身。

打开网易新闻 查看精彩图片

这些庶族皇帝建立新王朝后,虽然没能彻底改变高级士族垄断高官的局面,但已经开始有意识地提拔庶族子弟进入政权,分享士族的特权,士族对权力的垄断,开始出现瓦解的迹象。与此同时,南方的农民起义此起彼伏,也对士族阶层造成了不小的冲击;而士族无能,镇压起义只能依靠庶族将领,这又进一步提升了庶族的地位。

真正给士族阶层致命一击的,是南梁末期的“侯景之乱”。

侯景出身普通,早年在北魏怀朔镇当小兵,后来发家成为东魏的战将。因为和东魏权臣高澄不和,他带着八百溃兵,以及名下的河南十三州,叛逃到了南梁。梁武帝大喜过望,立刻接纳了他,还给了他很高的待遇。

可侯景叛逃后,留在东魏的一家老小全被诛杀。为了成家,他向梁武帝请求,娶王谢家族的女子为妻。可当时的王谢家族,还是高高在上的顶级士族,梁武帝笑着拒绝:“王、谢门高非偶,可于朱、张以下访之。”这话明摆着就是:你侯景出身太低,不配和王谢家族联姻,只能找朱、张这样的普通士族。

一个背负灭门之仇、逃到南方寻求庇护的降将,换来的却是士族老爷们的嘲笑和侮辱,这份耻辱,侯景记在了心里。再加上他带来的河南十三州,很快就被东魏占领,南梁派去支援的军队也被打败,昏庸的梁武帝竟然准备和东魏和谈,还密谋把侯景交出去交换利益。

忍无可忍之下,侯景在南梁发动了叛乱。让人震惊的是,侯景刚入梁时,只有八百多士兵;起兵造反时,发展到八千多人;等到攻破建康城时,军队已经扩大到十多万人。这背后的原因,其实很简单——侯景采取了“打土豪、解放百姓”的策略。

打开网易新闻 查看精彩图片

南梁时期,大量士族霸占土地和人口,很多百姓沦为奴婢,被士族随意驱使。侯景起兵后,一路攻城略地,清理士族的庄园,解放了大量奴婢,甚至让这些奴婢担任军队要职。这些被压迫多年的奴婢和农民,纷纷加入侯景的军队,想要报复欺压自己的士族。有学者把这场叛乱称为“梁末奴婢解放运动”,虽然这场运动中,大量奴婢和农民付出了生命的代价,但士族阶层也遭到了毁灭性的打击。

公元549年,建康城被侯景攻破。梁武帝被活活饿死在宫中,城内包括王谢家族在内的大量士族,被屠戮殆尽。颜之推曾说:“中原冠带,随晋渡江者百家,故江东有《百谱》;至是,在都者覆灭略尽。”陈寅恪也指出:“梁末之乱,为永嘉南渡后的一大结局。南朝士族在经过数百年腐化之后,于梁末被全部消灭。”这话虽然有些夸张,却也道出了士族阶层在这场战乱中的惨重损失。

而侯景的结局,也十分惨烈:他的尸体被建康百姓分食,骨灰被掺入酒中喝下,头骨被涂上油漆收藏,就连他为了报复梁武帝,强行娶来的梁武帝孙女溧阳公主,也跑来吃了他一块肉。

侯景之乱的影响,远不止于此,限于篇幅,这里就不详细展开了,有兴趣的朋友可以自行查阅了解。

终结与新生:隋统一与科举制的诞生

以侯景之乱为转折点,南方的士族阶层一蹶不振,再也无法恢复往日的辉煌。八年后,在平定侯景之乱中发迹的将领陈霸先,火并了竞争对手王僧辩,建立了南朝最后一个王朝——陈朝。

而北方,不久就被西魏演变而来的北周统一。公元581年,北周外戚杨坚迫使北周皇帝禅位,改国号为隋;公元589年,隋军南下灭陈,分裂近三百年的魏晋南北朝,终于结束,中华大地重新实现统一。

隋朝建立后,推出了科举制,后来的唐朝不断完善这一制度。科举制从根本上改变了选官方式,彻底根除了门阀士族垄断仕途的可能——不管出身高低,只要有才华,就能通过科举考试进入仕途,参与国家治理。

本就已经衰落的士族阶层,在隋唐科举制的冲击下,慢慢走向没落,最终退出了历史舞台。

最后友情提示:察举制、九品中正制和科举制,都是初高中历史考试的重点内容,有需要的朋友,记得分享给家里的孩子阅读哦。