打开网易新闻 查看精彩图片

省、自治区、直辖市及新疆生产建设兵团卫生健康委:

为进一步加强医疗质量管理,规范临床诊疗行为,提升医疗服务同质化水平,我委组织对药事管理和临床检验专业医疗质量控制指标进行修订,新制定了核医学专业医疗质量控制指标,形成了药事管理等3个专业医疗质量控制指标(2025年版,详见附件1、2、3)。现印发给你们,供各级卫生健康行政部门、相关专业质控组织和医疗机构在医疗质量管理与控制工作中使用。

本通知自印发之日起施行。2015年3月31日印发的《临床检验专业医疗质量控制指标(2015年版)》(国卫办医函〔2015〕252号)和2020年8月4日印发的《药事管理专业医疗质量控制指标(2020年版)》(国卫办医函〔2020〕654号)同时废止。

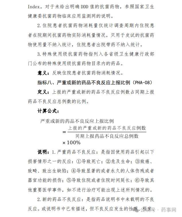
附件:1.药事管理专业医疗质量控制指标(2025年版)

国家卫生健康委办公厅

2025年8月4日

打开网易新闻 查看精彩图片
打开网易新闻 查看精彩图片
打开网易新闻 查看精彩图片
打开网易新闻 查看精彩图片
打开网易新闻 查看精彩图片
打开网易新闻 查看精彩图片
打开网易新闻 查看精彩图片
打开网易新闻 查看精彩图片
打开网易新闻 查看精彩图片
打开网易新闻 查看精彩图片
打开网易新闻 查看精彩图片
打开网易新闻 查看精彩图片
打开网易新闻 查看精彩图片
打开网易新闻 查看精彩图片
打开网易新闻 查看精彩图片
打开网易新闻 查看精彩图片

一、指标起草的背景和必要性

医疗质量控制指标体系(以下简称“质控指标体系”)是医疗质量管理与控制工作体系的重要组成部分,是开展质控工作的重要工具。构建科学、规范的质控指标体系对加强科学化、精细化医疗质量管理,促进医疗质量持续改进具有重要意义。近年来,我委陆续制定印发了部分专业质控指标,对促进相关专业的医疗质量管理与控制工作发挥了重要作用。为进一步充实完善质控指标体系,我委在前期工作的基础上,组织相关专业国家质控中心制(修)订了药事管理、临床检验和核医学等3个专业医疗质量控制指标2025年版。

二、指标的主要特点

本次发布的质控指标分为制定和修订两个类别,一方面,根据质控组织体系建设情况,指导核医学专业国家质控中心组织制定了核医学专业质控指标,扩大指标体系覆盖面,填补专业空白。另一方面,根据行业发展情况,充分汲取既往工作经验,对药事管理、临床检验2个专业的质控指标进行了修订,使之更加符合当前工作需要。同时,在指标的制定和修订过程中,充分考虑指标的科学性、规范性、可操作性,适合各级卫生健康行政部门、质控组织和各级各类医疗机构在医疗质量管理工作中应用。

三、指标的应用

各级各类医疗机构要充分认识质控指标的重要意义,准确把握质控指标的定位和内涵,发挥质控指标的工具性作用,结合自身实际情况,利用质控指标开展自我管理,不断提升医疗质量管理的科学化、精细化、规范化水平,保障医疗质量安全。各级卫生健康行政部门和质控组织要根据质控工作需要,结合辖区内实际情况,加强对辖区内医疗机构的培训和指导,规范指标应用,避免将质控指标异化为对监测对象的约束性要求,促进医疗机构高质量发展。