深圳帅航户外照明科技被出具警示函,涉未按期披露年报等
蓝鲸新闻
·上海
·《蓝鲸财经》官方网易号
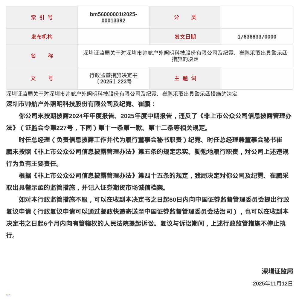
蓝鲸新闻11月21日讯,近日,深圳证监局发布了行政监管措施决定书,剑指深圳市帅航户外照明科技股份有限公司及公司高管纪霓、崔鹏。
决定书显示,该公司因未按期披露2024年年度报告和2025年度中期报告,违反了《非上市公众公司信息披露管理办法》的相关规定。时任总经理纪霓和时任总经理兼董事会秘书崔鹏未按照规定忠实、勤勉地履行职责,对公司上述违规行为负有主要责任。
根据相关规定,深圳证监局决定对深圳市帅航户外照明科技股份有限公司及纪霓、崔鹏采取出具警示函的监管措施,并记入证券期货市场诚信档案。
打开网易新闻 查看精彩图片
热门跟贴